Рис. 1.36. Схема феррозонда по типу
Рис. 1.35. Схема устройства оптико-механического магнитометра
1 - рама, 2 - Металлическая нить, 3 – постоянный магнит,
4 – зеркало, 5 - диапазонный магнит, 6- компенсационный магнит, 7 - лимб
Феррозондовые приборы. Основной их элемент – феррозонд, который состоит их двух индукционных катушек намотанных со встречной обмоткой на пермаллоивые стержни (материал с очень высокой магнитной проницаемостью). Встречная обмотка обеспечивает нулевую напряженность поля в отсутствии магнитных объектов (рис. 1.36).


1,2 – пермаллоевые сердечники, Н1, Н2 – направление
переменного магнитного поля частотой ω1,
Н –постоянная составляющая внешнего магнитного поля,
ω2 –результирующая частота
Когда появляется магнитный объект, то за счет деформации магнитного поля, напряженность между катушками становится отличной от нуля. Одновременно в измерительной катушке наводится индукция, величина, которая пропорциональна намагниченным объектам.
Блок-схема аппаратуры феррозондового магнитометра приведена на рис. 1.37.
|
|
|

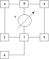
Рис.1. 37. Блок-схема феррозондового магнитометра
1 – феррозонд, 2- генератор, 3 - измеритель первичного сигнала,
4 - фазовращатели (компенсаторы напряжения и фазы), 5 – сумматор, 6 - кварцевый генератор (частотомер), 7 - регистрирующее устройство
Протонные магнитометры. Физическое явление положенное в основу протонных магнитометров - это прецессия протонов, сущность которой в ориентации магнитных моментов протонов вдоль силовых линий магнитного поля. В этих приборах датчик поля представляет собой сосуд, наполненный протонообразующей жидкостью (вода, спирт, бензол или их смеси). Вокруг сосуда намотаны генераторная и измерительная катушки. С помощью первой создается эффект поляризации протонов, а с помощью второй - изменение ориентации магнитных моментов вследствие деформации магнитного поля под действием тех или иных магнитных объектов. Прецессия выражается формулой
(1.35), где
Т - суммарный магнитный вектор, частота, α- коэффициент, характеризующийся отношением механического и магнитного моментов.
Протонные магнитометры отличаются высокой точностью. У них в отличие от феррозондовых отсутствует сползание нуль пункта. Блок-схема протонных магнитометров приведена на рис. 1.38.
![]() | |||
![]() | |||
![]() |
Рис. 1.38. Блок-схема протонного магнитометра
Д.П. – датчик поля,
Вх.У. – выходной усилитель, У – усилитель мощности, С – смеситель, УПЧ – усилитель промежуточной частоты, Д – детектор, ЭЗК – электронная записная книжка, ГПЧ – генератор промежуточной частоты, Б.П. – блок питания, П.Н. – преобразователь напряжения
|
|
|
Квантовые магнитометры - современные магнитометры. В их основе лежит то же уравнение прецессии (формула 1.35), что и для протонных магнитометров. Используется физическое явление Зеемана. Сущность явления заключается в переходе электронов на новый энергетический уровень под действием монохроматического света. Вспышка этого света называется накачкой. Под действием этого света электроны атомов отдельных элементов переходят на другой энергетический уровень, причем их магнитные моменты как и у протонов ориентируются вдоль силовых линий магнитного поля. После прекращения накачки (вспышки монохроматического света) электроны возвращаются на прежние уровни, но при этом выделяется энергия с частотой пропорциональной вектору магнитного поля Т. Сосуд (лампа) квантового магнитометра наполнена парами цезия, рубидия или гелия, которые являются насыщенными атомосодержащими объектами. Блок-схема приборов аналогична протонным магнитометрам.
В процессе проведения магниторазведочных работ обязательны вариометрические наблюдения (непрерывные по времени измерения стационарным магнитометром, установленным на базе) с целью записи магнитных пульсаций (бурь).
Погрешность определений измерений вычисляются по разности измерений на контрольных точках:
(1.36), где
разность основных и контрольных замеров, n – общее количество контрольных точек.
Представление результатов магнитометрической съемки, как и в гравиразведке, производится в виде план графиков и карт изодинам (z,h), изогон (d), изоклин (I). Обязательно выполняется качественная и количественная интерпретация полученных материалов с последующим геологическим истолкованием магниторазведочных аномалий.
Качественная и количественная интерпретация выполняются по той же схеме что и в гравиразведке. Основой служит решение прямой и обратной задач магниторазведки.
Прямая задача магниторазведки
Расчет распределения потенциалов магнитного диполя. производится по формуле:

(1.37), где
U - магнитный потенциал, I - интенсивность намагничивания, угол между точкой наблюдения и изучаемым объектом, - магнитная проницаемость, r - расстояние между объектом и точкой наблюдения.
Решение прямой задачи, как правило, производится для объектов простой геометрической формы. На рис. 1.39 приведены графики параметров магнитного поля Zа и Hа над крутопадающим пластом бесконечного простирания.

Рис. 1.39. Форма графиков Zа и Hа









