Выбор диодов для выпрямителей.
Параметры (по паспорту) диодов в выпрямителях должны удовлетворять следующим условиям:
I ПР.СР >I н.ср , U ОБР.МАКС > U обр.макс .
Здесь
I ПР.СР - средний выпрямленный ток диода по паспорту,
I н.ср- средний выпрямленный ток нагрузки в выпрямителе,
U ОБР.МАКС – наибольшее допустимое обратное напряжение на диоде,
U обр.макс– наибольшее обратное напряжение на диоде в выпрямителе.
Для уменьшения пульсаций напряжения на нагрузке в выпрямителях используется сглаживающий фильтр. На рис. 2.9 приведены схемы и соответствующие кривые токов и напряжений для ОПВ и ДПВ с ёмкостным фильтром.

Рис.2.9.
Снижение пульсаций напряжения на нагрузке достигается тем, что конденсатор быстро заряжается при открытых диодах и медленно разряжается на сопротивление нагрузки при закрытых диодах. Для этого постоянная времени разряда (τразр = С ф R ф) должна быть много больше периода выпрямленного напряжения T.
Коэффициент пульсации для ОПВ выпрямителя с С-фильтром
р =1/(2 f c C ф R н)
|
|
|
и для ДПВ –
р =1/(4 f c C ф R н).
На рис.2.10, 2.11 и рис.2.12, 2.14 приведены, соответственно демонстрации demo2_3 и demo2_4 выпрямителей с C-фильтром.

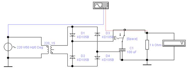
Рис.2.10. Демонстрация для однополупериодного выпрямителя.

Рис.2.11 Осциллограммы из демонстрации на рис.2.10 при включенном C- фильтре.

Рис.2.12 Осциллограммы из демонстрации на рис.2.10 при выключенном C- фильтре.

Рис.2.13. Демонстрация для двухполупериодного выпрямителя.
На рис.2.14 приведены осциллограммы напряжения на нагрузке при включенном фильтре, а на рис.2.15 – при выключенном фильтре.

Рис.2.14 Осциллограммы из демонстрации на рис.2.13 при включенном C- фильтре

Рис.2.15. Осциллограммы из демонстрации на рис.2.13 при выключенном C- фильтре
Из графиков напряжений на нагрузке видны существенное уменьшение колебаний напряжения на нагрузке и увеличение среднего значения выпрямленного напряжения.
Внимание! В схеме однополупериодного выпрямителя с С-фильтром наибольшее обратное напряжение диода удваивается и равно 2 U 2 m , т.к. оно складывается из напряжения на вторичной обмотке трансформатора и напряжения на конденсаторе, которое примерно равно U 2 m .
Применяются и другие схемы сглаживающих фильтров.

Рис. 2.16. Схемы LC-фильтра (а) и RC-фильтра (б).

Рис.2.17. Схемы П-образных LC-фильтра (а) RC- фильтра (б).
Эти сглаживающие фильтры характеризуются коэффициентом сглаживания, который равен отношению коэффициентов пульсаций выходного и входного напряжений.
Для приближенных расчетов выпрямителей с фильтром используют понятие «идеальный сглаживающий фильтр». Для С- и RC- фильтров это понятие соответствует идеализации С->inf.
Ниже приведены таблицы свойств для выпрямителей с идеальными фильтрами.
|
|
|
Таблица 2.3. Свойства однополупериодного выпрямителя с идеальным фильтром.
| Параметр | Обозначение | Значение |
| Среднее значение выпрямленного напряжения | U н.ср | U 2m = U 2 √2 |
| Среднее значение выпрямленного тока | I н.ср | U 2m / Rн = U 2 √2 / Rн |
| Среднее значение тока диода | I д.ср | Iн.ср |
| Амплитуда обратного напряжения на диоде | U обр.макс | 2U 2m |
| Коэффициент пульсации напряжения на нагрузке | p | |
| Частота пульсаций напряжения на нагрузке | f п |
Таблица 2.4. Свойства двухполупериодного выпрямителя c идеальным фильтром.
| Параметр | Обозначение | Значение |
| Среднее значение выпрямленного напряжения | U н.ср | U 2m = U 2 √2 |
| Среднее значение выпрямленного тока | I н.ср | Uн.ср / Rн = U 2 √2 / Rн |
| Среднее значение тока диода | I д.ср | Iн.ср |
| Амплитуда обратного напряжения на диоде | U обр.макс | U 2m |
| Коэффициент пульсации напряжения на нагрузке | p | |
| Частота пульсаций напряжения на нагрузке | f п |






