Финансовый менеджер может осуществлять управление ценами путем установления (пересмотра) уровня базовых отпускных цен или используя скидки и надбавки к базовым ценам по видам и наименованиям изделий.
Для установления уровня цены рассматриваемой продукции обычно используют параметрические методы:
1. балльный метод,
2. метод удельной цены,
3. регрессионный метод.
Балльный метод предусматривает оценку потребительских свойств изделия по выделяемым для данного товара конкретным параметрам его качества и полезности. Расчет цены ведется по формуле

где Нц — новая цена вновь освоенного или улучшенного изделия;
Рц — расчетная цена, приходящаяся на один балл базового изделия;
Сбн — сумма баллов вновь освоенного или улучшенного изделия.
При этом расчетная цена базового изделия рассчитывается как отношение базовой цены изделия к сумме баллов базового изделия по формуле

где Бц — базовая цена изделия;
С6 — сумма баллов базового изделия.
Присвоение баллов каждому из параметров производится экспертным путем.
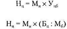
Метод удельной цены основывается на выделении главного для производителя и потребителя параметра выпускаемой продукции.
Новая цена вновь освоенного более мощного электродвигателя вычисляется по формуле

Где Уцб — удельная цена базового электродвигателя;
М6 — единица мощности базового электродвигателя;
Мн — значение параметра мощности нового электродвигателя.
Регрессионный метод установления цены связан с определением цены на основании построения уравнений регрессии.
Основным методом формирования базовой цены, практически наиболее часто применяемым в отечественной и зарубежной практике предприятий, выступает метод полной себестоимости или денежного выражения полных издержек на производство и реализацию товара.
Если предприятие по каким-либо причинам желает установить (пересмотреть) цену на изделие, то новая цена указанным методом определяется по формуле

где Нц — новая цена производимого или вновь освоенного изделия;
С — скалькулированная полная себестоимость изделия;
Р — требуемая рентабельность изделия к полной его себестоимости.
В других методах ценообразования используются классификационные признаки деления состава элементов затрат и статей калькуляции себестоимости изделия на денежное выражение постоянных и переменных затрат на производство изделия.
К таким способам расчета цены предприятия относятся следующие три метода:
1. маржинальных издержек;
2. прямых затрат;
3. рентабельности проекта инвестиций.
Метод формирования цены товара исходя из маржинальных издержек основан на определении составляющих валовой маржи. Он базируется на разделении полной себестоимости изделия на денежное выражение постоянных и переменных издержек на производство и реализацию товара.
Метод рентабельности инвестиций может применяться не как метод формирования прибыли в составе цены, а определения минимальной (предельной) цены реализации товара, при которой его продажа не будет убыточной.
Расчет можно вести по формуле

где Пц — предельная цена вновь освоенного изделия;
Спп — суммарные переменные и постоянные затраты на единицу изделия;
Зф — сумма заемного финансирования, привлекаемого на реализацию
проекта;
Пзф — ставка платы за использование заемного финансирования, % годовых;
Оп — предполагаемый годовой объем производства.
Метод прямых затрат предусматривает принятие за основу ценообразования производственной себестоимости товара.
Расчет предельной цены, не позволяющей изделию стать убыточным, ведется по формуле

где Пц — предельная цена вновь освоенного изделия;
Спн — суммарные прямые затраты и накладные расходы по смете затрат на единицу изделия (производственная себестоимость изделия);
Нс — надбавка на производственную себестоимость для покрытия сбытовых и административно-управленческих расходов, %.
Финансовый менеджер должен внимательно относиться к надбавкам (наценкам) и различать надбавки для покрытия тех или иных расходов предприятия, учитываемые в составе себестоимости продукции; надбавки на желаемую прибыль (рентабельность изделия) к получению, закладываемые в цену, а также ассортиментно-качественные и расчетные надбавки (наценки), скидки (уценки), применение которых в практике хозяйствования вызвано дифференцированным режимом определения продажной цены в зависимости от параметрических характеристик (качества) продукции, поощрения и санкций в ходе ее реализации.
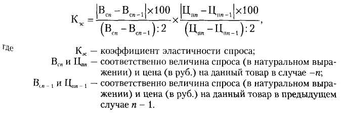
Основа управления ценами в условиях изменяющейся конъюнктуры рынка — организация и осуществление непрерывного мониторинга спроса и цены на товары, производимые предприятием. Это позволяет отслеживать характер изменения эластичности спроса, те. изменения его объема в связи с изменением цены.

При этом можно посчитать коэффициент эластичности спроса, который показывает, насколько изменяется величина спроса при изменении на 1% цены продажи:







