Уравнение диффузии в однородной среде

Перенос молекул (атомов) через мембраны, уравнение Фика

Явления переноса - самопроизвольные необратимые процессы, в которых благодаря молекулярному движению из одной части системы в другую переносится какая-либо физическая величина.

К явлениям переноса, в частности, относятся диффузия (перенос массы) и электропроводность (перенос электрического заряда).

Как синоним переноса частиц в биофизике используется термин транспорт частиц.

Рассмотрим ситуацию, когда в однородную жидкую (газообразную) среду введено некоторое количество инородного вещества. Вначале распределение этого вещества по объему жидкости будет неравномерным. Однако с течением времени вследствие явлений переноса концентрации этого вещества в различных областях жидкости будут выравниваться.

Диффузия в однородной среде - явление самопроизвольного переноса массы вещества из области с большей концентрацией в область с меньшей концентрацией. Такой перенос называется пассивным транспортом.

 

Количественно диффузия описывается специальными параметрами.

1. Поток вещества через некоторую поверхность.

В пространстве, заполненном частицами диффундирующего вещества, выделим некоторое направление ОХ, вдоль которого изменяется концентрация частиц, и небольшой элемент поверхности, перпендикулярный этому направлению.

Потоком вещества (Ф) через элемент поверхности, который перпендикулярен направлению диффузии, называется количество этого вещества, переносимого через данный элемент за единицу времени.

Количество переносимого вещества можно измерять в килограммах или молях (ν). В зависимости от этого поток определяется формулами:

Очевидно, что поток пропорционален площади S выделенного элемента. Кроме того, можно показать, что поток пропорционален градиенту концентрации (dc/dx) диффундирующего вещества в направлении ОХ. Поэтому имеет место следующая формула для расчета потока:

Коэффициент пропорциональности D называется коэффициентом диффузии. Знак «-» означает, что поток направлен в сторону убывания концентрации вещества (т.е. перенос происходит из области с большей концентрацией в область с меньшей концентрацией).

В формуле (11.2) можно использовать как массовую плотность, так и молярную плотность. Этим и определяется единица измерения потока (кг/с или моль/с). Независимо от единиц плотности размерность коэффициента диффузии D - [м2/с].

Коэффициент D зависит от свойств жидкости, свойств диффундирующих частиц, температуры. Его численное значение выражается формулой: D = σ2/(3τ), где σ - среднее перемещение молекул (среднее расстояние между молекулами), τ - среднее время «оседлой жизни» молекулы.

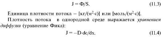
2. Плотность потока вещества.

Плотностью потока вещества (J) называется отношение потока вещества (Ф) через элемент поверхности к площади этого элемента (S):

 

Знак «-» показывает, что суммарная плотность потока вещества при диффузии направлена в сторону, противоположную градиенту концентрации (dc/dx).





Подборка статей по вашей теме: