Звуковые методы исследования

Прохождение звука через границу раздела сред

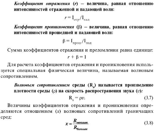
При падении звуковой волны на границу раздела между двумя средами звук частично отражается, а частично проникает во вторую среду. Интенсивности отраженной и прошедшей через границу волн определяются соответствующими коэффициентами.

При нормальном падении звуковой волны на границу раздела сред справедливы следующие формулы:

Из формулы (3.9) видно, что чем сильнее различаются волновые сопротивления сред, тем большая доля энергии отражается на границе раздела. В частности, если величина х близка к нулю, то коэффициент отражения близок к единице. Например, для границы воздух-вода х = 3х10-4, а r = 99,88 %. То есть отражение является практически полным.

В таблице 3.3 приведены скорости и волновые сопротивления некоторых сред при 20 °С.

Отметим, что значения коэффициентов отражения и преломления не зависят от того порядка, в котором звук проходит данные среды. Например, для перехода звука из воздуха в воду значения коэффициентов такие же, как для перехода в обратном направлении.

 

Звук может быть источником информации о состоянии органов человека.

1. Аускультация - непосредственное выслушивание звуков, возникающих внутри организма. По характеру таких звуков можно определить, какие именно процессы протекают в данной области тела, и в некоторых случаях установить диагноз. Приборы, применяемые для выслушивания: стетоскоп, фонендоскоп.

Фонендоскоп состоит из полой капсулы с передающей мембраной, которая прикладывается к телу, от нее идут резиновые трубки к уху врача. В полой капсуле возникает резонанс столба воздуха, вызывающий усиление звучания и, следовательно, улучшение выслушивания. Выслушиваются дыхательные шумы, хрипы, тоны сердца, шумы в сердце.

В клинике используются установки, в которых выслушивание осуществляется при помощи микрофона и динамика. Широко

применяется запись звуков с помощью магнитофона на магнитную ленту, что дает возможность их воспроизведения.

2. Фонокардиография - графическая регистрация тонов и шумов сердца и их диагностическая интерпретация. Запись осуществляется с помощью фонокардиографа, который состоит из микрофона, усилителя, частотных фильтров, регистрирующего устройства.

3. Перкуссия - исследование внутренних органов посредством постукивания по поверхности тела и анализа возникающих при этом звуков. Постукивание осуществляется либо с помощью специальных молоточков, либо при помощи пальцев.

Если в замкнутой полости вызвать звуковые колебания, то при определенной частоте звука воздух в полости начнет резонировать, усиливая тот тон, который соответствует размеру полости и ее положению. Схематично тело человека можно представить суммой разных объемов: газонаполненных (легкие), жидких (внутренние органы), твердых (кости). При ударе по поверхности тела возникают колебания с разными частотами. Часть из них погаснет. Другие совпадут с собственными частотами пустот, следовательно, усилятся и из-за резонанса будут слышны. По тону перкуторных звуков определяют состояние и топографию органа.

 




Подборка статей по вашей теме: