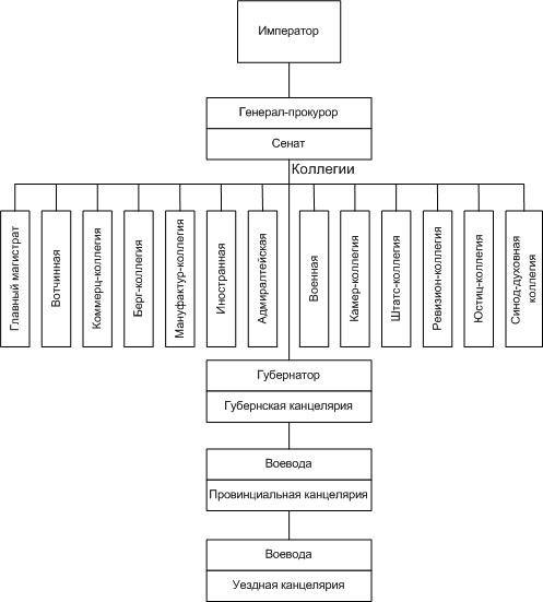
Взамен устаревшей системы приказов в 1717— 1718 гг. было создано 12 коллегий, каждая из которых ведала определенной отраслью или сферой управления и подчинялась Сенату (рис. 4). 
Рис. 4. Система органов власти и управления Российской империи в XVIII в.
Окончательно структуру коллегий определил Генеральный регламент государственных коллегий, подписанный Петром I 27 февраля 1720 г. В этом документе подробно и обстоятельно раскрываются функции каждого подразделения коллегии, в том числе имеется глава о структуре и функциях канцелярии, а также глава о секретарском чине (главе канцелярии). В ней говорится:
«При таких учреждениях должность чина секретарского в том состоит, что ему на всех приходящих письмах и доношениях нумеры подписывать, и на них числа, когда подано приписывать и об оных без всякого подлога или пристрастия, по нумерам и числам доносить. Разве когда дела такие между прочими случатся, которые остановки иметь не могут, но вскоре отправлены быть имеют, и в таком случае порядок свой остановить и об тех наперед доносить, которые нужнее, таков и в челобитных делах, которые дела старше по Реэстру написаны, а окончив Государевы дела, немедленно и другие по вышеописанному порядку докладывать, а не выбором, дабы оных долго не волочить, но како скоро возможно отправить».
Как видно из приведенной выдержки, к секретарю предъявлялись высокие и строгие требования. Таким образом, Генеральным регламентом государственных коллегий была фактически создана канцелярия и утверждена должность секретаря; 27 февраля 1720 г. можно считать датой рождения делопроизводства на Руси. Кроме секретаря в состав канцелярии входили: нотариус, регистратор, актуариус, канцеляристы, архивариус, копиисты, переводчики, толмачи (для устного перевода), писцы и вахмистр (сторож для охраны). В Генеральном регламенте определены права, обязанности, пределы компетенции и даже режим работы конторских служителей.
Появились упорядоченные системы регистрации. Регистрация велась в специальных журналах, причем документы, поступавшие от вышестоящих инстанций, регистрировались в отдельном журнале, отдельный журнал регистрации велся на исходящие документы. Всего в коллегии велось четыре журнала регистрации: А и В — для регистрации документов вышестоящих органов, С и D — для всех остальных документов. Нельзя сказать, что такая система регистрации являлась удобной и оправданной, однако и до сегодняшнего дня в некоторых учреждениях применяют журнальную форму регистрации.
В период коллежского делопроизводства были заложены основы организации учета и хранения документов, тогда же впервые появилось название «архив». В Генеральном регламенте предписано было иметь два архива — общий для всех коллегии в специальном ведении коллегии иностранных дел и финансовый.
Каждую коллегию возглавлял президент. В состав коллегии входили: вице-президент, советники, асессоры, служители канцелярий. Важнейшие дела рассматривались в «присутствии». В значительной степени результат решения дела зависел от того, как его доложит в «присутствии» секретарь. Чиновник, занимавший должность секретаря, обязан был хорошо знать законы, уметь разбираться в различных ситуациях, быть образованным и знающим свое дело специалистом. В целом, развивая отдельные делопроизводственные операции, совершенствуя систему работы с документами, коллежское делопроизводство было значительным шагом вперед по сравнению с приказным.
1.4. Система министерского (исполнительного) делопроизводства в учреждениях России в XIX – начале XX вв.
В начале XIXв. в результате административных реформ Александра I система государственных учреждений России была подвергнута серьезной корректировке. В состав высших государственных учреждений наряду с Правительствующим Сенатом вошли вновь созданные Комитет министров и Государственный совет, которые сохранили принцип коллегиальности при решении вопросов управления.
Коллегии были заменены новыми центральными учреждениями — министерствами. Местные учреждения почти не претерпели изменений.
Начало нового этапа развития делопроизводства в России связано с созданием министерств. Основой организации их деятельности стал принцип единоначалия, изменивший систему управления и соответственно делопроизводства. Поэтому делопроизводство ХIХ — начала XX вв. называют министерским. Структура министерства в России в начале XIXв. представлена на рис.5. 
Рис. 5. Структура министерства Российской империи в начале XIX в.
Принцип единоначалия означал, что управленческие решения принимались единолично конкретным должностным лицом и рамках его компетенции. Второй важный принцип — принцип иерархии — предопределял строгое распределение функций управления между структурными подразделениями, а также обязанности чиновников всех рангов. Нарушение обязанностей текло за собой конкретную меру ответственности, определенную законом. Внедрение принципа иерархии означало последовательность подготовки решения и обязательное участие в этом процессе всех структурных подразделений и должностных лиц от нижестоящих к вышестоящим.
Внедрение новой системы управления началось изданием манифеста от 8 сентября 1802г., провозгласившего создание первых восьми министерств, а завершилось изданием 25 июня 1811г. «Общего учреждения министерств, которое регламентировало единообразие в организации делопроизводства новых центральных учреждений. Был установлен порядок рассмотрения документов, подготовки их проектов, оформления, подписания, скрепления, регистрации, контроля за исполнением и архивного хранения. Порядок работы с документами назван в этом законе «образ производства дел». Он включал пять составных частей:
• порядок вступления дел;
• движение их, или собственно так называемое производство;
• отправление дел;
• ревизию;
• отчеты.
Все поступающие и отправляемые документы составляли «переписку министерства» и делились на два потока:
• переписка министра;
• переписка департамента.
В министерствах были созданы два коллегиальных органа: при министре — Совет министра, при департаментах — Общее присутствие департамента. Они являлись совещательными органами, помогавшими министру или директору департамента принять обоснованное, квалифицированное решение.
Все входящие и исходящие документы регистрировали в журналах. Журналы подразделялись на общий и частный. Общие журналы велись в канцелярии министра и департаментах, частные — в отделениях.
Ежемесячно в структурных подразделениях проводилась «ревизия дел», т.е. был внедрен систематический контроль за исполнением документов. По его результатам составлялись «ведомости» о количестве исполненных и неисполненных документов. В конце года составлялась общая ведомость по министерству.
Ежегодная деятельность министерств заканчивалась отчетами. Отчетов было три: отчет в суммах, отчет в делах, отчет в видах и предположениях к усовершенствованию каждой части. Для каждого отчета существовал особый порядок составления и представления.
Организацию работы с документами в ХГХ в. следует рассматривать как четкую обеспечивавшую движение, учет, контроль и хранение управленческих документов, в которой лежали «универсальные» возможности человека.
«Общим учреждением министерств» установлены единые принципы делопроизводства во всех центральных учреждениях России. Специфика каждого из них отражение в «частных учреждениях».
Компетенция должностных лиц в вопросах управления определила состав управленческих документов министерств.
От императора министр получал указы и повеления, направлял ему доклады (или записки) и представления, от Государственного совета — высочайше утвержденные мнения, представления; от Сената получал сенатские указы, направлял представления, доношения, от Комитета министров — выписки из журналов заседаний, направлял записки и представления. Для получения денег из Государственного казначейства министр посылал отношение.
Между собой министерства обменивались отношениями, сообщениями, официальными письмами. Подчиненным направлялись предписания. Подчиненные посылали в вышестоящие инстанции рапорты, доношения, представления.
Директор департамента мог направлять министру записки (докладные записки), представление в департаменты других министерств — отношения, подчиненным — предписания. Начальник отделения посылал в другие отделения своего министерства записки, в отделения других министерств — отношения. Ход заседания совещательных органов (Совета министра, Общего присутствия департамента) фиксировался в журналах. В этот период появились бланки отдельных министерств.
Бланк включал:
· наименование учреждения-автора;
· наименования структурных подразделений;
· дату подписания документа;
· исходящий регистрационный индекс;
· краткий заголовок к тексту.
Позже появляется ссылка на номер инициативного документа. В правом углу листа указывали адресат. Первоначально бланки писали от руки, но с 20-х годов прошлого столетия стали изготовлять типографским способом.
Документы в ХIХ в. обязательно подписывались и скреплялись. Подпись и скрепа включали наименование должности чиновника, его инициалы, фамилию. В формуляре документа ХIХ в. ясно прослеживается стремление к формализации, определению четких правил расположения и оформления реквизитов.
Характерным явлением для ХIХ в. стало стремление к сокращению объема документооборота. Оно закреплено в специальных законодательных актах, изданных в 1831, 1852, 1860 гг.,называвшихся «сокращение документооборота» или «сокращение переписки». Достигалась даннаяцель путем делегирования части полномочий в принятии управленческих решений нижестоящимучреждениям и должностным лицам. Например, передавались полномочия в решении вопросов, расходовании денежных сумми т.д.
В последней трети ХIХ в. большое влияние на делопроизводство оказало развитие техники. Изобретение пишущих машинок, диктофонов, гектографов и другой множительной техники вывело на новый уровень культуру документирования, ускорило изготовление документов, позволило экономить время и затраты, сократив рукописное изготовление документов. Появление телеграфа, телефона привело к появлению новых видов документов: телеграмм, телефонограмм.
На протяжении ХIХ в. издавались сборники образцов документов, называемые «письмовниками», с целью помочь чиновникам и частным лицам составить документ всоответствии с существующими правилами.
В ХIХ в. начинается процесс формирования теории делопроизводства. Он связан с именами М.М. Сперанского, Ф.Русанова, Н.В. Варадинова и д.р.
Начиная с 1884 г. в России издавалось восемь специализированных журналов, рассматривающих делопроизводства и секретарского труда.
Период министерского делопроизводства ХIХ – начала ХХ вв. положил основу современным основам и правилам делопроизводства.