Нормативно-правовые акты органов исполнительной власти.
Постановление, распоряжение правительства РФ подлежат обязательному опубликованию. Иные нормативно-правовые акты, затрагивающие права и свободы человека, должны быть зарегистрированы в министерстве юстиции и опубликована в сборнике нормативно-правовых актов РФ. Они вступят только при на наличии регистрации и публикации.
Нормативно-правовые акты субъектов федерации.
Порядок вступления регулируется уставом.
Правоприменение. Виды:
· запрещение совершать какие либо даяния (действия, бездействия) под угрозой принуждения со стороны государства и санкций (ответственности) за нарушение запрета
· долженствование – совершение по предписанию, указанных в законе определённых действий, направленных на исполнение обязанностей – императивный характер, должно быть изложено, определенно, полно, дабы не позволять произвольного толкования и произвольного усмотрения.
· возможное (дозволение, разрешение), действовать по усмотрению в пределах предусмотренных законов (диспозитивное).
|
|
|
Органы осуществляющие правоприменительную деятельность:
органы исполнительной власти:
· правительство РФ (ограниченное)
· министерства
· федеральные службы
· федеральные агентства
· прокуратура РФ
· судебные инстанции
правоприменение связано с возникновением правоотношений, когда реальные, фактические акты (действия, бездействия) – факты или события подпадают, совпадают под формулировку гипотезы правовой нормы.
квалификация действия осуществляется с точки зрения диспозиции.
Ответственность за исполнение должного (обязанностей) в виде санкции. Ответственность неразрывно связана с правонарушением.
Соответствие внутренних возможностей компании (баланс её слабых и сильных сторон) и внешней ситуации (условия отрасли и конкуренции, возможности компании на рынке, специфические внешние угрозы прибыльности и боле рынка компании).
Стратегия должна быть направлена на максимально эффективное применение ресурсов организации, использование её возможностей и избежание угроз.
Определение сильных сторон и ресурсного потенциала компании.
Сильные стороны компании – виды деятельности, в которых компания превосходит конкурентов, или особенности, обеспечивающие ей дополнительные конкурентные возможности.
Сильные стороны компании:
- Навыки или опыт
- Ценные материальные активы
- Квалифицированные кадры
- Ценные организационные ресурсы
- Ценные нематериальные активы
- Конкурентные возможности
- Партнёрство или совместные предприятия
Навыки или опыт:
|
|
|
- низкая себестоимость продукции
- знание электронной коммерции
- технологические ноу-хау
- низкий уровень брака продукции
- традиции первоклассного обслуживания
- опыт розничной торговли
- неповторимый стиль рекламы и мероприятий по продвижению
Ценные материальные активы:
- современные производственные мощности или оборудование
- удобное расположение недвижимости
- мощная глобальная система сбыта
- право собственности на ценные природные ресурсы
- новейшие компьютерные сети или информационные системы
- высокая ликвидность активов
Квалифицированные кадры:
- опытные работники
- надёжные менеджеры ключевых направлений
- хорошие стимулы к труду (кадровая политика)
- передовые знания и интеллектуальный капитал
- выдающиеся предпринимательские и управленческие ноу-хау
- стремление к знаниям и совершенствованию, создаваемые в течение длительного времени
Ценные организационные ресурсы (для коммерческих организаций):
- апробированная система контроля качества
- передовые технологии, патенты на ключевые элементы изделий
- права на добычу полезных ископаемых
- стабильная клиентская база
- устойчивое финансовое положение и хорошая кредитная история
- передовая система управления поставками материальных ресурсов
- надёжные локальные сети
- программное обеспечение для электронной коммерции, распространения и обмена информацией с поставщиками и ключевыми потребителями
- компьютеризированная система проектирования и управления производством продукции
- программное обеспечение для ведения бизнеса через Интернет.
Ценные нематериальные активы:
- привлекательный имидж торговой марки
- хорошая репутация компании
- приверженность покупателей
- мотивированные и энергичные сотрудники
Конкурентные возможности:
- быстрая разработка и выведение на рынок новых товаров
- обширная сеть дилеров
- налаженные связи с ключевыми поставщиками
- ориентированная на инновационное лидерство организация НИОКР
- гибкость организационной структуры
- хорошо подготовленные торговые представители
- опыт ведения бизнеса через Интернет
Партнерство или совместные предприятие (только коммерческие организации):
- плодотворное сотрудничество с поставщиками или партнёрами, укрепляющее конкурентные позиции компании.
Выявление слабых сторон компании.
Лекция 2.10.2012
Особая сложность и актуальность теории и практики управления.
Цель управления: изучение и совершенствование принципов, методов, структур и технического управления
Метод управления можно определить как способ воздействия на управляемую систему для реализации определённых задач.
Методы управления очень часто дополняют друг друга и их выбор ориентирован на:
- Экономическую целесообразность
- Своевременность
Сложность системы управления определяется постоянным повышением производительности труда и скоростью обработки информации.
Результаты соц. исследований являются необходимой информационной базой для проверки теорий и гипотез управлении, основанных на единстве анализа процессов и факторов управления.
В настоящее время обработка и передача информации существенно расширяется и всё это предопределяет контроль над технологическими, социальными и финансовыми процессами в управлении, следовательно, растёт требование к навыкам современных управленцев, которые должны вырабатывать стратегии развития.
Управление как система.
Каждый объект управления (государство, предприятие, личность) отличается определёнными особенностями, отличиями, следовательно, и методы воздействия на объекты – разные. Каждый из управляемых объектов является системой, состоящей из отдельных взаимосвязанных частей, элементов. Информационные связи между элементами системы исследуются с применением логики и математики. Управление обеспечивает непрерывное и целенаправленное воздействие на управляемый объект. Управление - есть процесс, а система управления – механизм. Управление – это динамический процесс, в котором участвуют люди, этот процесс состоит из отдельных процедур, операций, и если меняется одна операция, то меняется весь процесс. Последовательность и взаимосвязь этапов управления составляет технологию процесса.
|
|
|
Таким образом, технология процесса состоит из информационных, организационных и логических операций, выполняемых специалистами различного профиля, уровня, по определённому алгоритму, вручную или с использованием специальных технических средств. Технология управления это приёмы, порядок, регламент выполнения процессов управления.
Самая главная проблема в процессе управления это недостаток информации.
Управленческая операция – это законченное действие, направленное на выполнение конкретной задачи, причём каждая операция выполняется в соответствии с определёнными правилами, инструкциями и должна быть увязана со всеми предыдущими и последующими операциями процесса. Прохождение операций во времени и пространстве составляет процесс управления.
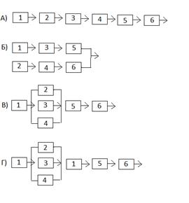
Процесс управления и порядок выполнения операций: а – последовательный, б – параллельный, в- параллельно-последовательный, г – параллельно-последовательный с обратной связью.

Системы управления детерминированы, т.е. они реагируют на изменение окружающей среды и взаимосвязь элементов управления. Управление очень часто реализуется в условиях значительной неопределённости и для него характерно множество внешних и внутренних переменных.
Наука управления позволяет анализировать управленческий процесс и разрабатывать рекомендации по его оптимизации. Особенность процесса управления это взаимосвязь его частей, которая обеспечивается обратной связью, таким образом, управление осуществляются по замкнутому циклу.
|
|
|
Принципиальная схема управления.

Для оптимизации процесса управления необходимо разрабатывать модели. Основной задачей построения моделей, является динамическое управление, совокупностью взаимосвязанных объектов с изменяющейся структурой.
Схема ручного управления объектом.

Если процесс управления осуществляется человеком, то такая система называется неавтоматическая. Передача сигналов от руководителя к управляемому объекту образует цепочку управления.
Схема автоматического управления объектом.

В автоматических системах управления процесс осуществляется без участия человека,
но человек-регулятор на основании полученной информации принимает соответствующее решение.
Функции одного из самых совершенных регуляторов может выполнять компьютер, который отличается быстродействием и неограниченной памятью.
Схема управления органами живого организма.

Рассматривая схему управления делаем вывод, о существенном структурном сходстве и о совпадении функций во всех системах, где роль управляющего объекта выполняет или человек (1 схема) или регулятор (2 схема) или мозг (3 схема) имеется замкнутый контр управления, по которому циркулирует информация (канал связи). По этим каналам связи, информация передаётся различными способами.
Механические способы передачи информации - это подобие процессов управления и регулирования в «машинах», в живых организмах и в обществе и это подобие предопределяет предвидение и прогнозирование наступления различных событий.
Кибернетика.
Кибернетика (термин появился в 1948 году), автор американец Норберт Виннер «Кибернетика или управление и связь в животном и машине».
Кибернетика определяет фундаментальные основы управления и позволяет установить общие свойства в различных средах, природе, обществе и технике. В состав кибернетики включаются общие теории управления, теории автоматизированного управления, теории информации, теория исследования операций, и теория разработки новых технических средств управления. Кибернетика имеет следующие особенности:
1) кибернетика рассматривает управляемые системы в динамике и во взаимодействии с другими системами
2) кибернетика широко использует модели управления
3) кибернетика основывается на информации
Государственное и региональное управление.
Трансформация методов управления в государственной службе.
| Традиционные методы (то, что было) | Новые методы (то, что есть сейчас) |
| Авторитарное управление | Коллегиальное управление |
| Монополия по представлению услуг | Конкуренция по предоставлению услуг |
| Человек-это помеха в деятельности | Человек-клиент, потребитель услуг |
| Механизм бюрократии | Монополия рынка |
| Правила и процедуры | Цели и миссия |
| Борьба с проблемами | Предотвращение проблем (профилактика) |
| Измерение затрат | Измерение результатов (проверка их эффективности) |
| Бюрократический контроль | Общественный контроль |






