Владение большинством финансовых активов не изолировано. Относительно небольшие денежные суммы, необходимые для приобретения финансовых активов, позволяют даже индивидуальному инвестору формировать портфель (набор финансовых активов — двух или больше — различных эмитентов). Для коллективных инвесторов и финансовых институтов законодательство требует формирование портфеля ценных бумаг. Владея портфелем, инвестор (коллективный или индивидуальный) в большей степени заинтересован в оценке риска и доходности портфеля, чем отклонений фактических значений доходности отдельных ценных бумаг от ожидаемого значения. Риск и доходность отдельной ценной бумаги должны оцениваться по тому эффекту, который оказывает их включение в набор активов на риск и доходность портфеля.
Доходность портфеля (kp) из т ценных бумаг есть средневзвешенная доходность по включаемым ценным бумагам:

Веса Хi — доля инвестирования в данную ценную бумагу i.
Например, пусть 60% денежных средств инвестируется в акции предприятия А (ХA = 0,6), а оставшаяся часть — в акции фирмы Б (ХБ = 0,4). Ожидается, что в будущем году акции А обеспечат владельцам доходность 15%, а Б — 21%. Ожидаемая доходность портфеля составит в этом случае 17,4% (0,6 х 15% + 0,4 х 21% = 17,4%). Этот расчет можно проверить, рассматривая инвестирование 100 долл. На 60 долл. куплены акции предприятия А, которые должны обеспечить 9 долл. текущего дохода в следующем году, так как доходность владения за год равна доходу от ценной бумаги, деленному на инвестиции (9 / 60 = 0,15). По акциям предприятия Б доход составит 8,4 долл. (0,21 х 40 долл. = 8,4). Таким образом, портфель обеспечит владельцу доход 17,4 долл., доходность портфеля составит 17,4 / 100 = 0,174.
|
|
|
Так как рассматриваемые ценные бумаги рисковые, то в расчете доходности портфеля фигурируют ожидаемые значения доходности по включенным ценным бумагам. ki — ожидаемая доходность ценной бумаги i. Полученное значение доходности портфеля также является ожидаемым значением, фактическая доходность будет отличаться от этого значения.
Например, в будущем году акции А могут обеспечить доходность не 15% (ожидаемое значение), а 30%, что увеличит фактическую доходность портфеля до 26,4% (0,6 х 30% + 0,4 х 21% = 26,4%). Если увеличение доходности по акциям А будет сопровождаться падением доходности акций Б, то доходность портфеля может и не отклониться от ожидаемого значения. Например, если доходность А — 30%, а доходность Б — 1,5%, то доходность портфеля не изменится: 0,6 х 30% + 0,4 х (—1,5%) = = 17,4%.
В отличие от доходности риск портфеля (как стандартное отклонение по доходности портфеля) не является средневзвешенным значением из стандартных отклонений включаемых ценных бумаг. Стандартное отклонение портфеля может быть меньше, чем средневзвешенное значение отклонений. Теоретически возможно подобрать активы таким образом, чтобы σp= 0.
|
|
|
Риск портфеля из т ценных бумаг зависит от:
1) риска отдельных ценных бумаг, включенных в него (σi, где i — ценная бумага в портфеле, i = 1,..., т);
2) корреляции ценных бумаг (синхронности изменения доходности);
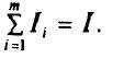
3) доли инвестирования в каждую ценную бумагу Хi, Хi = Ii / I, где I — денежные средства, инвестированные в портфель; Ii — денежные средства, инвестированные в ценную бумагу i,

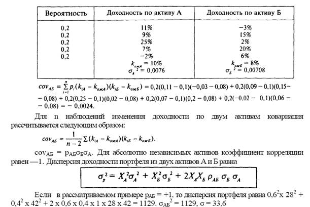
Так, если по прошлым годам среднеквадратическое отклонение доходности по акциям А было 28%, а по Б — 42% и предполагается, что риск инвестирования в эти акции не изменится, то риск портфеля будет зависеть от синхронности движения цен на рассматриваемые акции и, следовательно, от реально обеспечиваемой доходности. Если цены на акции движутся синхронно (акции положительно коррелируют), то среднеквадратическое отклонение доходности портфеля (А + Б) будет равно средневзвешенному значению среднеквадратических отклонений по двум акциям: 0,6 х 28% +0,4 х 42% = 33,6 %. При любой другой зависимости между движением цен (и соответственно изменением доходности) на акции А и Б диверсификация капитала будет сокращать риск и среднеквадратическое отклонение по портфелю будет меньше 33,6%.
Для оценки тесноты связи используются два показателя:
ковариация (COVIJ)
коэффициент корреляции (рij)
Коэффициент корреляции более удобен для сравнения различных активов. Его значения находятся в интервале от —1 до +1.

п — число возможных результатов.
Пример оценки ковареляции по активам А и Б

Наилучший результат диверсификации достигается, если два актива (в данном случае акции) отрицательно коррелируют. На практике это наблюдается крайне редко, однако для примера предположим, что рАБ = -1 В этом случае дисперсия портфеля равна нулю. Для такого случая портфельная стратегия в установлении весов ХА и ХВ будет строиться на выполнении соотношения ХА / ХБ = σБ /σА.
Выражение для нахождения доли инвестирования в актив А при формировании портфеля из двух активов А и Б с целью минимизации риска портфеля имеет вид:

АНАЛИЗ СООТНОШЕНИЯ РИСКА И ДОХОДНОСТИ ПОРТФЕЛЯ

Для примера с р = —0,25 возможные портфели будут находиться на кривой а рис. 3.9. При принятии решений инвестор имеет определенные возможности (в зависимости от инвестируемых денежных средств и цены покупки каждого актива) формирования портфеля рисковых активов.

Первоначально рассмотрение портфеля затрагивало только финансовые активы — рисковые ценные бумаги. Значительно позже портфельная теория была расширена на принятие решений по инвестированию в реальные активы.
? Объясните с точки зрения инвестора, почему компания с хорошей командой управленцев не является менее рискованной, чем компания со слабой командой.






