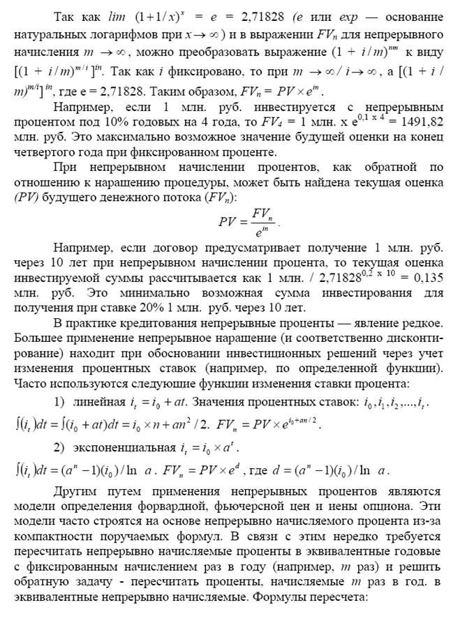
Формула расчета будущей оценки при непрерывном начислении процентов может быть выведена из общего выражения для многократного начисления за год:
FV = PV x (1 + i / m)nm.


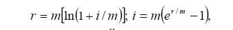
где r — непрерывно начисляемый процент;
i — эквивалентный процент, начисляемый m раз в год.
Например, непрерывно начисляемый процент равен 18% (табл. П.З). Эквивалентная ему ставка процента с одноразовым начислением будет найдена следующим образом: i = 1 х (е0,18 - 1) = 0,1972 (19,72%). Это означает, что будущая оценка 1 ден. ед. через год при одноразовом начислении процента даст ту же величину будущей оценки при ставке 19,72%.

Из таблицы видно, что если по финансовому активу предполагается получить 18,4% годовых и процент начисляется четыре раза в год, то непрерывно начисляемый процент равен 18%, что дает и формула: r = 4 [ln (1 + 0,184/4)] = 0,17999 (18%).
Умение пересчитывать многоразовое начисление процентов требуется для расчета текущей или будущей оценки денежных потоков при поступлении средств не в конце года (как обычно предполагается), а непрерывно. Например, рассматривается ежегодное поступление денежных средств в размере РМТ на бесконечном временном промежутке. Для нахождения текущей оценки аннуитета необходимо задать ставку процента и характер начисления. Если поступление денег происходит в конце каждого года, то текущая оценка рассчитывается по уже известной формуле PV= PMT/i, где i — годовая ставка процента при одноразовом начислении. Если поступление происходит непрерывно в течение неограниченного периода времени начиная с начала года, то в качестве ставки дисконтирования должна фигурировать ставка процента, эквивалентная непрерывному начислению. Требуется пересчитать i в эквивалентную ставку r. r = 1 [ln (i + 1)].
|
|
|
PV = РМТ / ln (i + 1).
Так, при годовой процентной ставке 10% и ежегодном поступлении 10 ден. ед. текущая оценка бессрочного аннуитета при поступлении денег в конце каждого года будет равна 10/0,1 = 100, а при непрерывном поступлении эквивалентная ставка равна ln (1,1) = 0,0953 и текущая оценка составит 10/0,0953 = 104,93.






