Результатом финансовых решений может быть не разовое получение денежных средств, а определенная серия (последовательность) денежных потоков. В зарубежной финансовой литературе для обозначения серии платежей используется термин cashflow (CF), что эквивалентно понятию потока платежей. Потоки платежей могут иметь:
1) стандартную форму — поток платежей с отрицательным значением в год t = 0 или t = 0, 1... и положительными значениями для последующих лет без смены знака;
2) регулярный характер — совершаться через равные промежутки времени;
3) равные значения платежей (payment — РМТ).
Аннуитетом (annuity), или рентой, называется серия равных платежей через одинаковые периоды времени на фиксированном временном промежутке. Например, ежегодное получение 2 млн. руб. в течение 10 лет является 10-летним аннуитетом. Для нивелирования временных различий по потоку платежей как аннуитету возможно применение стандартных формул и таблиц, позволяющих быстро проводить расчеты будущих и текущих оценок. Для аннуитета используются следующие обозначения: 1) РМТ — отдельный член потока (серии) равных платежей 2) n — срок аннуитета, т.е. время (в годах или периодах) от начала первого периода до конца последнего, 3) / — процентная ставка, 4) m— число платежей в году.
Предполагается, что получение (или уплата) платежей может осуществляться как в начале, так и в середине, и в конце каждого периода. Если платеж осуществляется в конце периода (наиболее типичный случай в финансовых расчетах, именно этот вариант имеется обычно в виду, когда используется термин "аннуитет"), то аннуитет носит название обыкновенного. Иногда используется термин отсроченная рента (a defferred annuity) или постнумерандо.
Если платежи осуществляются в начале каждого периода, то используется термин причитающийся аннуитет или пренумерандо (an annuity due).
Будущая оценка аннуитета за n лет равна сумме наращенных значений платежей по каждому периоду времени.
При начислении процентов в конце года схема наращения имеет вид, представленный на рис. П. 3, и при i = 20% FVA5 = 14,88 млн. руб.


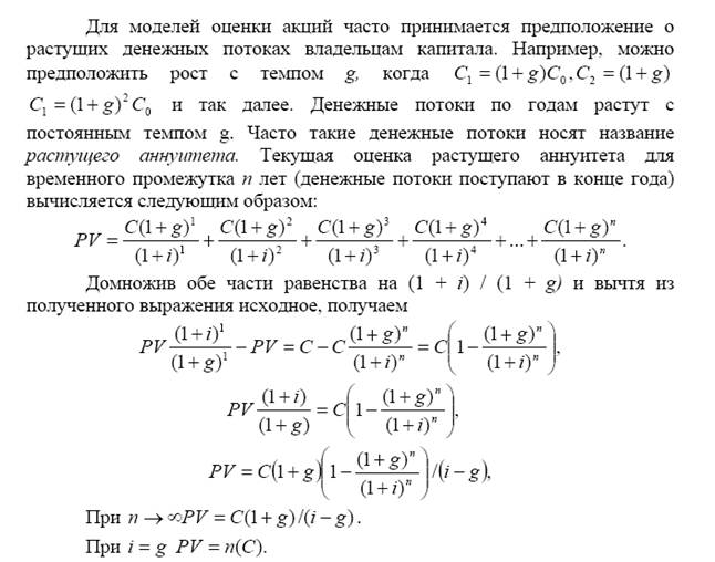
При нахождении текущей оценки аннуитета решается задача уравнивания варианта получения n-летнего аннуитета с платежами РМТ в конце каждого года и получением единой суммы сегодня (t = 0). Текущая оценка аннуитета должна обеспечить равенство этих вариантов.
В общем случае уравнение для нахождения текущей оценки аннуитета (рис. П.5) имеет вид:

4. Текущая оценка неравных денежных потоков




Так как финансовые решения принимаются в момент времени t = 0, наибольшее применение имеет текущая оценка.






