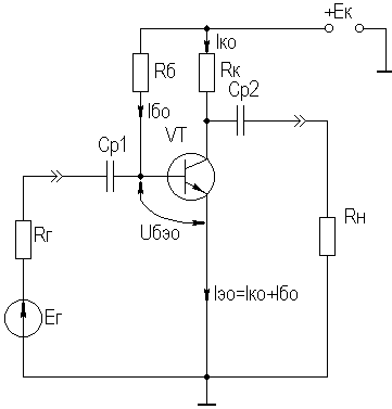
Среди многочисленных вариантов усилительных каскадов на БТ самое широкое применение находит каскад с ОЭ, имеющий максимальный коэффициент передачи по мощности KP, вариант схемы которого приведен на рисунке 2.9.
Если входного сигнала нет, то каскад работает в режиме покоя. С помощью резистора Rб задается ток покоя Iб0=(Eк–Uбэ0)/Rб. Ток покоя коллектора Iк0=H21эIб0. Напряжение коллектор-эмиттер покоя Uк0=Eк–Iк0Rк. Отметим, что в режиме покоя напряжение Uбэ0 составляет десятки и сотни мВ (обычно 0,5…0,8 В). При подаче на вход положительной полуволны синусоидального сигнала будет возрастать ток базы, а, следовательно, и ток коллектора. В результате напряжение на Rк возрастет, а напряжение на коллекторе уменьшится, т.е. произойдет формирование отрицательной полуволны выходного напряжения. Таким образом, каскад с ОЭ осуществляет инверсию фазы входного сигнала на 180°.

Рисунок 2.9. Простой усилительный каскад с ОЭ
Графически проиллюстрировать работу каскада с ОЭ можно, используя входные и выходные статические характеристики БТ, путем построения его динамических характеристик (ДХ) [5,6]. Вследствие слабой зависимости входной проводимости транзистора g от величины нагрузки, входные статические и динамические характеристики практически совпадают. Выходные ДХ — это прямые линии, которые в координатах Iк, Uкэ соответствуют уравнениям, выражающим зависимости между постоянными и переменными значениями токов и напряжений на нагрузках каскада по постоянному и переменному току.
|
|
|
Процесс построения выходных динамических характеристик (нагрузочных прямых по постоянному — R=, переменному — R≈ току) понятен из рисунка 2.10.
Следует отметить, что простое построение ДХ возможно только при активной нагрузке, т.е. в области СЧ АЧХ (см. рис.2.2), в областях НЧ и ВЧ нагрузочные прямые трансформируются в сложные кривые.
Построение ДХ и их использование для графического расчета усилительного каскада подробно описано в [5,6].

Рисунок 2.10. Динамические характеристики каскада с ОЭ
Нагрузки рассматриваемого каскада по постоянному и переменному току определяются как:
R= = Rк;
R≈ = Rк ∥ Rн.
Координаты рабочей точки (Uк0, Iк0, Uбэ0, Iб0) для малосигнальных усилительных каскадов выбирают на линейных участках входной и выходной ВАХ БТ, используя в малосигнальных усилительных каскадах так называемый режим (класс) усиления А. Другие режимы работы каскадов чаще используются в усилителях мощности, и будут рассмотрены в соответствующем разделе.
При отсутствии в справочных данных ВАХ БТ, координаты рабочей точки могут быть определены аналитическим путем (см. рисунок 2.10):
Uк0 = Uвых + Uн,
|
|
|
где Uн — напряжение нелинейного участка выходных статических ВАХ транзистора, Uн=1…2 В;
Iк0 ≥ Uвых / R≈,
Iб0 = Iк0 / H21э,
Uбэ0 = 0,6…0,8 В (для кремниевых транзисторов),
Uбэ0 = 0,4…0,6 В (для германиевых транзисторов).
Если для малосигнальных каскадов в результате расчета по вышеприведенным формулам значения Uк0 и Iк0 окажутся, соответственно, меньше 2 В и 1 мА, то, если не предъявляются дополнительные требования к экономичности каскада, рекомендуется брать те значения координат рабочей точки, при которых приводятся справочные данные и гарантируются оптимальные частотные свойства транзистора.
Для расчета параметров усилительного каскада по переменному току удобно использовать методику, описанную в разделе 2.3, а БТ представлять моделью, предложенной в разделе 2.4.1.
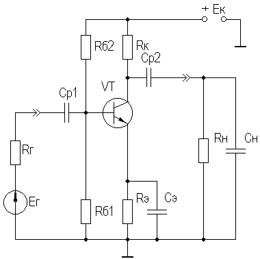
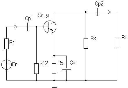
Полная электрическая схема усилительного каскада с ОЭ приведена на рис. 2.11.

Рисунок 2.11. Усилительный каскад со ОЭ
В отличие от ранее рассмотренного каскада (рис.2.9) здесь применена эмиттерная схема термостабилизации (Rб1, Rб2, Rэ), обеспечивающая лучшую стабильность режима покоя, принцип ее работы будет рассмотрен далее. Конденсатор Cэ необходим для шунтирования Rэ с целью соединения эмиттера транзистора с общим проводом на частотах сигнала (устранения обратной связи на частотах сигнала, вид и характер этой связи будет рассмотрен в соответствующем разделе).
Приведем эквивалентную схему каскада для частот сигнала (рис. 2.12).

Рисунок 2.12. Схема каскада с ОЭ для частот сигнала
С целью упрощения анализа каскада выделяют на АЧХ области НЧ, СЧ и ВЧ (см. рис. 2.2), и проводят анализ отдельно для каждой частотной области.
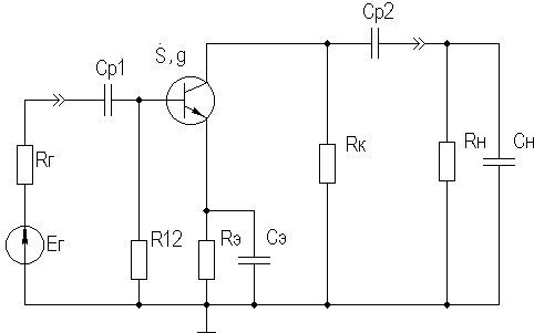
Эквивалентная схема каскада в области СЧ приведена на рисунке 2.13.

Рисунок 2.13. Схема каскада с ОЭ в области СЧ
Как видно, эта схема не содержит реактивных элементов, т.к. в области СЧ влиянием на АЧХ разделительных (Cp1, Cp2) и блокировочных (Cэ) емкостей уже можно пренебречь, а влияние инерционности БТ и Cн еще незначительно.
Проведя анализ схемы, найдем, что
K0 = S0Rэкв,
где Rэкв ≈ Rк ∥ Rн;
gвх ≈ g + G12,
где G12 = 1/R12 = 1/(Rб1 ∥ Rб2);
gвых ≈ g = 1/Rк.
Эти соотношения получены в предположении, что низкочастотное значение внутренней проводимости транзистора g22э много меньше gк и gн. Это условие (если не будет оговорено особо) будет действовать и при дальнейшем анализе усилительных каскадов на БТ. Такое допущение справедливо потому, что БТ является токовым прибором и особенно эффективен при работе на низкоомную нагрузку.
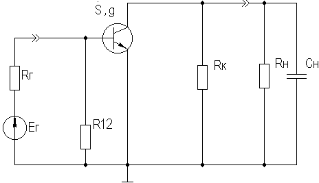
Эквивалентная схема каскада в области ВЧ приведена на рисунке 2.14.

Рисунок 2.14. Схема каскада с ОЭ в области ВЧ
Поведение АЧХ в этой области определяется влиянием инерционности транзистора и емкости Cн.
Проведя анализ согласно методике раздела 2.4, получим выражение для коэффициента передачи каскада в области ВЧ:
где τв — постоянная времени каскада в области ВЧ.
Постоянную времени каскада для удобства анализа представим так:
τв = τ + τ1 + τ2,
где τ — постоянная времени транзистора (),
τ1 — постоянная времени выходной цепи транзистора,
τ1 = S0CкrбRэкв;
τ2 — постоянная времени нагрузки,
τ2 = CнRэкв.
Входную проводимость представим в виде:
где Cвх.дин — входная динамическая емкость каскада,
Cвх.дин ≈ Cэд + (1 + K0)Cк = τ/rб + (1 + K0)Cк.
Выходная проводимость определится как
где Cвых — выходная емкость каскада, Cвых=CкS0rб.
Выражения для относительного коэффициента передачи Yв и коэффициента частотных искажений Mв в комментариях не нуждаются:
φв = –arctg ωτв,
Mв = 1/Yв
По приведенным выражениям строится АЧХ и ФЧХ каскада в области ВЧ.
Связь коэффициента частотных искажений Mв и fв выражается как
В n-каскадном усилителе с одинаковыми каскадами наблюдается эффект сужения полосы рабочих частот, который можно скомпенсировать увеличением верхней граничной частоты каскадов fвi до
|
|
|
Эквивалентная схема каскада в области НЧ приведена на рисунке 2.15.

Рисунок 2.15. Схема каскада с ОЭ в области НЧ
Поведение АЧХ в этой области определяется влиянием разделительных (Cр1, Cр2) и блокировочных (Cэ) емкостей.
Влияние этих емкостей на коэффициент частотных искажений в области НЧ Mн каскада можно определить отдельно, используя принцип суперпозиции. Общий коэффициент частотных искажений в области НЧ определится как
где N — число цепей формирующих АЧХ в области НЧ.
Рассмотрим влияние Cр2 на АЧХ каскада. Проведя анализ согласно методике раздела 2.4, получим выражение для коэффициента передачи в области НЧ:
Kн = K0/(1 + 1/jωτн),
где τн — постоянная времени разделительной цепи в области НЧ.
Постоянная времени разделительных цепей в общем случае может быть определена по формуле
τн = Cр(RЛ + RП),
где RЛ — эквивалентное сопротивление, стоящее слева от Cр (обычно это выходное сопротивление предыдущего каскада или внутреннее сопротивление источника сигнала), RП — эквивалентное сопротивление, стоящее справа от Cр (обычно это входное сопротивление следующего каскада или сопротивление нагрузки).
Для рассматриваемой цепи постоянная времени равна:
τн2 = Cр2(Rк + Rн).
Выражения для относительного коэффициента передачи и коэффициента частотных искажений в области НЧ таковы:
φн = –arctg ωτн,
Mн = 1/Yвн
и в комментариях не нуждаются. По этим выражениям оценивается влияние конкретной цепи на АЧХ и ФЧХ каскада в области НЧ.
Связь между коэффициентом частотных искажений и нижней граничной частотой выражается формулой.
Аналогичным образом учитывается влияние других разделительных и блокировочных цепей, только для блокировочной эмиттерной цепи постоянная времени приблизительно оценивается величиной τнэ≈Cэ/S0 т.к. сопротивление БТ со стороны эмиттера приблизительно равно 1/S0 (см. подраздел 2.4.1), а влиянием Rэ в большинстве случаев можно пренебречь, т.к. обычно 1/S0<<Rэ.
Результирующую АЧХ и ФЧХ каскада в области НЧ можно построить, используя уже упоминавшийся принцип суперпозиции.
|
|
|
В n-каскадном усилителе с одинаковыми каскадами наблюдается эффект сужения полосы рабочих частот, который в области НЧ можно скомпенсировать уменьшением нижней граничной частоты каскадов до
.