При производстве общестроительных работ, если строящиеся здания более трех этажей, следует предусматривать основные пути эвакуации. Такими путями могут быть лестницы лестничных клеток и лестницы, соединяющие поэтажно балконы или лоджии, которые возводятся одновременно со стенами. Строительные леса на каждые 40 м по их длине оборудуются лестницей, но на все здание должно быть не менее двух лестниц, приспособленных для подъема людей и пожарных рукавов. Сгораемые конструкции лесов, опалубки должны быть обработаны огнезащитным составом.
При ведении плотницких и столярных работ помещение необходимо содержать в чистоте и ежедневно убирать отходы с места производства работ в специально отведенные места.
При строительстве высотных сооружений (дымовые трубы, силосные сооружения, градирни и т. д.) все деревянные и брезентовые элементы, устройства, приспособления, опалубка до начала работ обрабатываются огнезащитным составом. При этом не допускается одновременное проведение строительно-монтажных работ и работ, связанных с применением сгораемых материалов и открытого огня. При возведении высоких зданий и сооружений необходимо, начиная с высоты 20 м, предусматривать временные молниезащитные устройства.
|
|
|
Повышенная опасность малярных работ связана с применением огнеопасных и взрывоопасных материалов. Сам процесс малярных работ, с точки зрения пожарной безопасности, можно разбить на три стадии. Во-первых, это приготовление и хранение окрасочных, клеящих составов и шпатлевок. Во-вторых, подготовка поверхностей под окраску; в-третьих, нанесение материалов на поверхность. Все три стадии процесса взрывоопасны, так как происходит смешение паров и взрывоопасной пыли с воздухом. Поэтому интенсивное проветривание, соблюдение технологии работ, запрещение применения огня и совмещения работ являются необходимыми профилактическими мерами.
Запас лаков и красок для хранения на строительной площадке не должен превышать 2—3-дневной потребности. Колерное производство запрещается размещать в подвальных и полуподвальных помещениях.
Разлитые на пол краски и лаки нужно с помощью песка и ветоши немедленно убирать в специальные ящики. При подготовке поверхностей под окраску необходимо следить за возникновением взрывоопасной пыли. Наиболее опасна окраска поверхностей с применением пневматических пистолетов-распылителей, так как происходит интенсивное смешение паров растворителей с воздухом и образование взрывоопасных смесей.
Для предупреждения взрывов лаки, клей, краски, мастик растворители к месту работ доставляются в закрытой таре в количестве, необходимом для работы одной смены. На таре должны быть надписи: «Огнеопасно», «Беречь от огня» и т.д.
|
|
|
Производить покрытие полов мастикой следует в дневное время по захваткам на площади не более 100 м. Начинать работы необходимо с наиболее удаленных мест от выходов, помещений.
Особенно опасны кровельные работы на зданиях повышенной этажности при устройстве мягких рулонных кровель по горючему утеплителю. На производство работ выдается наряд-допуск за подписью главного инженера генподрядной организации с указанием технологической последовательности работ, способов производства и противопожарных мероприятий. Субподрядная организация выделяет ответственных лиц, контролирующих соблюдение противопожарного режима.
При производстве работ на площади 1000 м и более необходимо предусмотреть устройство временного водопровода таким расположением пожарных кранов, чтобы в любую точку кровли можно было подать воду не менее чем от двух струй производительностью 5 л/с каждая. До начала производства работ устанавливают пожарные лестницы и телефон для связи с пожарной охраной (один аппарат на 5000 м площади кровли).
Водоизоляционный ковер и утеплитель можно укладывать участками не более 500 м2. По окончании рабочей смены оставлять неиспользованный утеплитель на кровле здания запрещается. Курить разрешается только в специально отведенных местах.
Антикоррозионные и гидротеплоизоляционные работы обладают повышенной пожарной опасностью. Поэтому после устройства теплоизоляции необходимо убрать ее остатки и сразу нанести на нее покровные слои штукатурки или бетонные стяжки. Наибольшая площадь незащищенной теплоизоляции в процессе производства работ должна быть менее 500 м2 при сгораемой теплоизоляции и менее 1000 м2 —при трудносгораемой.
К огнеопасным видам работ относятся различные виды сварки, разогрев и варка битума, мастик, работы с легковоспламеняющимися жидкостями. Порядок проведения огневых работ определяется инструкциями, разработанными Госнадзором охраны труда. Разрешение на проведение огневых работ выдается только главным инженером СМУ, СУ, ПМК.
До начала работ ответственные лица инженерно-технического персонала осматривают рабочее место, оценивают обстановку и разрабатывают меры по предупреждению пожара.
В этом отношении особенно опасны сварочные работы, так как процесс горения от искр протекает медленно и скрыто и обычно обнаруживается через несколько часов после производства работ. Искры при электросварке разлетаются на 8—10 м по горизонтали и на 4 м — по вертикали. На период этих работ устанавливаются ограждения из негорючих материалов (защитные экраны), деревянные конструкции смачиваются водой. При работе на высоте внизу должен находиться наблюдающий за разлетом сварочных искр, сварщик же должен иметь металлическую коробку для сбора электродных огарков.
Место огневых работ необходимо обеспечить средствами пожаротушения (огнетушители или ящики с песком, лопаты, ведра с водой).
Для снижения пожарной опасности при электропрогреве бетона участок ограждают щитами, окрашенными в красный цвет, высотой 1 м; арматуру прогреваемого участка заземляют; при наличии деревянной опалубки бетон прогревают только до 80 °С; применяют негорючие теплоизоляционные материалы или опилки, обработанные известковым молоком.
4.4.3.ПРОТИВОПОЖАРНОЕ ВОДОСНАБЖЕНИЕ
При пожарах расход воды может быть очень велик, поэтому рассчитывать водопроводные сооружения необходимо с учетом данного фактора.
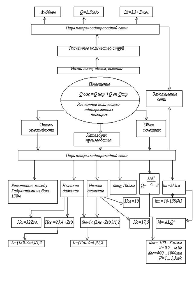
Общий расход воды на тушение пожара Q пож складывается из расходов воды на наружное Q,нар — от гидрантов, внутреннее Q вн —от внутренних пожарных кранов и расхода воды на спринклерные, дренчерные и другие установки Q спр (рис. 4.4.1.).
|
|
|
Наружное пожаротушение. На территории предприятия находятся различные здания. Если площадь стройки (предприятия) менее 1,5 км2, то считают, что на территории данного объекта может возникнуть один пожар; при площади более 1,5 км2 — два пожара. Исходя из количества пожаров, расход воды рассчитывают соответственно по одному или двум зданиям, где для тушения требуется наибольшее количество воды. Расчетный расход воды на наружное пожаротушение здания определяется в зависимости от степени огнестойкости здания, категории производства и объема помещения (рис.4.1.). Например, для здания I и II степени огнестойкости, производств категории А, Б, В объемом до 3 тыс. м3 необходим расход воды 10 л/с, а для помещений объемом более 40 тыс. м3— 40 л/с; для зданий IV, V степени огнестойкости, производств Г и Д объемом до 3 тыс. м3 необходим расход воды 10 л/с, а для помещений объемом более 20 тыс. м— 30 л/с (табл. 4.4.2.).
Наружные водопроводные сети для тушения пожаров должны быть кольцевыми с двумя вводами. К отдельно стоящим зданиям допускается прокладывать тупиковые линии протяженностью не более 200 м. При большей длине линии предусматривают водоем, объем которого позволит тушить пожар в течение 3 ч. Минимальный диаметр наружной водопроводной сети принимается не менее 100 мм. Водопроводные сети прокладывают под проезжей частью дороги шириной не менее 3,5 м с твердым покрытием или не далее 2,5 м от нее. Если сеть расположена дальше от дороги, то подъезды к гидрантам оборудуются твердым покрытием и площадкой для установки машин.
Расчетная потребность воды на внешнее пожаротушение на предприятиях регламентируется пожарными нормами и определяется в зависимости от степени огнестойкости строения, категории производства по взрывоопасности и объему строения и представлена в таблице 4.4.2.

Рис. 4.4.1.Противопожарное водоснабжение промышленных предприятий
Таблица 4.4.2






