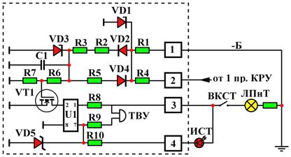
Предназначено для информирования машиниста о включении пневматического (стояночного) тормоза хотя бы одного вагона. Плата управления УДКСТ имеет 4 клеммы, к которым подключены:

- «Минус» АКБ.
- 1 поездной провод (от КРУ).
- 64 поездной провод.
- Светодиод ИСТ.
Работа устройства:
· Если состав (вагон) заторможен пневматическим, вентильным или стояночным тормозом, то горит лампа пневмотормоза на 7-м блоке пульта и подаётся питание на клемму №3 УДКСТ.
· При переводе КВ в положение «Ход», после включения реле Р1-5 загорается ЛВД и одновременно подаётся питание на клемму №2 УДКСТ.
· Если через 4 с. отпуск тормоза не произошёл, то на 7-м блоке пульта машиниста начинает мигать светодиод ИСТ и включается ТВУ (прерывистый сигнал).
· После снятия состава (вагона) с тормоза светодиод ИСТ гаснет и выключается сигнал ТВУ.
ü При неисправности УДКСТ, его необходимо отключить тумблером ВКСТ на 7-м блоке пульта.






