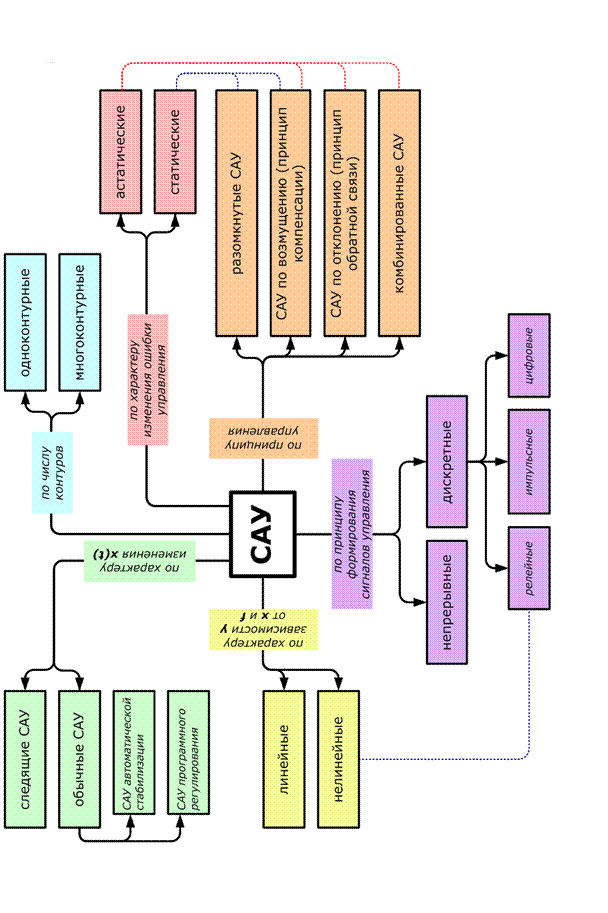
Основным классификационным признаком САУ является используемый для ее построения принцип управления (см. раздел 2.1). При этом существует еще ряд признаков, которые используются для классификации систем управления.
2.2.1. По характеру изменения задающего воздействия (цели управления)
В зависимости от характера изменения задающего воздействия x (t) системы управления делятся на [1, 8-10, 16]:
1) обычные САУ, к которым относятся:
- САУ автоматической стабилизации;
- САУ программного регулирования;
2) следящие САУ.
В обычных САУ значение или закон изменения задающего воздействия x (t) заранее известны, заданы, а целью управления является обеспечение соответствующего значения или закона изменения управляемой величины y (t).
В системах автоматической стабилизации задающее воздействие представляет собой постоянную величину. Областью применения таких САУ являются непрерывные технологические процессы, в которых управляемый параметр нужно поддерживать в постоянном значении. В системах программного управления задающее воздействие является заранее известной функцией времени (изменяется по закону, заданному программой). Такие системы оснащаются программными задатчиками, формирующими задающее воздействие, изменяющееся во времени (см., например, САУ температурой электронагревательного элемента на рис. 7). Область применения: управление периодическими процессами.
|
|
|
Все примеры САУ, рассмотренные в разделе 2.1, относятся к классу обычных САУ.
Особой разновидностью САУ являются следящие системы, в которых задающее воздействие представляет собой неизвестную заранее функцию времени, связанную с внешним, по отношению к системе управления параметром, который может изменяться случайным образом, а целью управления является воспроизведение этого случайного закона управляемой величиной y (t) [1, 8-10]. Такие САУ применяются для управления одним технологическим параметром (ведомым) в зависимости от значения другого технологического параметра (ведущего), изменяющегося произвольно – например, управление расходом воздуха, подаваемого на горелку, в зависимости от расхода топлива; воспроизведение одним устройством перемещения другого устройства без механической связи между ними и т.п.
Пример следящей САУ соотношением расходов показан на рис. 18. Управляемым (ведомым) параметром является величина расхода FB рег входного потока В на подаче в аппарат, регулирование которой осуществляется в заданном соотношении n с ведущим расходом – расходом потока А (см. рис. 18). Заметим, что в рассматриваемом примере величина соотношения n жестко задается функцией вычислительного устройства 3. В случае, если величина соотношения по условиям процесса может изменяться, используют регуляторы соотношения расходов с настраиваемой при помощи органов настройки регулятора величиной соотношения, или регуляторы с внешним заданием n [1].
|
|
|

Структурная схема САУ управления соотношением расходов по отклонению показана на рис. 19. В качестве задающего узла, формирующего задающее воздействие x (t) в зависимости от ведущего расхода FА, изменяющегося случайным образом, выступают ТСА 2 и 3. Величина рассогласования, вычисляемая по цепи обратной связи, равна:
.

Следящие системы управления, так же как и обычные САУ, могут быть реализованы с использованием любого из принципов управления или их комбинации [1, 8-10]. Рассмотренный пример (см. рис. 18 и рис. 19) представляет собой систему, реализованную по принципу обратной связи (управление по отклонению).
Рассмотрим пример следящей САУ, реализующей комбинированное управление, на примере схемы автоматизации хлорирования воды (рис. 20). Целью управления является регулирование подачи хлора (ведомый параметр) в зависимости от изменяющегося расхода поступающей на хлорирование воды (ведущий параметр). Заданное соотношение расходов обеспечивается регулятором 7, который изменяет положение регулирующего клапана, установленного на линии подачи хлора из дозатора в эжектор. Признаком реализации рассматриваемой САУ по комбинированному варианту является использование в контуре управления контроля возмущения – измерения концентрации остаточного хлора в обработанной воде. Доза подаваемого хлора, определенная соотношением расходов, корректируется регулятором 7 в зависимости от остаточной концентрации.
Кроме контура управления в схеме, приведенной на рис. 20, реализован автоматический контроль давления воды в подающем трубопроводе (датчик 1 и преобразователь 2) с индикацией текущих показаний и световой сигнализацией при достижении давлением нижнего допустимого предела (прибор 3) [2, 18].

2.2.2. По принципу формирования сигналов управления
По принципу формирования сигналов управления различают следующие разновидности САУ [1, 8]:
1) САУ с непрерывным (аналоговым) управлением, в которых сигналы управления x (t), e(t) или z (t) представляют собой непрерывную функцию времени (рис. 21– а) и на любом ограниченном временном интервале могут иметь неограниченное число состояний;
2) САУ с дискретным управлением, в которых сигнал управления на любом ограниченном временном интервале может иметь конечное, фиксированное число состояний.

Для источников аналоговых сигналов характерна бóльшая, чем у дискретных, чувствительность к помехам и инструментальным погрешностям преобразователей (дрейф нуля, температурные колебания коэффициентов усиления и т.п.). Источники дискретных сигналов лишены этих недостатков, так как образующие их элементы работают не в усилительном, а в релейном режиме, поэтому дискретные сигналы обеспечивают бóльшую надежность при передачи на большие расстояния.
САУ с дискретным управлением делятся на цифровые, импульсные и релейные.
В цифровых САУ используется дискретное преобразование первичного непрерывного сигнала, которое называется квантованием по уровню, и сводится к замене бесконечного числа исходных значений конечным числом уровней (рис. 21– б). Разность уровней называется шагом квантования по уровню D s. Пока значение исходного непрерывного сигнала не изменится на величину, равную шагу квантования, преобразователь фиксирует предыдущее значение уровня. Разрядность современных цифровых устройств позволяет использование столь малых значений шага квантования по уровню, что погрешности такого представления становятся пренебрежимо малыми. После квантования цифровой сигнал подвергается кодированию – значение каждой величины уровня выражается цифровым кодом (числом). В цифровых САУ соответствующую форму обычно имеют задающее воздействие x (t), и, после преобразования, сигналы в обратных связях. Цифровой сигнал рассогласования e(t) может быть преобразован в непрерывное управляющее воздействие z (t).
|
|
|
В импульсных САУ используется квантование по времени – замена бесконечного числа значений исходного непрерывного сигнала конечным числом его значений, фиксируемых через определенный промежуток времени D t – шаг квантования по времени (рис. – а). В зависимости от того, какая характеристика последовательности – амплитуда импульсов (см. рис. – а), частота следования импульсов (рис. – б) или ширина импульсов (рис. 23– а) – пропорциональна величине входного сигнала, различают типы модуляции импульсных сигналов.

В релейных САУ управляющее воздействие формируется с использованием релейных регуляторов, у которых при непрерывном изменении входной величины регулирующий орган занимает ограниченное число положений. На рис. 23– б приведена характеристика двухпозиционного регулятора с зоной неоднозначности, у которого в зависимости от величины непрерывно изменяющегося задающего воздействия x (t) регулирующий орган занимает одно из двух возможных положений, определяемых двумя значениями управляющего воздействия – zmax и zmin. У такого регулятора, в зависимости от знака и величины задающего воздействия, регулирующий орган или полностью открыт (приток вещества или энергии максимальный), или полностью закрыт (приток вещества или энергии равен нулю). Примерами двухпозиционных устройств являются электроконтактный термометр, пневматическое реле и т.п.

В практике управления сложными объектами ТГВ непрерывное и дискретное управление используют совместно [1, 2, 10, 16].
2.2.3. По числу контуров управления
Данный классификационный признак характеризует структурную сложность САУ. В соответствии с ним САУ делятся на одноконтурные и многоконтурные [1].
|
|
|
В одноконтурных САУ управляющее воздействие является функцией единственного контролируемого параметра – управляемой величины в САУ по отклонению или возмущения в САУ по возмущению. Соответственно структура САУ имеет единственный контур общей обратной связи или контур компенсации.
Многоконтурные САУ имеют несколько независимых или связанных контуров управления, реализованных, например, с использованием местных обратных связей по параметрам, реагирующим на изменение управляющих воздействий быстрее, чем управляемая величина. Использование многоконтурного связанного регулирования позволяет улучшить качественные характеристики управления. Пример многоконтурной САУ приведен на рис. 16.
2.2.4. По характеру зависимости управляемых переменных от входных воздействий
По названному характеру зависимости САУ делятся на линейные и нелинейные.
Строго говоря, все практически реализуемые системы являются нелинейными. Однако, во многих случаях нелинейность рабочей характеристики системы является несущественной, и система может рассматриваться как линейная. Пример несущественно нелинейной характеристики САУ с линейной аппроксимацией в ограниченной области рабочей точки показана на рис. 24– а.

В системах, обладающих существенной нелинейностью, для достижения требуемого качества управления необходимо учитывать нелинейность объекта управления и использовать нелинейные управляющие устройства. Нелинейные характеристики могут быть неоднозначными, если при увеличении входного сигнала выходная величина изменяется по одной зависимости, а при уменьшении входного сигнала – по другой. Пример неоднозначной нелинейной характеристики кусочно-линейного типа для релейного элемента САУ показан на рис. 23– б, а примеры гладких нелинейных характеристик – однозначной и неоднозначной, приведены на
рис. 24– б и рис. 24– в соответственно. Заметим, что характеристику вида, приведенного на рис. 24– б, следует относить к существенно нелинейным только в том случае, если по условиям работы САУ она используется на всем своем протяжении.Например, такую форму зависимости носит величина рН от расхода реагента, ее регулирующего.
Для существенно нелинейных систем характерна работа в режимах, неосуществимых в линейных системах: автоколебания, дискретные изменения сигналов и т.д. [8, 10]
2.2.5. По характеру изменения ошибки управления
Данный признак классификации характеризует различия результатов работы САУ в установившемся состоянии, после завершения переходного процесса. По характеру изменения ошибки управления (отклонения управляемой величины от заданного значения) различают статические и астатические САУ.
У статических САУ при постоянном задающем воздействии ошибка управления стремиться к постоянному значению, зависящему от величины возмущения, т.е. после завершения переходного процесса имеет место статическая ошибка управления.
Для характеристик работы статической САУ (рис. 25) выполняется следующее:
,
где x 0 – постоянная величина (модуль) задающего воздействия после его ступенчатого изменения в момент времени t 0.
Как уже отмечалось, инерционность ТСА и ОУ обычно существенно больше, чем у источников задающих воздействий, поэтому, после изменения задающего воздействия, которое можно приближенно считать близким к идеальной ступеньке, новое установившееся значение управляемой величины y (t) достигается плавно, за время переходного процесса tp. За это же время динамическая ошибка управления D (t), имеющая максимальное значение в момент времени t 0, убывает до конечного постоянного значения Dст, определяемого величиной действующего возмущения(см. рис. 25):


При наличии возмущающих воздействий статические системы не могут точно стабилизировать управляемую величину. Разомкнутые САУ являются статическими в целом, по отношению к любым возмущениям. Системы управления по возмущению являются статическим по отношению к возмущениям, для которых не предусмотрен контур компенсации.
У астатических САУ при постоянном задающем воздействии с течением времени переходного процесса ошибка управления стремиться к нулю вне зависимости от величины возмущения, т.е. после завершения переходного процесса статическая ошибка управления отсутствует.
Для характеристик работы астатической САУ (рис. 26) выполняется следующее:

Системы управления по отклонению являются астатическими в целом, т.е. при действии любых возмущений, последствие действия которых на объект управления может быть ликвидировано управляющим воздействием, после завершения переходного процесса статическая ошибка управления будет равна нулю. Комбинированные системы также являются астатическими в целом. Системы управления по возмущению обладают астатизмом только по отношению к возмущающему воздействию, для которого реализован контур компенсации.

Полная схема классификации систем автоматического управления по всем рассмотренным признакам приведена на рис. 27.
