+О 6
313. Значение Y в результате выполнения алгоритма
ввод А, В, С, X
Y:= (А+С)/В*Х
вывод Y
при вводе значений: 10,3,14,4, будет равно...
+О 32
314. В результате работы алгоритма
= Х + 3 = 2 * Y = X + Y
вывод Y
переменная Y приняла значение 18. Укажите число, которое являлось значением переменной X до начала работы алгоритма.
+О 3
315. Выберите правильную запись выражения 
на языке программирования
+О 3*a*b/(4*(a+b)*c*d)
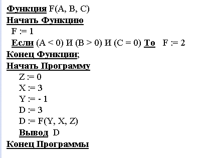
Значение переменной D, вычисленной в программе

равно...
+О 2






