Фармакокинетика — всасывание, распределение, депонирование, превращения и выведение лекарственных веществ.
Все эти процессы связаны с проникновением лекарственных веществ через клеточную (цитоплазматическую) мембрану. Основные способы проникновения веществ через клеточную мембрану: пассивная диффузия, фильтрация, активный транспорт, облегченная диффузия, пиноцитоз.
Пассивная диффузия - проникновение веществ через мембрану в любом ее месте по градиенту концентрации (если с одной стороны мембраны концентрация вещества выше, чем с другой стороны, вещество проникает через мембрану в сторону меньшей концентрации). Так как мембраны состоят в основном из ли-пидов, путем пассивной диффузии через клеточную мембрану легко проникают липофильные неполярные вещества, т.е. вещества, которые хорошо растворимы в липидах и не несут электрических зарядов. Наоборот, гидрофильные полярные вещества (вещества, хорошо растворимые в воде и имеющие электрические заряды) путем пассивной диффузии через мембрану практически не проникают.
|
|
|
Многие лекарственные вещества являются слабыми электролитами — слабокислыми соединениями или слабыми основаниями. В растворе часть таких веществ находится в неионизированной (неполярной) форме, а часть — в виде ионов, несущих электрические заряды. Ионизация кислых соединений происходит путем их диссоциации.
Ионизация оснований происходит путем их протонирования.

Путем пассивной диффузии через мембраны проникает неиони-зированная (неполярная) часть слабого электролита. Таким образом, пассивная диффузия слабых электролитов обратно пропорциональна степени их ионизации.
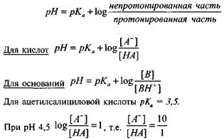
В кислой среде увеличивается ионизация оснований, а в щелочной среде — ионизация кислых соединений. Однако при этом следует учитывать показатель рКа — отрицательный логарифм константы ионизации. Численно рКа равен рН, при котором ионизирована половина молекул соединения.
Значения рКа для разных кислот и разных оснований могут существенно различаться. Можно предположить, например, что ацетилсалициловая кислота (аспирин) при рН 4,5 будет мало диссоциировать. Однако для ацетилсалициловой кислоты рКа = 3,5, и результат получается неожиданным.
Для определения степени ионизации используют формулу Henderson-Hasselbalch:

Следовательно, при рН 4,5 ацетилсалициловая кислота почти полностью диссоциирована.
Фильтрация. В клеточной мембране имеются водные каналы (водные поры), через которые проходит вода и могут проходить растворенные в воде гидрофильные полярные вещества, если размеры их молекул не превышают диаметра каналов. Этот процесс называют фильтрацией.
|
|
|
Так как через водные каналы цитоплазматической мембраны нет постоянного однонаправленного движения воды, ряд авторов считают, что через водные каналы гидрофильные полярные вещества
проникают путем пассивной диффузии по градиенту концентрации (пассивная диффузия в водной фазе).
Однако диаметр водных каналов цитоплазматической мембраны очень мал - 0,4 нм, поэтому большинство лекарственных веществ через эти каналы не проходят.
Фильтрацией называют также прохождение воды и растворенных в ней веществ через межклеточные промежутки. Путем фильтрации через межклеточные промежутки проходят гидрофильные полярные вещества. Степень их фильтрации зависит от величины межклеточных промежутков.
В эндотелии сосудов мозга межклеточные промежутки отсутствуют и фильтрация большинства лекарственных веществ невозможна. Эндотелий сосудов мозга образует барьер, который препятствует проникновению гидрофильных полярных веществ из крови в мозг, — гематоэнцефалический барьер.
В некоторых областях головного мозга имеются «дефекты» гематоэнцефалического барьера, через которые возможно прохождение гидрофильных полярных веществ. Так, в area postrema продолговатого мозга гидрофильные полярные вещества могут проникать в триггер-зону рвотного центра.
Некоторые гидрофильные полярные вещества проникают через гематоэнцефалический барьер путем активного транспорта (например, леводопа).
Липофильные неполярные вещества легко проходят через гематоэнцефалический барьер путем пассивной диффузии.
В эндотелии сосудов периферических тканей (мышцы, подкожная клетчатка, внутренние органы) межклеточные промежутки достаточно велики и большинство гидрофильных полярных лекарственных веществ легко проходят через них путем фильтрации. При внутривенном введении эти вещества быстро проникают в ткани. При подкожном, внутримышечном введении вещества проникают из тканей в кровь и распространяются по организму.
В желудочно-кишечном тракте промежутки между клетками эпителия слизистой оболочки невелики и фильтрация веществ ограничена, поэтому в желудочно-кишечном тракте гидрофильные полярные соединения всасываются плохо. Так, гидрофильное полярное соединение неостигмин (прозерин) под кожу вводят в дозе 0,0005 г, а для получения сходного эффекта при приеме внутрь требуется доза 0,015 г.
Липофильные неполярные вещества в желудочно-кишечном тракте хорошо всасываются путем пассивной диффузии.
Активный транспорт — транспорт лекарственных веществ через мембраны с помощью специальных транспортных систем. Такими транспортными системами обычно являются функционально активные белковые молекулы, встроенные в цитоплазматическую мембрану. Лекарственное вещество, имеющее аффинитет к транспортной системе, соединяется с местами связывания этой системы с одной стороны мембраны; затем происходит кон-формация белковой молекулы и вещество высвобождается с другой стороны мембраны.
Активный транспорт избирателен, насыщаем, требует затрат энергии, может происходить против градиента концентрации.
Облегченная диффузия— перенос вещества через мембраны специальными транспортными системами по градиенту концентрации без затрат энергии.
Пиноцитоз - впячивания клеточной мембраны, окружающие молекулы вещества и образующие вакуоли, которые проникают через клетку и высвобождают вещество с другой стороны клетки.






