В схемах символы должны быть расположены равномерно. Следует придерживаться разумной длины соединений и минимального числа длинных линий. Символы должны быть одного размера. Они могут быть вычерчены в любой ориентации, но, по возможности, предпочтительной является горизонтальная ориентация. Текст внутри символа должен записываться слева направо и сверху вниз независимо от направления потока, переносы и сокращения не допускаются. Если объем текста, помещаемого внутри символа, превышает его размеры, следует использовать символ комментария.
Потоки данных или потоки управления в схемах показываются линиями. Направление потока должно быть слева направо и сверху вниз (стандартное направление потока). В этом случае стрелки на линиях не используются. Если поток имеет направление, отличное от стандартного, справа налево и снизу вверх, то стрелки должны указывать это направление обязательно. Стрелки на линиях схем должны быть тонкими.
В схемах следует избегать пересечения линий. Пересекающиеся линии не имеют логической связи между собой, поэтому изменения направления в точках пересечения не допускаются. Если две или более линии объединяются в одну линию, место объединения должно быть смещено (см. рисунок 4).
|
|
|
![]() |
а) б)
а – запрещенное пересечение линий
б – разрешенное пересечение линий
Рисунок 4 – Объединение линий
Линии в схемах должны подходить к символу либо слева, либо сверху, а исходить либо справа, либо снизу. Линии должны быть направлены к центру символа.
Линии в схемах разрываются для избежания излишних пересечений или слишком длинных линий, а также, если схема состоит из нескольких страниц. Соединитель в начале разрыва называется "внешним соединителем, а соединитель в конце разрыва — внутренним соединителем (см. рисунок 5).

а) б)
а – внешний соединитель
б – внутренний соединитель
Рисунок 5 – Разрыв соединительных линий
Если символ имеет несколько выходов, то каждый выход из символа должен сопровождаться соответствующими значениями условий, чтобы показать логический, путь, который он представляет, с тем, чтобы эти условия и соответствующие ссылки были идентифицированы (см. рисунок 6).

Рисунок 6 – Пример оформления выходов из символа
Примеры оформления цикла, параллельных действий и комментарий приведены соответственно на рисунке 7, 8 и 9.

Рисунок 7 – Оформление цикла

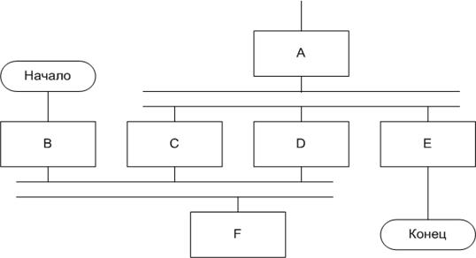
Рисунок 8 – Параллельные действия
Из рисунка 8 видно, что
- процессы С, D и Е не могут начаться до тех пор, пока не завершится процесс А;
- процесс F должен ожидать завершения процессов В, С и D;
- процесс С может начаться и (или) завершиться прежде, чем соответственно начнется и (или) завершится процесс D.

Рисунок 9 – Оформление комментарий







