
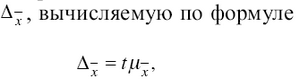
Коэффициент доверия позволяет вычислить предельную ошибку выборки,

т.е. предельная ошибка выборки равна t-кратному числу средних ошибок выборки.
Таким образом, величина предельной ошибки выборки может быть установлена с определенной вероятностью. Как видно из последней графы табл. 6.1, вероятность появления ошибки равной или большей утроенной средней ошибки выборки, т.е.

крайне мала и равна 0,003(1–0,997). Такие маловероятные события считаются практически невозможными, а потому величину

можно принять за предел возможной ошибки выборки.
Выборочное наблюдение дает возможность определить среднюю арифметическую выборочной совокупности и величину предельной ошибки этой средней, которая показывает (с определенной вероятностью), насколько выборочная величина может отличаться от генеральной средней в большую или меньшую сторону. Тогда величина генеральной средней будет представлена интервальной оценкой, для которой нижняя граница будет равна

Интервал, в который с данной степенью вероятности будет заключена неизвестная величина оцениваемого параметра, называют доверительным, а вероятность Р – доверительной вероятностью. Чаще всего доверительную вероятность принимают равной 0,95 или 0,99, тогда коэффициент доверия t равен соответственно 1,96 и 2,58. Это означает, что доверительный интервал с заданной вероятностью заключает в себе генеральную среднюю.
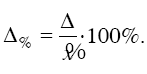
Наряду с абсолютной величиной предельной ошибки выборки рассчитывается и относительная ошибка выборки, которая определяется как процентное отношение предельной ошибки выборки к соответствующей характеристике выборочной совокупности:

Чем больше величина предельной ошибки выборки, тем больше величина доверительного интервала и тем, следовательно, ниже точность оценки. Средняя (стандартная) ошибка выборки зависит от объема выборки и степени вариации признака в генеральной совокупности.






