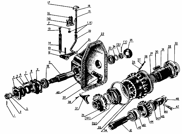
Раздаточная коробка трактора МТЗ-82, представляющая собой одноступенчатый шестерной редуктор с роликовой муфтой свободного хода, прикреплена с правой стороны болтами к фланцу коробки передач. Приводится раздаточная коробка от шестерни коробки передач через промежуточную шестерню, установленную на двух конических роликовых подшипниках на оси, закреплённой в отверстиях картера коробки передач. От промежуточной шестерни движение передаётся на шестерню корпуса роликовой обгонной муфты.
Обгонная муфта смонтирована на валу, вращающемся на двух шариковых подшипниках, расположенных в картере раздаточной коробки.
На шлицах конца вала надет фланец, к которому присоединяют карданный вал, передающий крутящий момент переднему ведущему мосту.

1.Шплинт 4х25.019 ГОСТ 397-79; 2.Гайка; 3.Шайба; 4.Фланец; 5.Манжета 2.2.38х58-1 ГОСТ 8752-79; 6.Болт М8-6gх25.88.35.019 ГОСТ 7796-70; 7.Шайба 8Т ОСТ 37.001.115-75; 8.Корпус; 9.Прокладка; 10.Подшипник 306К5 ГОСТ 8338-75; 11.Вал; 12.Рычаг; 13.Штифт 10х40 ГОСТ 14229-78; 14.Пружина;15.Петля; 16.Стойка; 17.Рукоятка; 18.Гайка М8-6Н.6.019 ГОСТ 5915-70; 19.Тяга; 20.Тяга; 21.Шплинт 3,2х18.019 ГОСТ 397-79; 22.Корпус; 23.Подшипник 305А ГОСТ 8338-75; 24.Шайба; 25.Крышка; 26.Штифт; 27.Пружина; 28.Пробка; 29.Шайба; 30.Ролик; 31.Втулка 32.Подшипник 115 ГОСТ 8338-75; 33.Кольцо;34.Шестерня; 35.Обойма; 36.Шестерня; 37.Вилка; 38.Шплинт 4х22 ГОСТ 397-79; 39.Валик с рычагом; 40.Кольцо 020-025-30-1-4; 41.Ось; 42.Подшипник 7306А ГОСТ 333-79; 43.Кольцо; 44.Шестерня; 45.Втулка;
46.Шайба 12 ОТ ОСТ 37.001.115-76; 47.Винт; 48.Гайка;






