Лабораторная работа № 8
Исследование дифференциального усилителя
Цель работы: исследовать принцип работы дифференциального усилителя.
Программное обеспечение: программный пакет Electronics Workbench Multisim.
I. Ход работы
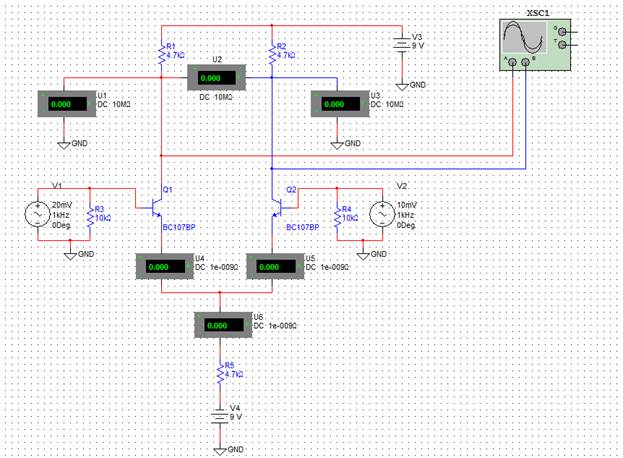
1. Запустить Multisim и собрать схему:

| Элемент | Group | Family | Component | Обозначение |
| Генератор гармонического сигнала | Sources | POWER_SOURCES | AC_POWER | |
2. Установить на источниках питания V1 и V2 напряжения 20 мВ и 10 мВ соответственно. Запустить схему. Открыть окно осциллографа. Зарисовать полученные осциллограммы друг под другом (в масштабе).
3. Меняя напряжения на входах V1 (Uвх1) и V2 (Uвх2), проверить, как будет меняться выходное напряжение (Uвых) на осциллографе, напряжения и токи в цепях. Рассчитать коэффициент усиления. Результаты записать в таблицу:
| Uвх1, мВ | Uвх2, мВ | U1, В | U2, В | U3, В | Iu4, А | Iu5, А | Iu6, А | Uвых, В | Ku |
4. Сделайте вывод, от чего зависит коэффициент усиления этого усилителя.
|
|
|
5. Измените фазу сигнала на Uвх1 на 180 градусов. Для этого дважды щёлкните на генераторе и в поле Phase установите её значение в градусах. Посмотрите, как изменится сигнал на осциллографе. Зарисуйте осциллограмму.
6. Снимите характеристики схемы при различных фазах.
| Uвх1, мВ | Uвх2, мВ | j | Uвых, мВ |
7. Преобразуйте дифференциальный усилитель в балансный усилитель. Для этого замените R4 и V2 землёй. Зарисуйте полученную осциллограмму.
8. Снимите характеристики схемы.
| Uвх1, мВ | Uвх2, мВ | Uвых, мВ |
9. Сделайте вывод.






