1. Создание диаграммы деятельности для бизнес-процесса предприятия по сборке компьютеров.
Рассмотрим в целом, что происходит на предприятии от момента оформления заказа на сборку компьютера до выдачи готового компьютера. После оформления заказа менеджер по работе с клиентами передает его менеджеру по сборке, который прежде чем начать сборку заказывает необходимые комплектующие со склада. На складе заведующий подбирает необходимые комплектующие (в случае их отсутствия заказывает их у менеджера по снабжению) и передает их инженеру по сборке. После получения комплектующих менеджер по сборке осуществляет сборку компьютера и передает его инженеру по тестированию. Если компьютер не прошел тестирование, он возвращается для повторной сборки. При успешном завершении тестирования компьютер передается на склад на хранение. Со склада компьютер по требованию передается инженеру по работе с клиентами, который оформляет на него документы и выдает клиенту.
Для создания диаграммы действий необходимо щелкнуть правой кнопкой мыши по Представлению Вариантов Использования и в появившемся меню выбрать пункт New > Activity Diagram, ввести ее имя, после чего дважды щелкнуть по ней в браузере, чтобы открыть ее.
|
|
|
Результат построения диаграммы показан на рис. 1:

Рисунок 1. Диаграмма деятельности бизнес-процесса
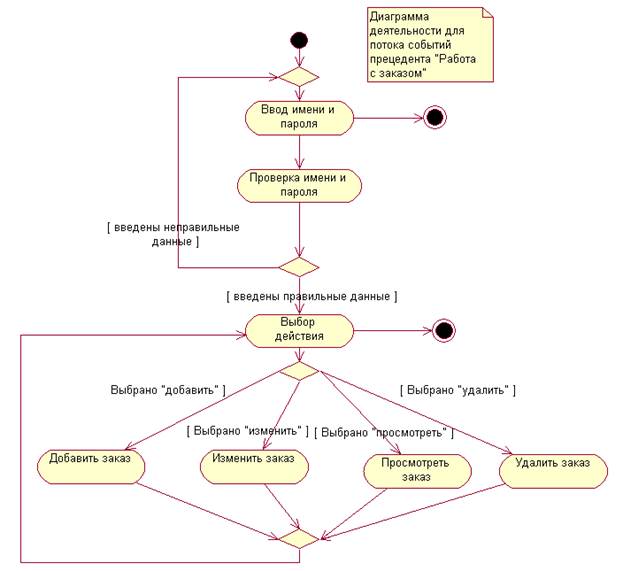
2. Создание диаграммы деятельности потока события варианта использования "Работа с заказом"
Поток событий варианта использования "Работа с заказом" состоит из главное потока, под-потоков и альтернативных потоков. Чтобы не загромождать диаграмму покажем поток событий на нескольких диаграммах деятельности. На первой из них (условно назовем ее главной) покажем действия для основного потока и связанный с ним альтернативный поток (рис. 2). Под-потоки можно будет показать путем декомпозиции соответствующего действия главной диаграммы.

Рисунок 2. Диаграмма деятельности для потока событий прецедента "Работа с заказом"
Для декомпозиции действия диаграммы деятельности следует щелкнуть по ней правой кнопкой мыши и в появившемся меню выбрать пункт Sub Diagrams > New Activity Diagram.
Пример декомпозиции действия На рис. 3 показана диаграмма деятельности для под-потока "Добавить заказ", которая является декомпозицией действия "Добавить заказ" главной диаграммы деятельности.

Рисунок 3. Диаграмма деятельности для действия "Добавить заказ"