Теплоэнергетического комплекса промышленного предприятия.
Основные положения моделирования и оптимизации
Теплоэнергетический комплекс промышленного предприятия представляет собой сложную сис-му тесно взаимосвязанных по различным потокам энергоносителей, различных подсис-м и энергетических и технологических агрегатов. Степень сложности комплекса определяется ряд критериев, среди которых выделим:
1. Неоднородность режимов работы отдельных установок и систем.
2. Потребление или возможность потребления различных видов энергоресурсов.
3. Существованием фактора одновременного потребления технологическими агрегатами одних видов энергоресурсов и генерированием других.
Указанные факторы усложняют построение и эксплуатацию теплоэнергетического комплекса (ТЭК) пром. предприятия.
От правильной организации режимов работы зависит как бесперебойность, так и экономичность работы всего комплекса.
Главной особенностью явл-ся то, что любое сочетание технологических и энергетических агрегатов комплекса имеет свои особенности и законы функционирования. Отсюда, рациональное построение ТЭК пром. предприятий уже на стадии его проектирования. При этом требуются знания состава пар-ов и режимов работы установок, входящих в комплекс.
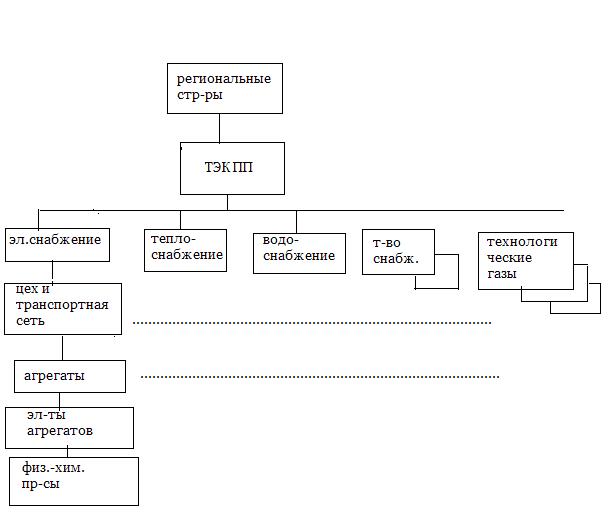
Оптимальные решения м.б. найдены только с использованием методологии системного подхода. Исходными для проектирования и анализа явл-ся иерархическая стр-ра, создаваемого и анализируемого ТЭК пром. предприятий.
Обычно выделяют 7 уровней в этой иерархии:
I уровень: внешние региональные сис-мы и О.С., а именно, объединенная электроэнергетическая сис-ма, сис-ма т-во снабжения, сис-ма водоснабжения и водные ресурсы, воздушный бассейн и прочее.
II уровень: ТЭКПП (теплоэнергетический комплекс пром. предприятия), как единое целое.
III уровень: основные подсис-мы комплекса, а именно, подсис-мы электроснабжения, теплоэнергетическая подсис-ма, подсис-ма водоснабжения, подсис-ма (мы) т-во снабжения, подсис-мы технологических газов, включая сис-му сжатого воздуха.
IV уровень: цеха и транспортные сети энергоносителей отдельных подсис-м.
V уровень: теплотехнологические, энергетические и энерготехнологические установки.
VI уровень: эл-ты установок 5 –го уровня.
VII уровень: Физические и химические пр-сы, протекающие внутри эл-ов составляющих VI уровень.

Для каждого уровня д.б. определены свои задачи, которые необходимо решать при проектировании или модернизации пром. предприятий. Из этих задач и формируют задачи для мат. моделирования.