Методы поиска экстремума при оптимизации теплотехнических систем.
Методы синтеза теплотехнических систем.
Основные этапы математического моделирования теплоэнергетических систем промышленных предприятий.
Любое исследование с помощью математического моделирования на 1 этапе требует сформулировать цель исследования и постановку задачи.
В качестве примера приведем следующую постановку задачи:
Определить минимальные потребности завода в топливно-энергетических ресурсов для выпуска заданного кол-ва продукции или, например, исследовать степень влияния внешних факторов на энергетические и технико-экономические показатели теплоэнергетического комплекса пром. предприятия.
На первом этапе: Для оптимизации задачи следует выбрать критерий соответствующей указанной выше цели.
До недавнего времени общепринятым обобщенным критерием и экономичности сис-м энергоснабжения, являлись приведенные затраты при заданных энергетических нагрузках и условия применения сравниваемых вариантов по критериям надежности, экологичности и т.д., т. е. отдельные критерии, которые учитывают расход т-ва или сроки ввода оборудования в эксплуатацию, вредные выбросы в О.С.
|
|
|
На втором этапе: моделирования явл-ся сбор исходных данных. Наиболее достоверные данные получают на действующих предприятиях на основании штатно установленных измерительных приборов, и в ходе энергоаудита, в рез-те экспериментального обследования с установкой дополнительных измерительных приборов.
На третьем этапе: разрабатывают непосредственно мат. модель комплекса или целого предприятия. Разработка включает в себя подэтапы.
Оценка точности рез-в наблюдения осуществляется сопоставлением рез-в расчета по вычислительным блокам с реальными данными о функционировании реальной сис-мы для хар-ных режимов работы предприятия.
Успешное тестирование позволяет предполагать, что модель будет работать правильно и для других режимов.
Четвертый этап: включает в себя анализ режимов модели, с целью выбора из числа оптимизируемых пар-ров.
На пятом этапе: определяется алгоритм решения критерия эффективности и выбирается метод поиска экстремума.
Шестой этап: это разработка программного комплекса для реализации мат. модели на ЭВМ.
Заключительный этап: непосредственно выполнение с помощью мат. моделирования.
В самой общей постановке задачи синтеза технической сис-мы м.б. сведена к задаче не линейного программирования. Другими словами поиска, состава стр-ры режимных и конструктивных пар-ров сис-мы для оптимального значения целевой ф-ции.
К сожалению, задачи синтеза ТТС в большинстве случаев не м.б. решены даже частные задачи синтеза для подсис-м в общей сис-ме.
|
|
|
Причинами данной ситуации, явл-ся большая размерность пространства поиска, много экстремальность целевой ф-ции. В связи с этим были созданы и сейчас развиваются спец. методы синтеза ТТС.
Эти методы разделяются на:
3. интегральный метод.
4. последовательный метод.
Аналитические методы основаны на выборе решения задачи синтеза, удовлетворяющего не-которым необходимым и/или достаточным условием оптимальности искомых пар-ров сис-мы.
Эвристические методы основаны на выборе решения задачи синтеза, удовлетворяющее некоторым эвристическим условиям оптимальности пар-ров искомой сис-мы.
Интегральные методы основаны на поиске оптимальной стр-ры, в рез-те глобального, общего изменения всех сис-м стр-ры.
Последовательные методы основаны на поиске оптимальной стр-ры, в рез-те последовательного изменения в локальной сис-ме.
Аналитические методы явл-ся точными, но сложность закл-ся в том, что необходимые и достаточные условия оптимальности могут в настоящее время быть определены для некоторых, упрощенных задач синтеза ТТС синтеза.
В свою очередь эвристические условия оптимальности м.б. сформулированы для любой задачи синтеза, но степень точности метода или вероятность получения вероятного решения обычно не высокие. Это объясняется тем, что истинное применение эвристических методов зависит от так называемой близости эвристических условий точным условиям оптимальности, а близость зависит от метода получения эвристических условий, т.е. методов обобщения опыта проектирования.
Для применения интегральных и последовательных методов, необходимо иметь исходные стр-ры, которые затем преобразуется. НА практике, как правило, применяют комбинированные методы синтеза, объединения аналитического с эвристическим, интегрального с последовательным.
Цикл Ренкина:


Р – регенерация.
При разработке теплотехнических сис-м из частных задач, наибольшее теоретическое и практическое значение имеют 2 следующих задачи синтеза:
1. синтез оптимальных сис-м теплообмена.
2. синтез оптимальных сис-м разделения смеси.
Первая из этих задач, в общем, виде формулируется следующим образом:
Дано: Nx – холодных, и Nr – горячих тепловых котлов. Начальные и конечные т-ры этих потоков. Механические и теплофизические хар-ки этих потоков. Требуется определить схемы теплообмена, отвечающие экстремуму критерия эффективности.
Задачей синтеза для оптимальной сис-мы разделения смеси, м.б. сформулирована следующим образом. Задана смесь из n – в-в. Требуется определить схему разделения смеси на чистые в-ва, отвечающую экстремуму критерия эффективности.
О сложности этих задач можно судить по числу вариантов схем, которые можно синтезировать. Для первой задачи число возможных вариантов схем определяется:
.
Для второй задачи:
.
В настоящее время разработаны и применяются следующие синтезы метода:
1. метод структурных пар-ров.
2. метод динамического программирования.
4. эволюционный и комбинированный методы.
Метод структурных пар-ров явл-ся аналитическим и основан на применении метода не линейного программирования.
Метод динамического программирования основывается на оценке всех возможных схем, которые м.б. синтезированы, но при этом в ходе анализа отсекаются бесперспективные пути.
Если имеется смесь из 4 в-в, и упорядочена по какому-либо пар-ру, например, по летучести, то можно оптимизировать:

В каждой колоне происходит деление одного из в-в, следовательно, можно составить все варианты разделения смеси n – в-в, затем посчитать затраты по каждому аппарату и по схеме в целом. При этом при определенных расчетах аппаратов можно судить о перспективности самого варианта.
|
|
|
Все эвристические методы хар-ся 3 хар-ми:
1. набор эвристик.
2. способ критерия решения о выборе на каждом шаге синтеза той или иной эвристики.
3. Способ обучения или настройка алгоритма синтеза.
Развитие эвристических методов идет по усовершенствованию всех указанных хар-к. При использовании этих методов применяют статистические испытания известных эвристик и одновременно осуществляют поиск новых эвристик.
В качестве примера запишем набор эвристик, которые используются при синтезе оптимальных схем в теплообмене:
1. выберем для теплообмена горячий поток с наиболее высокой т-рой на входе, и холодный поток с наиболее высокой т-рой на выходе.
2. выберем для теплообмена горячий и холодный потоки с наиболее высокими т-ми на входе.
3. выберем для теплообмена те тепловые потоки, для которых затраты на дополнительный нагрев или дополнительное охлаждение максимальны.
4. выберем для теплообмена те тепловые потоки, затраты для дополнительного нагрева или охлаждения остаточных потоков которого минимальны.
5. выберем те тепловые потоки для теплообмена, между которыми требуется теплообменник с минимальными затратами.
6. Выберем те холодные и горячие потоки для теплообмена, для которых заведомо известно, что требуется дорогостоящие, дополнительные горячие потоки.
7. Выберем холодные и горячие потоки для теплообмена, случайным образом.
Для выбора теплообменников рекомендуют использовать следующие эвристики:
1. используем противоточные теплообменники, т.к. это целесообразней.
2. проводить теплообмен, пока разность т-р не достигла
.
3. проводить теплообмен, пока разность т-р не превзошла
.
4. прекратить теплообмен, если достигнута максимально допустимая пов-ть нагрева.
5. прекратить теплообмен, если передано максимально возможное кол-во теплоты
.
6. не проводить теплообмен, если передаваемая теплота меньше
.
7. при теплообмене пусть переходит максимально возможное кол-во теплоты, допускаемое
(т-ный напор).
|
|
|
Рассмотрим пример применения эвристического метода. Для этого графически представим исходные потоки:

Для решения задачи выберем следующие эвристики:
1. выберем для теплообмена горячий поток с наиболее высокой т-рой на входе, и холодный поток с наиболее высокой т-рой на выходе.
2. прекратить теплообмен, начиная с горячего потока, если передано максимально возможное кол-во теплоты
.
Если бы были выбраны какие-то другие эвристики из приведенного списка, то получили бы другие схемы оптимальных сис-м теплообмена. Это и явл-ся основным недостатком эвристических методов. Попытка определить одно единственное эвристическая правило на все случаи жизни, путем статистической обработки большого числа решений не приводит к положительному рез-ту, и, очевидно, не сможет привести к дальнейшим, т.к. это единственное правило должно выбирать оптимальный вариант. Поэтому на практике решение данной проблемы выполняют путем учета и выбора нескольких наиболее значимых эвристик, что осуществляется введением весовых ф-ций для каждой используемой эвристики и их настройка в пр-се решения задач синтеза.
Эволюционные методы – это группа методов, хар-ся тем, что, начиная с некоторой исходной стр-ры, на каждом шаге синтеза происходит ее изменения, либо добавлением новых эл-ов, либо изменением соединения эл-ов, либо одновременно и введением эл-ов, и изменением соединения.
Эти методы наиболее похожи на традиционный “ручной” пр-сс проектирования, разница лишь в том, что изменение проводится не интуитивно, а с помощью аналитических или эвристических условий.
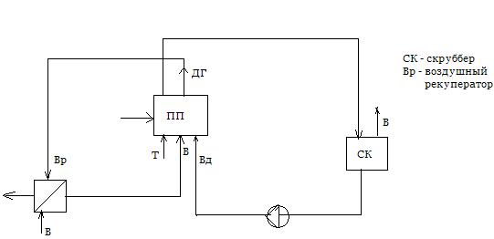
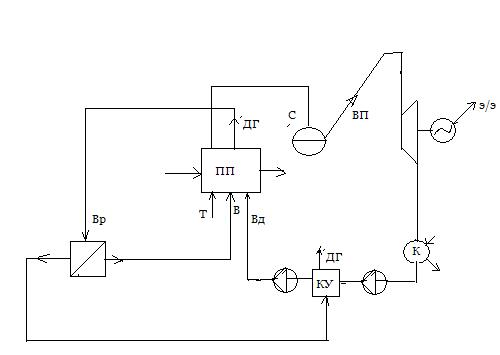
В качестве примера рассм-м синтез энергетической установки на базе пром. печи:

Далее вводим контур охлаждения:

Следующим шагом явл-ся введение вместо водяного охладителя испарительного охладителя.

2 пример. Это ГТУ.
КС – компрессор.
Пр-сс сжатия можно улучшить многоступенчатым сжатием (или путем многоступенчатого распределения).

Оптимизация – это целенаправленная деятельность, заключающаяся в получении наилучших рез-в, при соответствующих условиях.
В этом смысле всякая творческая инженерная деятельность, вязана с разработкой или эксплуатаций технических объектов, сопровождается поиском оптимальных решений.
Для осуществления поиска необходимо иметь объект оптимизации и критерий оптимальности.
Комплексная оптимизация ТТС имеет целью выбор таких значений пар-ов сис-мы, которой соответствуют экстремумы одного из фундаментальных экономических критериев применительно к условиям сооружения и эксплуатации сис-мы. При этом должны использоваться все 3 типовые процедуры программирования, а именно: синтез, анализ и оптимизация. Причем необходимо рассм-ть, как структурную оптимизацию, так и параметрическую.
К основным особенностям решения задач оптимизации ТТС следует отнести:
1. наличие условий риска и неопределенности.
2. учет динамических хар-к сис-м.
3. наличие, как непрерывных, так и дискретных пар-ров.
4. возможность декомпозиции сис-мы на подсис-мы.
Условие риска и неопределенности закл-ся в том, что изначально, большинство пар-ов сис-м не м.б. определены абсолютно точно.
Это относится и к коэф. теплоотдачи, и к теплофизическим св-вам рабочих тел и теплоносителей, законам изменения св-в материалов в ходе эксплуатации и т.д. Кроме того, многие экономические пар-ры не м.б. изначально определены, в частности, это относится к ст-ти т-ва, материалов, которые используются, ст-ть рабочей силы и т.д. Поэтому часто необходимо использовать вероятностные методы для решения задач оптимизации.
В настоящее время все больше внимания уделяется динамическим режимам работы оборудования, как с целью оптимизации пр-сов перехода из одного стационарного состояния в другое, так и в случае применения так называемых динамических технологий (когда специально создаются циклические, колебательные пр-сы, например, динамический микроклимат).
Исследование и оптимизация динамических пр-сов требует применения нестационарного математического моделирования к условиям пр-са оптимизации. Для упрощения, вместо динамической задачи использует квази стационарную задачу. Многие пар-ры ТТС могут принимать только целочисленные значения. Это относится к числу аппаратов, числу эл-ов этих аппаратов, к размерам стандартных изделий, в частности труб и т.б.
Наличие целочисленных переменных вносит определенную специфику, как в постановку, так и в процедуру решения задач оптимизации.
Чаще всего задачу целочисленного программирования при оптимизации сводят к задачам непрерывного программирования, а именно дискретные переменные заменяют аналоговыми, т.е. непрерывными, а после получения решения значений дискретных переменных, определяют из числа близко-лежащих к полученным значениям непрерывной переменной.
Т.к. ТТС часто представлены сложными стр-ми с большим числом эл-ов и энергетических, и материальных потоков, связывающих их, задачи оптимизации становятся сложными и громоздкими. В этом случае снизить размерность оптимизационной задачи и тем самым облегчить получение решений, можно применяя метод декомпозиции, т.е. расчленение. При этом используют как горизонтальную, так и вертикальную декомпозицию.
Горизонтальная декомпозицию предполагает деление сис-мы на подсис-мы одного уровня, например, теплоэнергетическая сис-ма предприятия, делится на эл. энергетическую, теплоэнергетическую и т.д.
Вертикальная декомпозиция предусматривает последовательное решение нескольких качественно различных задач, а именно оптимизация стр-ры, технологических пар-ров, стр-ры сис-мы автоматизации.
Все указанные проблемы и сложности решения задач оптимизации ТТС подтверждают необходимость использования вычислительной техники и соответствующих вычислительных алгоритмов для их решения.