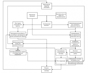
Каким бы ни был этот выход, он не заключается в принятии ужесточающих мер по борьбе с коррупцией. Коррупция в российской экономике – это лишь симптом более сложной и затяжной болезни, берущей свое начало из сырьевого сектора экономики.
Если обобщить предложения, выдвигаемые для разрешения проблемы сырьевой ориентации экономики России, то существуют два взгляда на проблему: следует, либо провести полную приватизацию нефтегазового сектора, либо национализировать его полностью.
Сторонники огосударствления нефтегазового сектора исходят из того, что полагаться на «невидимую руку» нельзя, что следует исходить из критериев наибольшей эффективности.
Сторонники передачи нефтегазового сектора в частные руки исходят из показаний статистики по другим странам и концепции «венесуэльской болезни».

Стоит заметить, что приводимые доводы сторонников решения данной проблемы либеральным путем – кажутся убедительными. Так, статистика показывает, что в странах, где работают частные нефтяные компании, ВВП на душу населения растет, что национализация нефтегазовой отрасли в Венесуэле привела к катастрофическому падению показателя ВВП на душу населения («венесуэльская болезнь»).






