Построение скоростных характеристик
;
.
.
;
kдс = kтг = 1,4;
Сос = 0,4 мкФ;
;
;
;
Uдс (max) = kдс ×W0 = 1,4×165 = 231.
В соответствии с рисунком 5.33, передаточная функция замкнутого контура скорости
;
УР:
.
Рисунок 5.33
|
Осциллограммы сигналов при пуске, реверсе, торможении представлены на рисунке 5.34.
Рисунок 5.34
|
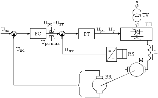
Функциональная схема системы ЭП с подчиненным регулированием параметров представлена на рисунке 5.35.
Рисунок 5.35
|
Рисунок 5.33
Рисунок 5.34
Рисунок 5.35






