Принципиальная (блочная) схема с обратной связью по ЭДС и датчиком напряжения
Рисунок 5.43
|
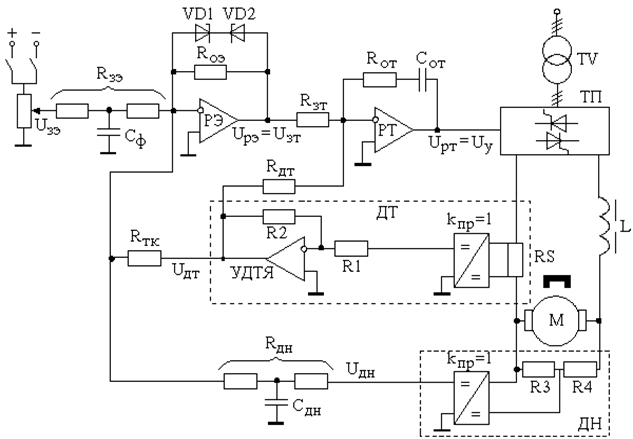
Принципиальная (блочная) схема с ОС по ЭДС с датчиком напряжения представлена на рисунке 5.43. В этой схеме сигнал датчика ЭДС получается в результате алгебраического суммирования сигналов поступающих от ДН и ДТ. Этот сигнал измерить нельзя.
Рисунок 5.43
|
Порядок расчета элементов принципиальной схемы:
1) принимаем kдн ® находим kрэ
;
2) задаемся Сдн;
3) определяем
;
;
4) рассчитываем Rоэ = kрэ×Rдн;
5) находим
;
6) ищем
;
7) вычисляем резистор токовой компенсации –
из режима стопорения двигателя W = 0 ® Е = 0 ® Uдэ = 0.
Iтк = Iдн;
;
Uдт = Iд×kдт; Uдн = Uд×kдн = Iд×Rяц¢×kдн.
Пример расчета параметров и решающих цепей регулятора ЭДС.
Uдн = 220 В; Iдн = 50 А; Rа = 0,2 Ом; Rэ = 0,4 Ом; Rяц¢ = Rа = 0,2 Ом; Тэ = 0,04 с; Тяц¢ = 0,025 с; Тм = 0,02 с.
1)
; Uд (max)» Еdo = 300В;
;
2) Сдн = 1мкФ;
3)
;
4) Rоэ = kрэ×Rдн =2×100 = 200К;
5)
;
6)
;
7)
;
т.к. Rтк > 500 кОм, то желательно принять Сдн = 4¸5 мкФ;
8) R3, R4 =?
kдн = kдел ×kпр = kдел, (kпр = 1);
;
R3 = kдн×R3 + kдн×R4;
.
Пусть R3 = 1K, тогда
.
Рисунок 5.44
|
Рисунок 5.43
Рисунок 5.43
Рисунок 5.44






