![]()
а) б)
Рисунок 5.31
|
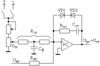
Решающая цепь регулятора скорости представлена на рисунке 5.31.
Передаточная функция регулятора тока
;
,
где kдт = kдт при Rзт = Rдт;
при Rзт ¹ Rдт.
Тиз = 4Тт.
Таким образом, коэффициент регулятора скорости
;
;
Последовательность расчета решающих цепей регулятора скорости:
1) находим kрт, Тиз;
2) задаемся Сос;
3) находим Rос;
4) определяем Rдс;
5) вычисляем Rзт;
6) получим Сф;
7) рассчитываем R3, R4;
8) выбираем VD1, VD2.
Численный пример расчета регулятора скорости.
Тиз = 4Тт = 4×0,01 = 0,04; Тт = 0,01.
,
где
;
nн тг = 1500 об/мин;
Uн тг = 220 В.
;
.
;
Rа = 0,2 Ом;
.
1)
;
2) Сос = 0,1 мкФ;
3)
;
4)
;
5)
;
при Uзс (mах) = Uдс (mах) Rзс = Rдс = 70К;
при Uзс (mах) ¹ Uдс (mах)
.
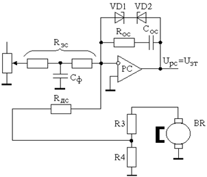
Рисунок 5.32
|
6) Сф =?
;
;
(см. рисунок 5.32).
7) R4 << Rдс; принимаем R4 = 1К.
kдс = kтг ×kдел;
;
;
;
8) UVD1,VD2 =?
Uзт (mах) = Uрс (мах) = UVD1,2 + DUVD1,2;
UVD1,2 = Uзт (м) – DUVD1,2 = 10 – 1 = 9В.
Передаточная функция контура скорости, настроенного на симметричный оптимум с фильтром на входе
,
где
.
.
УР:
.

а) б)
Рисунок 5.31
Рисунок 5.32






