Исторически сложилось некое противопоставление гуманитарных и естественных наук. За внешними вполне видимыми естественной и гуманитарной наук скрываются и существенные отличия в методологии их подхода к изучаемым явлениям, в наборе типичных методов исследования. И это не случайно, ибо естествознание исследует Вселенную, Космос, нашу Землю в единстве их разных подсистем с доминированием в них неких объективных, независимых или относительно мало зависимых от человека и общества связей, а гуманитарное знание прямо включает в себя человеческий фактор, различные человеческие сообщества, в ситуации многообразия интересов и стремлений субъектов.
| Основания | Гуманитарные науки | Естественные науки |
| Объект | Особенности человеческого бытия – индивидуального и общественного. Общество, взаимоотношение людей, их поведение и деятельность. Общественное сознание – идеальный, изменчивый объект. | Физическая природа – материальный, устойчивый объект |
| Цель | ||
| Метод | 1. Логический 2. Теоретический | 1. Логический 2. Теоретический 3. Эмпирический |
| Признаки | Историчность, субъективность | Математичность, объективность, однозначность и строгость языка |
| Функции | Истолкование, понимание | Объяснение, доказательство |
| Ценности | Существенны | Малозаметны |
| Идеология | Нагружены | Нейтральны |
Гуманитарно-художественная понимание мира отличается от естественно-научного:
- субъективностью знания
- образностью (нестрогостью) языка
- выделением индивидуальных (субъективных) свойств изучаемых объектов и явлений
- сложностью или невозможность верификации и фальсификации
На практике взаимосвязь между этими двумя сферами оказывается очень сложной. Но все же именно гуманитарной культурой определяется эволюционный рост человечества. Многие решения, определяющие будущее (человечества), зависят от адекватной интерпретации научных открытий. Например, в средние века политическая и духовная власть принадлежала религии, и это накладывало
отпечаток на развитие науки. Наука, в основном, должна была служить иллюстрацией и доказательством религиозных истин. Именно гуманитарная культура дает направление, в котором должна развиваться естественная наука. Влияние постулатов, субъективно сложившихся в философии или религиозных вероучениях, может ограничить сферу логических умозаключений в естественных науках, а также и возможные эксперименты. И тем в большей степени они могут повлиять на практическую реализацию выводов естественных наук. Это существенно влияет на развитие экономических учений, т. к. экономика занимает промежуточное положение между этими группами наук.
В настоящее время развивается тенденция гармоничного синтеза двух традиционно противостоящих компонента культуры – естественнонаучного и гуманитарного
Традиционный перечень естественных наук таков: математика, физика, химия, биология, науки о Земле, астрономия. На этом же иерархическом уровне гуманитарные науки подразделяются на историю, археологию, этнологию, антропологию, экономику и социально-экономическую географию, философские науки, литературоведение, юридические и политические науки, социологию, филологию, искусствоведение, психологию и др.
Следующий иерархический уровень содержит области знания (названия некоторых из них указаны на рис. 1.1). Например, науками о Земле являются геология, геохимия, геофизика, горные науки, океанология, физика атмосферы, география и гидрология суши. Дальнейшее дробление областей знания связано с еще большей конкретизацией рассматриваемых вопросов.
Таким образом, наука имеет очень сложную, иерархическую структуру, причем тенденция к еще большему усложнению этой структуры не ослабевает. Иерархическая структура науки эволюционирует в направлении все большего усложнения, специализации, что одновременно является и условием ее устойчивости. В целом развитие науки носит прогрессивный характер, отражающий все более глубокое ее «погружение» в окружающий нас мир.
ЕНКМ описывает окружающую человека живую и неживую природу, которая традиционно в естествознании делится на:
- мегамир (Вселенная)
- макромир (объекты, соразмерные человеку)
- микромир (объекты, значительно меньше, чем человек)
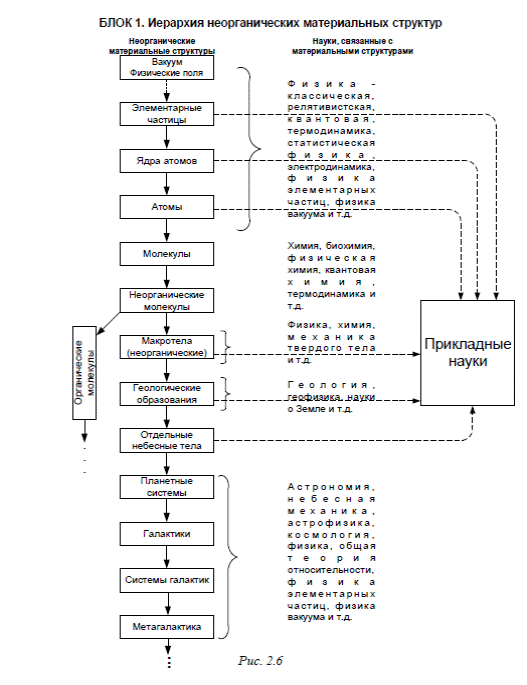
Иерархия уровней организации материи определяет иерархию естественных наук. Материя в природе имеет различные уровни организации, которые, так же как и культура, образуют иерархическую структуру.
На самом низком уровне находятся элементарные частицы и фундаментальные физические поля, посредством которых эти частицы взаимодействуют, на самом высоком – Вселенная.
- атомы и молекулы
- вещество (неорганическое и органическое)
- макротела (неорганические) - биополимеры
- геологические образования - клетка→ткань→орган→организм
- отдельные небесные тела - популяция и экосистема
- планетные системы - биосфера - человеческое общество
- галактики - ноосфера
- метагалактики


Одна из целей дисциплины ЕНКМ – формирование естественнонаучного стиля мышления, понимание особенностей рационального естественнонаучного метода познания.
Познание — процесс приобретения и накопления знаний и опыта, посредством активного взаимодействия с миром при помощи разума и чувств. Познание обозначает последовательное движение к знанию.
- Во-первых, познание часто определяется как родовая сущностная способность человека, отличающая его от животных. В этом смысле познание – одна из способностей человека, которая помогает ему адаптироваться к реальности в условиях недостаточной биологической приспособленности к выживанию.
- Во-вторых, познание понимается как творческий процесс получения знаний. В этом смысле познание – это один из видов культурной деятельности, осуществляющийся как на уровне отдельного индивида, так и всего человечества.
- В-третьих, познание может приравниваться к знанию. В этом случае особая (познавательная) деятельность человека и ее результат отождествляются, что не совсем корректно, однако в обыденной жизни мы часто не различаем понятия «познание» и «знание».
Знание - проверенный практикой и удостоверенный логикой результат познания действительности, отраженный в сознании человека в виде представлений, понятий, суждений и теорий.
Научное знание - система знаний о законах природы, общества, мышления. Научное знание составляет основу научной картины мира и отражает законы его развития.
Научное знание:
- является результатом постижения действительности и когнитивной основой человеческой деятельности;
- социально обусловлено;
- обладает различной степенью достоверности.
Для научного знания очень важны верификация и фальсификация.
Верификация - проверка, проверяемость, способ подтверждения, проверка с помощью доказательств каких-либо теоретических положений, алгоритмов, программ и процедур путем их сопоставления с опытными (эталонными или эмпирическими) данными, алгоритмами и программами.
Фальсифици́руемость (принципиальная опровержимость утверждения, опроверга́емость) — критерий научности эмпирической теории, сформулированный К. Р. Поппером в 1935 году[1]. Теория является фальсифицируемой (и, соответственно, научной) в том случае, если чуществует методологическая возможность её опровержения путём постановки того или иного эксперимента, даже если такой эксперимент ещё не был поставлен. Иначе, научная теория не может быть принципиально неопровержимой. Тем самым, согласно этой доктрине, решается проблема демаркации — отделения научного знания от ненаучного[2].
Главной особенностью научного знания является рациональность. Логическая непротиворечивость остается неизменной нормой и лежит в основании любой концепции рациональности.
Другой особенностью научного знания является объективность. Наука стремится постигать действительность как можно более полно и точно, по возможности исключая субъективистские моменты. В отличие от обыденного знания научное знание не ограничивается констатацией фактов, а стремится их объяснить, т. е. имеет объяснительный характер. Научное знание является знанием доказательным. Наука имеет направленность на обоснование своих положений, что роднит ее с философией.Что касается гуманитарного и социального познания, то здесь изменяется само представление о познаваемых закономерностях. Однако науки о духе также изучают общее и типичное, проявляющееся через индивидуальную деятельность человека.
Особые задачи науки – это предсказание неизвестных фактов и явлений и определение тенденций развития уже известных. Предсказательная сила, или эвристичность, научных теорий – одно из важнейших свойств, по которым оценивается новое знание в науке.
Особенностью научного знания является также его системная организованность. Все данные науки упорядочены в теориях и концепциях, которые согласуются друг с другом и с доминирующими в ту или иную эпоху мировоззренческими представлениями о бытии, человеке, возможном и невозможном и т. п. свойства научного знания