ПРИЛОЖЕНИЕ Б
Пример построения блок-схемы производственного процесса
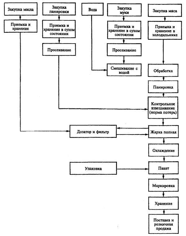
ПРИЛОЖЕНИЕ А
(рекомендуемое)
А.1 На рисунке А.1 приведена блок-схема производства полуфабриката - готового к употреблению после разогрева панированного мяса.

Рисунок А.1
(рекомендуемое)
Б.1 Экспертным методом с учетом всех доступных источников информации и практического опыта члены группы ХАССП оценивают вероятность реализации опасного фактора, исходя из четырех возможных вариантов оценки: практически равна нулю, незначительная, значительная и высокая.
Б.2 Экспертным путем оценивают также тяжесть последствий от реализации опасного фактора, исходя из четырех возможных вариантов оценки: легкое, средней тяжести, тяжелое, критическое.
Б.3 Строят границу допустимого риска на качественной диаграмме с координатами вероятность реализации опасного фактора - тяжесть последствий, как указано на рисунке Б.1.
Если точка лежит на или выше границы - фактор учитывают, если ниже - не учитывают.

Рисунок Б.1 - Диаграмма анализа рисков






