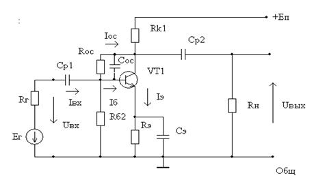
6.1 Принципиальная схема УУ с частотно-зависимой параллельной ООС по напряжению (фильтр верхних частот –ФВЧ)

Рисунок 3 – Принципиальная схема УУ с частотно-зависимой параллельной ООС по напряжению
6.1 Ввиду того, что в цепи параллельной ООС по напряжению включено интегрирующее звено, то коэффициент передачи этой цепи можно описать выражением в операторной форме:
,
При ω=0 коэффициент передачи цепи ООС χ(p) = χ о, а при ω →∞ χ(p) →0.
6.2 Коэффициент передачи УУ с такой цепью ООС будет равен:

Следователбно, при таком виде частотно-зависимой обратной связи коэффициент передачи в целом приобретает характер дифференцирующего звена с постоянной времени T /(1+χ0 K0 ), т.е. передает с большим коэффицентом передачи высокочастотные составляющие сигнала (ФНЧ).
Если T /(1+χ0 K0 ) ≥ 1, т.е. ω≤ 1/T /(1+ χ0 K0 ), то:
;
Если T /(1+ χ0 K0) ≤ 1, т.е. ω≥ 1/T /(1+ χ0 K0), то:


Рисунок 4 – Примерный вид аппроксимированной ЛАЧХ УУ с частотнозависимой параллельной ООС по напряжению (фильтр верхних частот)
6.2 Принципиальная схема УУ с частотно-зависимой параллельной ООС по напряжению (фильтр нижних частот – ФНЧ)

Рисунок 5 - Принципиальная схема УУ с частотно-зависимой параллельной ООС по напряжению(фильтр нижних частот – ФНЧ)






