Ответы
Ответы
Задачи
Задачи
Задачи
Ответы
5.2.
;
5.3. Газ охладится,
,
;
5.5.
,
;
5.6.
;
5.7. а)
,

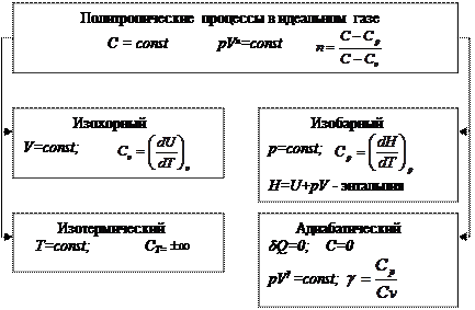
1.1. Найти уравнение политропы для идеального газа, теплоемкость Cv которого не зависит от температуры. Рассмотреть частные случаи: а) С= Cv, б) С= Cp, в) С=0, г) С=∞.
1.2. Выразить С политропического процесса через постоянные R, γ, n.
1.3
. При каких значениях показателя политропы n идеальный газ при сжатии нагревается, а при каких охлаждается? Нагревается или охлаждается идеальный газ и какова его молярная теплоемкость, если он расширяется по закону:
а) pV²=const; б) p²V=const?
1.4. Найти уравнение процесса для идеального газа, при котором теплоемкость газа меняется с температурой по закону С= αТ, где α – постоянная.
|
Исследования Джоуля и Томсона позволили не только экспериментально подтвердить зависимость внутренней энергии реального газа от его объема. Было открыто важное физическое явление, получившее название эффекта Джоуля-Томсона.
|
|
В опыте использовалась теплоизолированная трубка, разделенная пористой перегородкой, по обе стороны от которой находился газ (рис.19). Газ под действием разности давлений медленно протекал через перегородку, при помощи поршней П1, П2 в этих условиях в каждый момент времени газ находился в термодинамически равновесных состояниях, давление p1, p2 по разные стороны перегородки поддерживалось постоянным.|
|
|
Стационарное течение газа через пробку называется процессом Джоуля-Томсона, а изменение температуры газа при таком течении – эффектом Джоуля-Томсона.
Процесс Джоуля-Томсона необратимый, он происходит при постоянной энтальпии:
.

При достаточно низкой температуре газ при расширении охлаждается,
- отрицательный эффект Джоуля-Томсона; при достаточно высокой температуре газ при расширении нагревается,
- положительный эффект Джоуля-Томсона. Температура, при которой
, т.е. происходит изменение знака эффекта Джоуля-Томсона, называется температурой инверсии.
28
На диаграмме цикл изображается замкнутой кривой (рис.4). Проинтегрировав по циклу равенство, выражающее первое начало термодинамики, получим важный результат:

|
(5)
|
(6)
Циклические процессы являются основой действия тепловых машин. Если цикл идет по часовой стрелке, то машина работает в режиме двигателя (рис.5), если против часовой стрелки, то в режиме холодильника или кондиционера (рис.6).
|
Рис.5. Схема работы двигателя Рис.6. Схема работы холодиль-
ной машины
Циклический процесс, единственным результатом которого было бы производство работы за счет уменьшения внутренней энергии теплового резервуара, невозможен. (Второе начало термодинамики, формулировка Кельвина.)
|
|
|
Эффективность двигателя характеризуется коэффициентом полезного действия
(КПД).
Эффективность холодильника, кондиционера – коэффици-

,
,
. (24)
В критическом состоянии вещество обладает весьма интересными свойствами. В критической точке исчезает разница между жидкостью и газом, вещество становится физически однородным и продолжает оставаться таким при дальнейшем нагревании, при Т >Ткр газ не может быть превращен в жидкость ни при каком давлении. При Ткр поверхностное натяжение, теплота парообразования обращаются в нуль, сжимаемость вещества, наоборот, бесконечно велика. В критической точке давление (плотность) не зависит от объема, т.е. если в некоторой области плотность частиц увеличивается, то не возникает сил давления, которые стремились бы эту плотность уменьшить, и наоборот. Кроме того, в критической точке (критическом состоянии) теплоемкости Сp,CV = ∞, установление равновесного состояния происходит очень медленно (десятки часов).

4.1. Записать уравнение Ван-дер-Ваальса (21) для газа, содержащего
молей.
4.2. Рассчитать критические параметры pk, Vk, Tk двумя способами, учитывая, что для критического состояния уравнение (21) имеет вид (V-Vкр)3=0.
4.3. Записать уравнение Ван-дер-Ваальса в приведенных параметрах
2.1. Циклический процесс представлен в координатах (p,V) в форме окружности с центром в точке (p0,V0), максимальный объем и давление равны соответственно Vmax и pmax (рис.8). Изобразить на графике работу расширения, сжатия. Найти:
а) работу расширения;
б) работу сжатия;
|
2.2. У тепловой машины, работающей по циклу Карно, температура нагревателя в α раз больше температуры холодильника. За один цикл машина производит работу А. Какая работа за цикл затрачивается на изотермическое сжатие? Решить эту же задачу, считая α=1,6; А=12 кДж.
2.3. В каком случае КПД цикла Карно повысится больше: при увеличении температуры нагревателя на ∆Т или при уменьшении температуры холодильника на такую же величину?
2.4. Найти КПД цикла, проводимого с идеальным газом и состоящего из двух изотерм с температурами Т1 и Т2 и двух изохор с объемами V1 и V2.(Т1>T2, V1>V2)
2.5. На рис.9 изображена диаграмма обратимого цикла, выполняемого молем идеального газа в некоторой тепловой машине. Найти КПД цикла, выразив его как функцию температур Т1, Т2, Т3. Процесс 3-1 адиабатический.
|

Функция имеет минимум, в котором силы притяжения уравновешиваются силами отталкивания. Аналитический вид функции
на полуэмпирической основе представлен ниже:
- потенциал Леннарда-Джонса (20)
|
|
заменяется вертикальной прямой (пунктирная линия на рис.17). Если d – расстояние до этой прямой от начала координат, то центры взаимодействия частиц не могут сблизиться на расстояние, меньшее d, что соответствует модели твердых упругих шаров, описываемой уравнением состояния газа Ван-дер-Ваальса.
2.10. В помещении необходимо поддерживать температуру 25˚С, когда температура наружного воздуха 35˚С. Обеспечит ли требуемую температуру кондиционер, который при работе по циклу Карно в качестве тепловой машины имеет η=5%; на основе теоремы Карно оценить КИЭ данной машины.
|
|
|
2.11. Сделайте оценку (сверху) КИЭ бытового холодильника, если температура морозильной камеры - 20˚С.
2.1. 
2.2. 
2.3. во втором;
2.4. 
2.5. 
2.6. 
2.7. 
2.8. 
2.9. 
2.10. да;
2.11. 
![]() |
находящийся при температуре Т1=300˚К, расширяется без подвода и отдачи тепла в пустой сосуд через турбину, необратимым образом совершая работу (рис.16). После установления равновесия температура газа понижается до Т=200˚К.
|
3.8. Вычислить изменение энтропии при смешении одноатомного идеального газа массы m1, имеющего начальную температуру Т1 и давление p1, и двухатомного газа массы m2, имеющего начальные температуру Т2 и давление p2. Молярные массы смешиваемых газов М1 и М2.
3.1. 
3.2. 

3.3. 
3.4. 

где k=const;
3.5. 
|
|
Самая краткая и исчерпывающая формулировка второго начала – энтропия есть функция состояния системы. Все остальные формулировки являются строго логически доказуемыми следствиями этой аксиомы. Именно в этом духе сформулировал второе начало термодинамики А.Зоммерфельд в развернутой двухчастной форме.
Часть первая. Каждая термодинамическая система обладает функцией состояния, называемой энтропией. Энтропия вычисляется следующим образом. Система переводится из произвольно выбранного начального состояния в соответствующее конечное состояние через последовательность состояний равновесия. Вычисляются все подводимые при этом к системе порции тепла
, делятся каждая на соответствующую ей абсолютную температуру Т и все полученные таким образом значения суммируются.
(13)
Часть вторая. При реальных (не идеальных) процессах энтропия замкнутой системы возрастает.
Содержание второй части формулировки А.Зоммерфельда в большинстве учебников рассматривается как самодостаточная формулировка второго начала, или как закон возрастания
|
|
|









