|
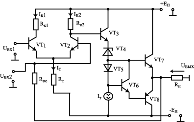
| Рис. 18.6. Усилитель с ОС |
Простейшим примером усилителя с обратной связью является схема с ОЭ, в котором ОС образована сопротивлением эмиттерной цепи.
Другой пример усилителя с ОС показан на рис. 18.6. Усилитель состоит из входного балансного каскада, собранного на транзисторах VT1, VT2. Эмиттерный повторитель, собранный на транзисторе VT3, служит для увеличения коэффициента усиления балансного каскада. Транзисторы VT7, VT8 образуют выходной каскад класса АВ без защиты. Элементы VT5, VT6,
образуют цепь задания напряжений смещения. Обратная связь образуется за счет сопротивления
. Стабилитрон VT4 служит для уменьшения высокого выходного напряжения балансного каскада до низкого входного напряжения выходного каскада.
Обратная связь образует петлю, по которой может проходить сигнал: база транзистора VT2, коллектор VT2, база VT3, база VT7 или VT8 (в зависимости от знака входного сигнала) и эмиттеры VT7 и VT8. В этой петле есть передача сигнала с базы на коллектор, которая осуществляется со знаком «-» (схема с ОЭ). Остальные передачи сигналов не инвертируют сигнал. Таким образом, входной сигнал, пройдя петлю обратной связи, один раз меняет свой знак, т.е. поступает на вход уже с противоположным знаком. Т.е. обратная связь является отрицательной. Также видим, что
включено параллельно сопротивлению нагрузки, т.е. это ОС по напряжению. Аналогично сопротивление
включено параллельно входу транзистора VT2, поэтому для входного сигнала
это параллельная обратная связь.
|
|
|






