Литература
1. Богданова Е.А., Димов Э.М., Маслов О.Н., Трошин Ю.В. Управление временем в динамической имитационной модели // Инфокоммуникационные технологии. Т.6, №4, 2008. – с. 62-67.
2. Гмурман В.Е. Теория вероятностей и математическая статистика. Учеб. пособие для вузов. Изд. 7-е, стер. – М.: Высш. шк., 2000. – 479 с.: ил.
3. Голенко Д.И. Статистические модели в управлении производством. – М.: Статистика, 1973. – 485 с.
4. Гультяев А.К. Matlab 5.2. Имитационное моделирование в среде Windows: практическое пособие. – СПб.: Корона-Принт, 2012. – 288 с.
5. Димов Э.М., Луковкин С.В., Хабибуллин А.Р., Халимов Р.Р. Выбор критерия согласия в случае восстановления закона распределения вероятностей случайной величины применительно к задачам статистического имитационного моделирования // Инфокоммуникационные технологии. Т.8, №4, 2010. – с. 60-63.
6. Димов Э.М., Маслов О.Н. О развитии математических принципов метода имитационного моделирования. // Инфокоммуникационные технологии, Т.1, №2, 2003. – с. 5-11.
7. Димов Э.М., Маслов О.Н. О точности и адекватности метода статистического имитационного моделирования // Инфокоммуникационные технологии. Т.5, №1, 2007. – с. 60-68.
|
|
|
8. Димов Э.М., Маслов О.Н., Пчеляков С.Н., Скворцов А.Б. Новые информационные технологии: подготовка кадров и обучение персонала. Часть 2. Имитационное моделирование и управление бизнес-процессами в инфокоммуникациях. Научное издание. – Самара: «Издательство СамНЦ РАН», 2008. – 350 с.: ил.
9. Димов Э.М., Маслов О.Н., Скворцов А.Б. Новые информационные технологии: подготовка кадров и обучение персонала. Часть 1. Реинжиниринг и управление бизнес-процессами в инфокоммуникациях. Научное издание. – М.: ИРИАС, 2005. – 386 с.
10. Димов Э.М., Маслов О.Н., Швайкин С.К. Имитационное моделирование, реинжиниринг и управление в компании сотовой связи (новые информационные технологии). – М.: Радио и связь, 2001. – 256 с.
11. Смирнова Г.Н., Сорокин А.А., Тельнов Ю.Ф. Проектирование экономических информационных систем: Учебник. – М.: Финансы и статистика, 2001. – 512 с.
12. Советов Б.Я. Моделирование систем. – М.: Высшая школа, 1985.
13. Тельнов Ю.Ф. Интеллектуальные информационные системы в экономике – М.: Синтег, 1999. – 216 с.
14. Хаммер М., Чампи Дж. Реинжиниринг корпорации: манифест революции в бизнесе. Перев. с англ. – Спб.: Изд-во С.-Петербургского университета, 1997. – 332 с.

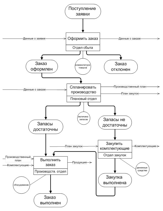
Рисунок 1 – Бизнес-процесс выполнения заказа клиента.
Проектирование информационных систем (ИС) - логически сложная, трудоемкая и длительная работа, требующая высокой квалификации участвующих в ней специалистов. Однако до настоящего времени проектирование ИС нередко выполняется на интуитивном уровне неформализованными методами, включающими в себя элементы искусства, практический опыт, экспертные оценки и дорогостоящие экспериментальные проверки качества функционирования ИС. Кроме того, в процессе создания и функционирования ИС информационные потребности пользователей постоянно изменяются или уточняются, что еще более усложняет разработку и сопровождение таких систем.
|
|
|
Тенденции развития современных информационных технологий определяют постоянное возрастание сложности ИС, создаваемых в различных областях экономики. Усложнение архитектуры современных информационных систем предопределяет разработку и применение эффективных технологий проектирования, обеспечивающих ускорение создания, внедрения и развития проектов ИС, повышение их функциональной и адаптивной надежности.
Во многих аспектах системный анализ является наиболее трудной частью разработки. Проблемы, с которыми сталкивается системный аналитик, взаимосвязаны (и это является одной из главных причин их трудноразрешимости): аналитику сложно получить исчерпывающую информацию для оценки требований к системе с точки зрения заказчика; заказчик, в свою очередь, не имеет достаточной информации о проблеме обработки данных, чтобы судить, что является выполнимым, а что - нет; аналитик сталкивается с чрезмерным количеством подробных сведений о предметной области и о новой системе; спецификация системы из-за объема и технических терминов часто непонятна для заказчика; в случае понятности спецификации для заказчика, она будет являться недостаточной для проектировщиков и программистов, создающих систему.
Эти проблемы могут быть существенно облегчены за счет применения современных структурных методов, среди которых центральное место занимают методологии структурного анализа. Авторы многих работ, посвященных общим принципам разработки проектов информационных систем, утверждают, что стоимость исправления ошибки, допущенной на предыдущем этапе жизненного цикла, примерно в десять раз превышает затраты на ее исправление на текущем этапе. В частности, многие разработчики сталкиваются с тем, что ошибки проектирования данных приводят иногда к написанию кода большого объема, так или иначе их компенсирующего, и нередко вызывают проблемы на этапе сопровождения готового продукта. Поскольку проектирование данных следует непосредственно за предпроектным обследованием, очень важно, чтобы эта часть работы над проектом была выполнена максимально качественно. Именно важность этого этапа обусловила стремительный рост популярности такого направления, как CASE -технология
Аббревиатура CASE имеет двоякое толкование, соответствующее двум направлениям использования CASE-систем. Первое из них - Computer-Aided Software Engineering - переводится как автоматизированное проектирование программного обеспечения. Соответствующие CASE-системы часто называют инструментальными средами быстрой разработки программного обеспечения (RAD - Rapid Application Development). Второе - Computer-Aided System Engineering - подчеркивает направленность на поддержку концептуального моделирования сложных систем, преимущественно слабоструктурированных. Такие CASE-системы часто называют системами BPR (Business Process Reengineering). В целом CASE-технология представляет собой совокупность методологий анализа, проектирования, разработки и сопровождения сложных автоматизированных систем, поддерживаемую комплексом взаимосвязанных средств автоматизации. CASE - это инструментарий для системных аналитиков, разработчиков и программистов, позволяющий автоматизировать процесс проектирования и разработки сложных систем, в том числе и программного обеспечения..
Современные CASE-средства охватывают обширную область поддержки многочисленных технологий проектирования ИС: от простых средств анализа и документирования до полномасштабных средств автоматизации, покрывающих весь жизненный цикл ИС. Наибольшая потребность в использовании CASE-систем испытывается на начальных этапах разработки, а именно на этапах анализа и спецификации требований к ИС. Это объясняется тем, что цена ошибок, допущенных на начальных этапах, на несколько порядков превышает цену ошибок, выявленных на более поздних этапах разработки.
|
|
|
К настоящему времени разработаны десятки методологий и инструментов проектирования. Перечислим основные функции, выполняемые с помощью CASE-средств:
- формирование функциональной модели информационной системы. Наиболее распространенный метод реализации данной функции – метод SADT (технология IDEF0), позволяющий описать процесс в ИС в виде иерархии функций, связанных между собой входящими/исходящими потоками (материальными, финансовыми, информационными), управляющими воздействиями, исполнителями;
- формирование информационной модели, в том числе выделение объектов, описание их поведения и связей друг с другом. Наиболее распространенный метод реализации данной функции – метод IDEF1X, с помощью которого создается описание информационного пространства выполнения бизнес-процессов, содержащего информационные объекты (сущности), их свойства (атрибуты), отношения с другими объектами (связи);
- формирование архитектуры информационной системы. Наиболее распространенный метод реализации данной функции - DFD (Data Flow Diagrams – диаграммы потоков данных) - методология структурно- функционального анализа, описывающая внешние по отношению к системе источники и адресаты данных, логические функции, потоки данных и хранилища данных;
- структурирование (моделирование) данных, в том числе: создание концептуальной модели структуры базы данных, автоматическая генерация физической модели БД и др. Наибольшее распространение получили: метод построения ER (Entity-Relationship)-диаграмм Чена и методология Уорнера-Орра DSSD (Data Structured Systems Development);
|
|
|
быстрая разработка приложений (визуальное программирование). Средства, обеспечивающие данную функцию называются RAD-средствами (Rapid Application Development). Они представляют собой визуальные дизайнеры приложений с автоматической кодогенерацией и позволяют создавать приложения в интерактивном режиме с помощью набора визуальных средств.






