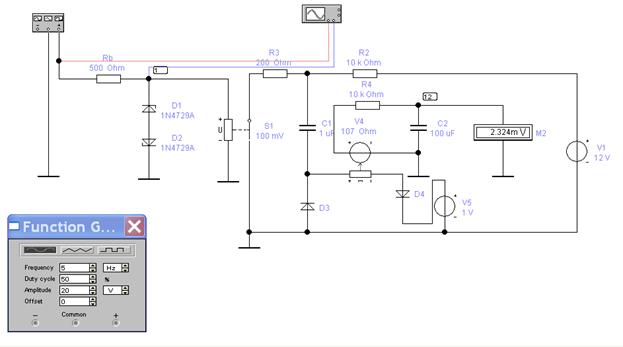
Схема, поясняющая принцип действия частотомера приведена на рис.16.16.

Рис.16.16. demo15_7. Устройство аналогового частотомера.
Частотомер должен обеспечивать измерение частоты независимо от амплитуды и формы переменного напряжения. Поэтому сначала из исследуемого напряжения формируется последовательность прямоугольных импульсов, которая управляют работой электронного реле S1. На рис. 16.17 приведены осциллограммы этих напряжений: красная кривая - исследуемое напряжение, синяя – напряжение на выходе двустороннего ограничителя (Rb,D1,D2).

Рис.16.17. demo15_7. Исследуемое напряжение (красная кривая) и соответствующая импульсная последовательность.
Под действием импульсов напряжения (синяя кривая на рис.16.18) происходит периодическое (с частотой исследуемого напряжения) замыкание ключа S1 в положительные полупериоды и размыкание в отрицательные полупериоды управляющего напряжения. При разомкнутом ключе конденсатор С1 заряжается от источника V1 через резистор R2 и диод D4. Постоянная времени заряда выбрана меньше, чем половина периода повторения импульсов. Красная кривая на рис.16.18 представляет ток заряда конденсатора. При замкнутом ключе S1 конденсатор быстро разряжается через резистор R3 и диод D3.

Рис.16.18. demo15_7. Импульсы управления ключом (синяя кривая) и импульсы зарядного тока.
Импульсная последовательность зарядного тока C1 далее через преобразователь «тока в напряжение» V4 заряжает конденсатор С2 до постоянного напряжения (рис.16.19), которое измеряется милливольтметром постоянного тока M2.
![]() |
Рис.16.19. demo15_7. Установление постоянного напряжение на индикаторе частотомера.
При изменении частоты исследуемого сигнала постоянное напряжение на индикаторе растет пропорционально частоте.







