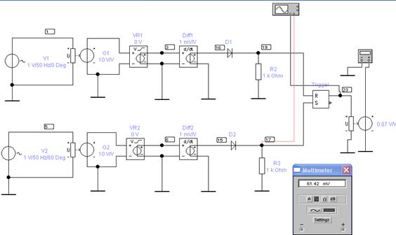
Схема фазометра должна обеспечивать независимость в заданных пределах результатов измерений от амплитуд сигналов и от их частоты. На рис.16.20 изображены схема модели фазометра. Измеряется разность фаз напряжений источников V1 (синяя - канал 1) и V2 (красная - канал 2). В модели задан сдвиг фаз 60о.

Рис.16.20. demo15_8. Аналоговый фазометр.
Принцип действия фазометра удобно рассмотреть с помощью графиков на рис 16.21.

а). входные напряжения в точках 1 (синяя) и 5 (красная).

б). последовательности прямоугольных импульсов в точках 3 (синяя) и 6 (красная) после усиления и ограничения сигнала устройствами G и VR.

в). последовательности коротких двуполярных импульсов, полученных дифференцированием напряжений в устройствах Diff в точках 16 и 15.

г) последовательности однополярных коротких импульсов в точках 19 и 17,, полученных после выпрямления с помощью диодов D, эти сигналы управляют триггером Trigg.

д) последовательность однополярных прямоугольных импульсов в точке 23 на выходе триггера, постоянная составляющая выходной последовательности пропорциональна измеряемой разности фаз.
Рис.16.21. demo15_8. К принципу действия фазометра.
В реальном фазометре шкала индикатора градуирована в градусах.






