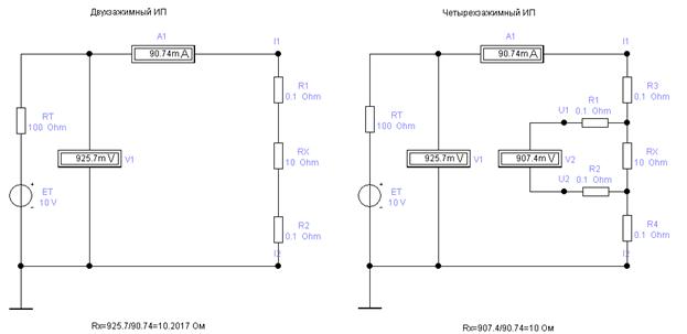
Если сопротивление ИП очень мало, то сопротивление соединительных проводов окажет заметное влияние на результат измерения сопротивления. На рис.14.10 показаны результаты измерения сопротивления ИП RX (10 Ом) при двухзажимном и четырехзажимном исполнении ИП. Дополнительные резисторы R 1… R 4 (сопротивление 0.1Ом)– отражают сопротивления соединительных проводов и контактов. В конкретном случае эти значения неопределенные и не могут быть точно учтены.
Видно, что в двухзажимной схеме это приводит к ошибке порядка 2% из-за падения напряжения на R 1и R 2. В четырехзажимной схеме получается исключение этих неопределенных значений. Резисторы R 3и R 4, которые включены последовательно с амперметром, не влияют на результат измерения потому, что падения напряжениия на них не учитываются вольтметром V2. Резисторы R 1и R 2, которые включены последовательно с вольтметром V2, не влияют на результат измерения потому, что сопротивления этих резисторов значительно меньше сопротивления вольтметра и напряжения на V2 и на RX равны.

Рис.14.10. demo14_2.






