Микроархитектуру Р6 поддерживают такие процессоры Intel, как Pentium Pro, Pentium II (Xeon), Celeron, Pentium III (Xeon). Эта микроархитектура является, по определению Intel, трехходовой (three-way) суперскалярной конвейерной архитектурой. Термин трехходовая означает поддержку технологий параллельного вычисления, позволяющих процессору одновременно (за один такт) обрабатывать до трех инструкций.
Проблема оптимальной обработки потока машинных команд является ключевой при разработке любого процессора. Поэтому для большей ясности необходимо показать эту проблему в развитии. В компьютере фон-неймановской архитектуры существуют две основные стадии исполнения команды — выборка очередной команды из памяти и собственно ее исполнение.
В первых процессорах Intel все блоки процессора работали последовательно, начиная с этапа выборки очередной команды из памяти и заканчивая этапом завершения ее обработки процессором. Напоминание об этом осталось в названии регистра IP/EIP — (Instruction Pointer — указатель инструкции). До появления процессоров Intel с конвейерной архитектурой данный регистр непосредственно указывал на очередную команду, подлежащую выполнению.
Процессоры Intel относятся к группе CISC-процессоров, в которых для выполнения одной команды может требоваться от единиц до нескольких десятков процессорных тактов. При такой обработке команд увеличение производительности может быть достигнуто только повышением частоты генерации машинных тактов. Простое увеличение частоты работы процессора не имеет смысла, так как есть физически обусловленная верхняя граница, до которой ее можно поднимать. По этому пути разработчики Intel шли до процессора i80386 включительно.
В ходе исполнения команды есть и другое узкое место — выборка команды из памяти. Это затратная по времени операция. Частичное решение проблемы было найдено еще на заре развития компьютерной техники в виде буфера упреждающей выборки. Развитием этой и реализацией других идей стал конвейер — специальное устройство, существующее на уровне архитектуры исполнительной части компьютера. Благодаря конвейеру исполнение команды разбивается на несколько стадий, каждая из которых реализует некоторую элементарную операцию общего процесса обработки команды. Впервые для процессоров Intel конвейер был реализован в архитектуре процессора i80486. Конвейер i80486 имеет пять ступеней, которые соответствуют перечисленным далее стадиям обработки машинной команды.
1. Выборка команды из кэш-памяти или из оперативной памяти.
2. Декодирование команды.
3. Генерация адреса, в ходе которой определяются адреса операндов в памяти и выполняется выборка операндов.
4. Выполнение операции с помощью АЛУ.
5. Запись результата (место записи результата зависит от алгоритма работы конкретной машинной команды).
В чем преимущество такого подхода? Очередная команда после ее выборки попадает в блок декодирования. Таким образом блок выборки освобождается и может выбрать следующую команду. В результате на конвейере могут находиться в различной стадии выполнения пять команд. Скорость вычисления в результате существенно возрастает.
В процессорах Pentium конвейерная архитектура была усовершенствована и получила название суперскалярной. В отличие от скалярной архитектуры 480486 (с одним конвейером), первые модели процессоров Pentium имели два конвейера.
В идеале такой суперскалярный процессор должен выполнять две команды за машинный такт. Но не все так просто. Реально два конвейера Pentium не были функционально равнозначными. В связи с этим они даже имели разные названия — u-конвейер (главный) и v-конвейер (второстепенный). Главный конвейер был полнофункциональным и мог выполнять любые машинные команды. Функциональность второстепенного конвейера была ограничена основными целочисленными командами и одной командой с плавающей точкой (FXCH). Внутренняя структура обоих конвейеров такая же, как у 480486 с одним общим блоком выборки команд.
Для того чтобы два разных по функциональным возможностям конвейера могли обеспечить предельную эффективность (две выполненных команды за такт работы процессора), необходимо было группировать команды из входного потока в совместимые пары. Важно заметить, что исходная последовательность команд входного потока была неизменной. Если процессору не удавалось собрать совместимую пару, то выполнялась одна команда на u-конвейере. Оставшуюся команду процессор пытался ≪спарить≫ со следующей командой входного потока.
Вернемся к процессорам микроархитектуры Р6. Они имеют другую структуру конвейера. Собственно конвейера в понимании 180486 и первых Pentium уже нет. Конвейеризация заключается в том, что весь процесс обработки команд разбит на 12 стадий, которые исполняются различными блоками процессора. Сколько именно команд обрабатывается процессором, сказать трудно. Термин трехходовой означает лишь то, что для исполнения из входного потока выбираются до трех команд.
Известен верхний предел — в процессоре в каждый момент времени могут находиться до 30 команд в различной стадии исполнения. Детали этого процесса скрыты за понятием динамическое исполнение с нарушением исходного порядка следования машинных команд (out of order), что означает исполнение команд в порядке, определяемом исполнительным устройством процессора, а не исходной последовательностью команд. В основу технологии динамического исполнения положены три концепции:
· Предсказание правильного адреса перехода. Основная задача механизма предсказания — исключить перезагрузку конвейера. Под переходом понимается запланированное алгоритмом изменение последовательного характера выполнения программы. Как показывает статистика, типичная программа на каждые 6-8 команд содержит 1 команду перехода. Последствия обработки перехода предсказать несложно: при наличии конвейера через каждые 6-8 команд его нужно очищать и заполнять заново в соответствии с адресом перехода. Все преимущества конвейеризации теряются. Поэтому в архитектуру Pentium в состав устройства выборки/декодирования (см. главу 1) был введен блок предсказания переходов. Вероятность правильного предсказания составляет около 80 %.
· Динамический анализ потока данных. Анализ проводится с целью определения зависимостей команд программы от данных и регистров процессора с последующей оптимизацией выполнения потока команд. Главный критерий здесь — максимально полная загрузка процессора. Для реализации данного критерия допускается нарушение исходного порядка следования команд. Сбоя при этом не происходит, так как внешне логика работы программы не нарушается. Подобная внутренняя неупорядоченность исполнения команд позволяет держать процессор загруженным даже тогда, когда данные в кэш-памяти второго уровня отсутствуют и необходимо тратить время на обращение за ними в оперативную память.
· Спекулятивное исполнение — способность процессора исполнять машинные команды на участках программы с условными переходами и циклами до того, как эти переходы будут разрешены алгоритмом программы. Если переход предсказан правильно, то процессор к этому моменту уже имеет исполненный код, в противном случае весь конвейер нужно очищать, загружать и исполнять код новой ветви программы, что очень накладно.
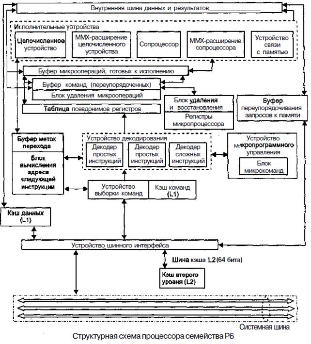
Рассмотрим порядок функционирования исполнительного устройства микроархитектуры Рб и реализацию с его помощью описанных ранее технологий. Это рассмотрение не является строгим, кое-где для лучшего понимания оно упрощено. Для иллюстрации будем использовать схему, представленную на рисунке.

Из схемы видно, что структурно процессор микроархитектуры Р6 состоит из нескольких подсистем.
· Подсистема памяти состоит из системной шины, кэша второго уровня L2, устройства шинного^интерфейса, кэша первого уровня L1 (инструкций и данных), устройства связи с памятью и буфера переупорядочивания запросов к памяти.
· Устройство выборки/декодирования состоит из устройства выборки команд, блока предсказания переходов, в который входят блоки меток перехода и вычисления адреса следующей инструкции, устройства декодирования, устройства микропрограммного управления и таблицы псевдонимов регистров.
· Буфер команд.
· Устройство диспетчеризации/исполнения содержит буфер микроопераций, готовых к исполнению, и пять исполнительных устройств (два — для исполнения целочисленных операций, два — для исполнения операций с плавающей точкой, а также устройство связи с памятью). Необходимо заметить, что здесь допущена вольность в трактовке назначения исполнительных устройств: выделены устройства для выполнения обычных команд (целочисленных и с плавающей точкой) и ММХ-команд (также целочисленных и с плавающей точкой). Реальное деление несколько иное. Такое допущение сделано исключительно с учебной целью — для более осознанного перехода от архитектуры к системе команд ассемблера.
· Блок удаления и восстановления.
Подсистема памяти.
Кэширование — способ увеличения быстродействия системы за счет хранения часто используемых данных и кодов в так называемой кэш-памяти, находящейся внутри процессора (кэш-память первого уровня) либо в непосредственной близости от него (кэш-память второго уровня). Для бесперебойной работы процессора в микроархитектуре Рб используется два уровня кэш-памяти1. Кэш-память первого уровня состоит из кэшей команд и данных размером по 8 Кбайт, расположенных внутри процессора в непосредственной близости к его исполнительной части. Кэш-память второго уровня является внешней по отношению к процессору (но в едином конструктиве с ним), имеет значительно б ольший размер (256 Кбайт, 512 Кбайт или 1 Мбайт) и соединена с ядром процессора посредством 64-разрядной шины. Разделение кэш-памяти на две части (для кода и данных) обеспечивает бесперебойную поставку машинных инструкций и элементов данных в исполнительное устройство процессора. Исходные данные для кэш-памяти первого уровня предоставляет кэш-память второго уровня. Заметьте, что информация из нее поступает на устройство шинного интерфейса и далее в соответствующую кэш-память первого уровня по 64-разрядной шине. При этом благодаря более быстрому обновлению содержимого кэш-памяти первого уровня обеспечивается высокий темп работы процессора.
Устройство шинного интерфейса обращается к оперативной памяти системы через внешнюю системную шину. Эта 64-разрядная шина ориентирована на обработку запросов, то есть каждый шинный запрос обрабатывается отдельно и требует обратной реакции. Пока устройство шинного интерфейса ожидает ответа на один апрос шины, возможно формирование многочисленных дополнительных запросов. Все они обслуживаются в порядке поступления. Считываемые по запросу данные помещаются в кэш второго уровня. То есть процессор посредством устройства шинного интерфейса читает команды и данные из кэша второго уровня. Устройство шинного интерфейса взаимодействует с кэшем второго уровня через 64-разрядную шину кэша, которая также ориентирована на обработку запросов и функционирует на тактовой частоте процессора. Доступ к кэшу первого уровня осуществляется через внутренние шины на тактовой частоте процессора. Синхронная работа с системной памятью кэш-памяти обоих уровней осуществляется благодаря специальному протоколу MESI.
Запросы от команд на получение операндов из памяти в исполнительном устройстве процессора обслуживаются посредством устройства связи с памятью и буфера переупорядочивания запросов к памяти. Эти два устройства специально включены в схему для того, чтобы обеспечить бесперебойное снабжение исполняемых команд необходимыми данными. Особо стоит подчеркнуть роль буфера переупорядочивания запросов к памяти. Он отслеживает все запросы к операндам в памяти и выполняет функции планирующего устройства. Если нужные для очередной операции данные в кэш-памяти первого уровня (L1) отсутствуют, то буфер переупорядочивания запросов к памяти автоматически передает информацию о неудачном обращении к данным кэшу второго уровня (L2). Если и в кэше L2 нужных данных не оказалось, то буфер переупорядочивания запросов к памяти заставляет устройство шинного интерфейса сформировать запрос к оперативной памяти компьютера.
Устройство выборки/декодирования
Оно извлекает одну 32-байтную строку кэша команд (L1) за такт и передает в декодер, который преобразует ее в последовательность микроопераций. Поток микроопераций (пока он еще соответствует последовательности исходных команд) поступает в буфер команд. Устройство выборки команд вычисляет указатель на следующую команду, подлежащую выборке, на основании информации трех источников: буфера меток перехода, состояния прерывания/исключения и сообщения от исполнительного целочисленного устройства об ошибке в предсказании метки перехода. Важная часть этого процесса —предсказание метки перехода, которое выполняется по специальному алгоритму.
В его основе лежит работа с буфером меток перехода, который содержит информацию о последних 256 переходах. Если очередная команда, выбираемая из памяти, является командой перехода, то содержащийся в ней адрес перехода сравнивается с адресами, уже находящимися в буфере меток перехода. Если этот адрес уже есть в буфере меток переходов, то он станет адресом следующей команды, с которой устройство выборки будет извлекать очередную команду. Если искомого адреса перехода в буфере нет, то выборка команд из памяти будет продолжена до момента исполнения команды перехода исполнительным устройством. В результате ее исполнения становится ясно, было ли правильным решение об адресе начала выборки следующих команд после выборки команды перехода. Если предсказанный переход оказывается неверным, то конвейер сбрасывается и загружается заново в соответствии с адресом перехода. Цель предсказания переходов — в том, чтобы устройство исполнения постоянно было занято полезной работой и сброс конвейера производился как можно реже.
Устройство выборки команд выбирает команды для исполнения и помещает их в устройство декодирования. Устройство декодирования состоит из трех параллельно работающих декодеров (два простых и один сложный). Именно эти декодеры воплощают в жизнь понятие исполнения с нарушением исходного порядка следования команд (out of order) и являются теми самыми тремя входами (three way) в исполнительное устройство процессора.
Декодеры преобразуют команды процессора в микрооперации. Микрооперации представляют собой примитивные команды, которые выполняются пятью исполнительными устройствами процессора, работающими параллельно. Многие машинные команды преобразуются в одиночные микрооперации (это делает простой декодер), а некоторые машинные команды — в последовательность от двух и более (оптимально — четырех) микроопераций (это делает сложный декодер). Информация о последовательности микроопераций для реализации конкретной машинной команды содержится в устройстве микропрограммного управления.
Кроме команд, декодеры обрабатывают также префиксы команд. Декодер команд может формировать до шести микроопераций за такт — по одной от простых декодеров и до четырех от сложного декодера. Для достижения наибольшей производительности работы декодеров необходимо, чтобы на их вход поступали команды, которые декодируются шестью микрооперациями в последовательности 4+1+1. Если время работы программы критично, то имеет смысл провести ее оптимизацию, заключающуюся в переупорядочивании исходного набора команд таким образом, чтобы группы команд формировали последовательности микроопераций по схеме 4+1+1.
После того как команды разбиты на микрооперации, порядок их выполнения трудно предсказать. При этом могут возникнуть проблемы с таким критичным ресурсом, как регистры. Суть здесь в том, что если в двух соседних фрагментах программы данные помещались в одинаковые регистры, откуда они, возможно, записывались в некоторые области памяти, а после переупорядочивания эти фрагменты перемешались, то как разобраться в том, какие регистры и где использовались. Эта проблема носит название проблемы ложных взаимозависимостей и решается с помощью механизма переименования регистров. Основу этого механизма составляет набор из 40 внутренних универсальных регистров, которые и задействуются в реальных вычислениях исполнительным устройством абсолютно прозрачно для программ. Универсальные регистры могут работать как с целыми числами, так и со значениями с плавающей точкой. Информация о действительных именах регистров процессора и их внутренних именах (номерах универсальных регистров) помещается в таблицу псевдонимов регистров.
В заключение процесса декодирования устройство управления таблицей псевдонимов регистров добавляет к микрооперациям биты состояния и флаги, чтобы подготовить их к неупорядоченному выполнению, после чего посылает получившиеся микрооперации в буфер переупорядоченных команд. Нужно заметить, что новый порядок их следования не соответствует порядку следования соответствующих команд в исходной программе. Буфер переупорядоченных команд представляет собой массив ассоциативной памяти, физически выполненный в виде 40 регистров и представляющий собой кольцевую структуру, элементы которой содержат два типа микроопераций: ожидающие своей очереди на исполнение и уже частично выполненные, но не до конца из-за их переупорядочивания и зависимости от других частично или полностью не выполненных микроопераций. Устройство диспетчеризации/исполнения может выбирать микрооперации из этого буфера в любом порядке.
Устройство диспетчеризации/исполнения
Оно планирует и исполняет неупорядоченную последовательность микроопераций из буфера переупорядоченных команд. Но оно не занимается непосредственной выборкой микроопераций из буфера переупорядоченных команд, так как в нем могут содержаться и не готовые к исполнению микрооперации. Этим занимается устройство, управляющее специальным буфером, который условно назовем буфером микроопераций, готовых к исполнению. Оно постоянно сканирует буфер переупорядоченных команд в поисках микроопераций, готовых к исполнению (фактически это означает доступность всех операндов), после чего посылает их соответствующим исполнительным устройствам, если они не заняты. Результаты исполнения микроопераций возвращаются в буфер переупорядоченных команд и сохраняются там наряду с другими микрооперациями до тех пор, пока не будут удалены устройством удаления и восстановления.
Подобная схема планирования и исполнения программ реализует классический принцип неупорядоченного выполнения, при котором микрооперации посылаются исполнительным устройствам вне зависимости от их расположения в исходном алгоритме. В случае, если к выполнению одновременно готовы две или более микрооперации одного типа (например, целочисленные), то они выполняются в соответствии с принципом FIFO (First In, First Out — первым пришел, первым ушел), то есть в порядке поступления в буфер переупорядоченных команд.
Непосредственно исполнительное устройство состоит из пяти блоков, каждый из которых обрабатывает свой тип микроопераций: два целочисленных устройства, два устройства для вычислений с плавающей точкой и одно устройство связи с памятью. Такимобразом, за один машинный такт одновременно исполняется пять микроопераций.
Два целочисленных исполнительных устройства могут параллельно обрабатывать две целочисленные микрооперации. Одно из этих целочисленных исполнительных устройств специально предназначено для работы с микрооперациями переходов. Оно способно обнаружить непредсказанный переход и сообщить об этом устройству выборки команд, чтобы перезапустить конвейер. Такая операция реализована следующим образом. Декодер команд отмечает каждую микрооперацию перехода и адрес перехода. Когда целочисленное исполнительное устройство выполняет микрооперацию перехода, то оно определяет, был предсказан переход или нет. Если переход предсказан правильно, то микрооперация отмечается пригодной для использования, и выполнение продолжается по предсказанной ветви. Если переход предсказан неправильно, то целочисленное исполнительное устройство изменяет состояние всех последующих микроопераций с тем, чтобы удалить их из буфера переупорядоченных команд. После этого целочисленное устройство помещает метку перехода в буфер меток перехода, который, в свою очередь, совместно с устройством выборки команд перезапускает конвейер относительно нового исполнительного адреса.
Устройство связи с памятью
Оно управляет загрузкой и сохранением данных для микроопераций. Для их загрузки в исполнительное устройство достаточно определить только адрес памяти, поэтому такое действие кодируется одной микрооперацией. Для сохранения данных необходимо определять и адрес, и записываемые данные, поэтому это действие кодируется двумя микрооперациями. Та часть устройства связи с памятью, которая управляет сохранением данных, имеет два блока, позволяющие ему обрабатывать адрес и данные для микрооперации параллельно. Это позволяет устройству связи с памятью выполнить загрузку и сохранение данных для микроопераций параллельно в одном такте.
Исполнительные устройства с плавающей точкой аналогичны устройствам в более ранних моделях процессора Pentium. Было добавлено только несколько новых команд с плавающей точкой для организации условных переходов и перемещений.
Последний блок в этой схеме выполнения команд исходной программы — блок удаления и восстановления, задачей которого является возврат вычислительного процесса в рамки, определенные исходной последовательностью команд. Для этого он постоянно сканирует буфер переупорядоченных команд на предмет обнаружения полностью выполненных микроопераций, не имеющих связи с другими микрооперациями. Такие микрооперации удаляются из буфера переупорядоченных команд и восстанавливаются в порядке, соответствующем порядку следования команд исходной программы с учетом прерываний, исключений, точек прерывания и переходов. Блок удаления и восстановления может удалить три микрооперации за один машинный такт. При восстановлении порядка следования команд блок удаления и восстановления записывает результаты в реальные регистры процессора и в оперативную память.
Таким образом, система динамического исполнения команд позволяет организовать прохождение команд программы через исполнительное устройство процессора эффективнее, чем это было в конвейере процессора 180486 и первых процессоров Pentium.






