Полевые транзисторы с управляющим p-n-переходом описываются моделью Шихмана-Ходжеса, параметры которой приведены в табл. 4.11.
Таблица 3.16. Параметры модели полевого транзистора
| Обозначение | Параметр | Значение по умолчанию | Единица измерения |
| VTO | Пороговое напряжение | –2 | В |
| BETA | Коэффициент пропорциональности (удельная передаточная проводимость | 1E-4 | А/В2 |
| LAMBDA | Параметр модуляции длины канала | 1/В | |
| IS | Ток насыщения р-n-перехода затвор-канал | 1E-14 | А |
| RD | Объемное сопротивление области стока | Ом | |
| RS | Объемное сопротивление области истока | Ом | |
| CGD | Емкость перехода затвор-сток при нулевом смещении | Ф | |
| CGS | Емкость перехода затвор-исток при нулевом смещении | Ф | |
| M | Коэффициент плавности перехода затвор-исток | 0,5 | |
| FC | Коэффициент нелинейности емкостей переходов при прямом смещении | 0,5 | " |
| PB | Контактная разность потенциалов р-n-перехода затвора | В | |
| VTOTC | Температурный коэффициент VTO | В/°С | |
| ВЕТАТСЕ | Температурный экспоненциальный коэффициент BETA | %/°С | |
| XTI | Температурный коэффициент тока IS | — | |
| KF | Коэффициент, определяющий спектральную плотность фликкер-шума | ||
| AF | Показатель степени, определяющий зависимость спектральной плотности фликкер-шума от тока | ||
| T_MEASURED | Температура измерения | — | °С |
| T_ABS | Абсолютная температура | — | °С |
| T_REL_GLOBAL | Относительная температура | — | °С |
| T_REL_LOCAL | Разность между температурой транзистора и модели-прототипа | °С |

Рис. 3.23. Модель полевого транзистора с управляющим p-n переходом
3.6.4.
|
Формат схем МС:
Атрибут PART: <имя>
Атрибут VALUE:
[L=<значение>] [W=<значение>] [АD=<значение>]
[АS=<значение>]
+ [РD=<значение>] [РS=<значение>] [NRD=<значение>] [NRS=<значение>]
+ [NRG=<значение>] [NRВ=<значение>] [OFF] [IC=< Vds>[, Vgs[, Vbs]]]
Атрибут MODEL: [имя модели]
Параметр IC задает начальное напряжение сток-исток Vds, затвор-сток Vgs и затвор-подложка Vbs при расчете переходных процессов, если на панели Transient Analysis Limits выключена опция Operating Point. Включение ключевого слова OFF исключает транзистор из схемы при проведении первой итерации расчета режима по постоянному току. Необязательные параметры приведены в табл. 4.9. Параметры L и W могут быть заданы при описании модели МОП-транзистора по директиве.MODEL; кроме того, параметры L, W, AD и AS по умолчанию принимают значения, присваиваемые в диалоговом окне Global Settings (см. п. 1.4.2. с. 22).
Таблица 3.17. Физико-топологические параметры МОП-транзистора
| Обозначение | Параметр | Значение по умолчанию | Размерность |
| L | Длина канала | DEFL | м |
| W | Ширина канала | DEFW | м |
| AD | Площадь диффузионной области стока | DEFAD | м |
| AS | Площадь диффузионной области истока | DEFAS | м |
| PD | Периметр диффузионной области стока | м | |
| PS | Периметр диффузионной области истока | м | |
| NRD | Удельное относительное сопротивление стока | — | |
| NRS | Удельное относительное сопротивление истока | — | |
| NRG | Удельное относительное сопротивление затвора | — | |
| NRB | Удельное относительное сопротивление подложки | — |
Модели МОП-транзисторов задаются в виде:
.MODEL <имя модели> NMOS[(параметры модели)]
.MODEL <имя модели>PMOS[(параметры модели)]
В программе МС7 МОП-транзисторы описываются тремя разными системами уравнений, выбор которых определяется параметром LEVEL, принимающим значения 1, 2 и 3. Модель первого уровня (LEVEL=1) используется в тех случаях, когда не предъявляются высокие требования к точности моделирования вольт-амперных характеристик транзистора, в частности, при моделировании МОП-транзисторов с коротким или узким каналом. Модели второго (LEVEL=2) и третьего (LEVEL=3) уровней учитывают более тонкие физические эффекты. Параметры трех математических моделей приведены в табл. 3.18.
Таблица 3.18. Параметры модели МОП-транзистора
| Обозначение | Уровень модели LEVEL | Параметр | Значение по умолчанию | Единица измерения |
| LEVEL | Индекс уровня модели | — | ||
| L | 1-3 | Длина канала | DEFL | м |
| W | 1-3 | Ширина канала | DEFW | м |
| LD | 1-3 | Глубина области боковой диффузии | м | |
| WD | 1-3 | Ширина области боковой диффузии | м | |
| VTO | 1-3 | Пороговое напряжение при нулевом смещении | В | |
| КР | 1-3 | Параметр удельной крутизны | 2E-5 | А/В2 |
| GAMMA | 1-3 | Коэффициент влияния потенциала подложки на пороговое напряжение | В1/2 | |
| PHI | 1-3 | Поверхностный потенциал сильной инверсии | 0,6 | В |
| LAMBDA | 1,2 | Параметр модуляции длины канала | 1/В | |
| RD | 1-3 | Объемное сопротивление стока | Ом | |
| RS | 1-3 | Объемное сопротивление истока | Ом | |
| RG | 1-3 | Объемное сопротивление затвора | Ом | |
| RB | 1-3 | Объемное сопротивление подложки | Ом | |
| RDS | 1-3 | Сопротивление утечки сток-исток | ∞ | Ом |
| RSH | 1-3 | Удельное сопротивление диффузионных областей истока и стока | Ом/кв. | |
| IS | 1-3 | Ток насыщения р-n-перехода сток-подложка (исток-подложка) | 1E-14 | А |
| JS | 1-3 | Плотность тока насыщения перехода сток (исток)-подложка | А/м2 | |
| JSSW | 1-3 | Удельная плотность тока насыщения (на длину периметра) | А/м | |
| PB | 1-3 | Напряжение инверсии приповерхностного слоя подложки | 0,8 | В |
| PBSW | 1-3 | Напряжение инверсии боковой поверхности р-n-перехода | PB | В |
| N | 1-3 | Коэффициент неидеальности перехода подложка-сток (исток) | ||
| CBD | 1-3 | Емкость донной части перехода сток-подложка при нулевом смещении | Ф | |
| CBS | 1-3 | Емкость донной части перехода исток-подложка при нулевом смещении | Ф | |
| CJ | 1-3 | Удельная емкость донной части р-n-перехода сток (исток)-подложка при нулевом смещении (на площадь перехода) | Ф/м2 | |
| CJSW | 1-3 | Удельная емкость боковой поверхности перехода сток (исток)-подложка при нулевом смещении (на длину периметра) | Ф/м | |
| MJ | 1-3 | Коэффициент, учитывающий плавность донной части перехода подложка-сток (исток) | 0,5 | |
| MJSW | 1-3 | Коэффициент, учитывающий плавность бокового перехода подложка-сток (исток) | 0,33 | |
| FC | 1-3 | Коэффициент нелинейности барьерной емкости прямосмещенного перехода подложки | 0,5 | |
| CGSO | 1-3 | Удельная емкость перекрытия затвор-исток (за счет боковой диффузии) | Ф/м | |
| CGDO | 1-3 | Удельная емкость перекрытия затвор-сток на длину канала (за счет боковой диффузии) | Ф/м | |
| CGBO | 1-3 | Удельная емкость перекрытия затвор-подложка (за счет выхода затвора за пределы канала) | Ф/м | |
| TT | 1-3 | Время переноса заряда через р-n-переход | с | |
| NSUB | 2, 3 | Уровень легирования подложки | Нет | 1/см3 |
| NSS | 2,3 | Плотность медленных поверхностных состояний на границе кремний-подзатворный оксид | Нет | 1/см2 |
| NFS | 2,3 | Плотность быстрых поверхностных состояний на границе кремний-подзатворный оксид | 1/см2 | |
| TOX | 1-3 | Толщина оксидной пленки | 1E-7 | м |
| TPG | 2,3 | Тип материала затвора (+1 — легирование затвора примесью того же типа, как и для подложки; –1 — примесью противоположного типа; 0 — металл) | ||
| XJ | 2,3 | Глубина металлургического перехода областей стока и истока | м | |
| UO | 2,3 | Поверхностная подвижность носителей | см2/В/с | |
| UCRIT | Критическая напряженность поля, при которой подвижность носителей уменьшается в два раза | 1E4 | В/см | |
| UEXP | Экспоненциальный коэффициент снижения подвижности носителей | |||
| UTRA | Коэффициент снижения подвижности носителей | м/с | ||
| GDSNOI | 1-3 | Коэффициент дробового шума канала | ||
| NLEV | 1-3 | Выбор шумового уравнения | ||
| VMAX | 2, 3 | Максимальная скорость дрейфа носителей | м/с | |
| NEFF | Эмпирический коэффициент коррекции концентрации примесей в канале | |||
| XQC | 2, 3 | Доля заряда канала, ассоциированного со стоком | ||
| DELTA | 2, 3 | Коэффициент влияния ширины канала на пороговое напряжение | ||
| THETA | Коэффициент модуляции подвижности носителей под влиянием вертикального поля | 1/В | ||
| ETA | Параметр влияния напряжения сток-исток на пороговое напряжение (статическая обратная связь) | |||
| KAPPA | Фактор поля насыщения (Параметр модуляции длины канала напряжением сток-исток) | 0,2 | ||
| KF | 1-3 | Коэффициент, определяющий спектральную плотность фликкер-шума | ||
| AF | 1-3 | Показатель степени, определяющий зависимость спектральной плотности фликкер-шума от тока через переход | ||
| T_MEASURED | 1-3 | Температура измерения | — | °С |
| T_ABS | 1-3 | Абсолютная температура | — | °С |
| T_REL_GLOBAL | 1-3 | Относительная температура | — | °С |
| T_REL_LOCAL | 1-3 | Разность между температурой транзистора и модели-прототипа | — | °С |

Рис. 3.24. Модель полевого транзистора с изолированным затвором (МОП-транзистора).
3.6.5.
Операционный усилитель (ОРАМР)
Формат схем МС:
Атрибут PART: <имя> Атрибут MODEL: [имя модели]
В программе МС7 имеются модели операционных усилителей трех типов:
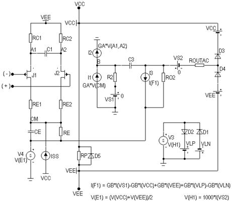
LEVEL 1 — простейшая линейная модель, представляющая собой источник тока, управляемый напряжением. ОУ имеет конечное выходное и бесконечное входное сопротивление (тем не менее выводы питания ОУ нужно подключить к схеме, так как в модели они подсоединены к «земле» через сопротивления 1 Ом), рис. 3.25, а;
LEVEL 2 — более сложная линейная модель, состоящая из трех каскадов и имитирующая два полюса передаточной функции ОУ, ограничение скорости нарастания выходного напряжения, конечный коэффициент усиления и конечное выходное сопротивление, рис. 3.25, б;
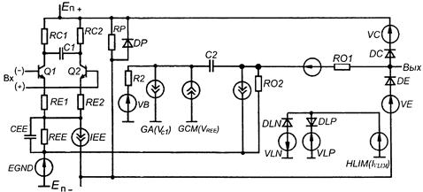
LEVEL 3 — нелинейная модель, аналогичная той, что применяется в программе PSpice. В ней учитываются ограничения на скорость нарастания выходного напряжения, значения выходного сопротивления на постоянном и переменном токе, ток и напряжение смещения, запас по фазе на частоте единичного усиления, площадь усиления, коэффициент подавления синфазного сигнала, реальные значения диапазона выходного напряжения и тока, рис. 3.25, в, г. Возможен выбор типа входного дифференциального каскада (на биполярных или полевых транзисторах).
Все они имеют одинаковую графику символов. В отличие от программы PSpice, в которой модель ОУ описывается только как макромодель, в программе МС7 также используются и встроенные модели ОУ (LEVEL =1, 2, 3), что упрощает работу с ними и повышает скорость моделирования. Модель ОУ задается по директиве:
.MODEL <имя модели> ОРА ([список параметров])
Перечень параметров модели ОУ приведен в табл. 3.19.

а)

б)

в)

г)
Рис. 3.25. Модели операционного усилителя первого (а), второго (б) и третьего (в) уровней LEVEL
Таблица 3.19. Параметры моделей операционных усилителей
| Обозначение | Уровень модели LEVEL | Параметр | Размерность | Значение по умолчанию |
| LEVEL | 1—3 | Уровень модели (1, 2, 3) | — | |
| TYPE | Тип входного транзистора: 1 — NPN, 2 — PNP, 3 — JFET | |||
| С | Емкость коррекции | Ф | 30E-12 | |
| A | 1—3 | Коэффициент усиления на постоянном токе | ~ | 2E5 |
| ROUTAC | 1 —3 | Выходное сопротивление по переменному току | Ом | |
| ROUTDC | 1 —3 | Выходное сопротивление по постоянному току | Ом | |
| VOFF | Напряжение смещения нуля | В | 0,001 | |
| IOFF | Разность входных токов смещения | А | 1E-9 | |
| SRP | 2,3 | Максимальная скорость нарастания выходного напряжения | В/с | 5E5 |
| SRN | 2,3 | Максимальная скорость спада выходного напряжения | В/с | 5E5 |
| IBIAS | Входной ток смещения | А | 1E-7 | |
| VCC | Положительное напряжение питания | В | ||
| VEE | Отрицательное напряжение питания | В | -15 | |
| VPS | Максимальное выходное положительное напряжение | В | ||
| VNS | Максимальное выходное отрицательное напряжение | В | -13 | |
| CMRR | Коэффициент подавления синфазного сигнала | 10E5 | ||
| GBW | 2, 3 | Площадь усиления (равна произведению коэффициента усиления А на частоту первого полюса) | 1E6 | |
| PM | 2, 3 | Запас по фазе на частоте единичного усиления | град. | |
| PD | Рассеиваемая мощность | Вт | 0,025 | |
| IOSC | Выходной ток короткого замыкания | А | 0,02 | |
| T_MEASURED | Температура измерений | °С | — | |
| T_ABC | Абсолютная температура | °С | — | |
| T_REL_GLOBAL | Относительная температура | °С | — | |
| T_REL_LOCAL | Разность между температурой устройства и модели-прототипа | °С |
4. Выполнение моделирования
После того как нарисована принципиальная схема переходят к расчету характеристик, выбирая в меню Analysis один из видов анализа:
Transient (Alt+1) — расчет переходных процессов;
AC (Alt+2) — расчет частотных характеристик;
DC (Alt+3) — расчет передаточных функций по постоянному току (при вариации постоянной составляющей одного или двух источников сигналов, вариации температуры или параметров моделей компонентов);
Dynamic DC (Alt+4) — расчет режима по постоянному току и динамическое отображение на схеме узловых потенциалов, токов ветвей и рассеиваемой мощности;
Transfer Function (Alt+5) — расчет малосигнальных передаточных функций в режиме по постоянному току;
Sensitivity (Alt+6) — расчет чувствительностей режима по постоянному току.
4.1. Расчет передаточных функций по постоянному току (DC —Alt+3)
В режиме DC рассчитываются передаточные характеристики по постоянному току. Ко входам цепи подключаются один или два независимых источника постоянного напряжения или тока. В качестве выходного сигнала может рассматриваться разность узловых потенциалов или ток через ветвь, в которую включен резистор. При расчете режима DC программа закорачивает индуктивности, исключает из схемы конденсаторы и затем рассчитывает режим по постоянному току при нескольких значениях входных сигналов. Например, при подключении одного источника постоянного напряжения может рассчитываться передаточная функция усилителя, а при подключении двух источников — семейство статических выходных характеристик транзистора. Как правило, режим анализа DC и используется в основном для этих двух целей: построения вольтамперных характеристик полупроводниковых и электронных приборов (см. каталог схем ANALYSIS\DC\ВАХи_Приборов) и снятия передаточных характеристик усилителей постоянного тока не содержащих реактивных компонентов (см. схемы DIFFAMP, MOSDIFF, UA741, UA709, RCA3040 из каталога Analysis\DC)
После перехода в режим DC программа МС7 проверяет правильность схемы. При отсутствии ошибок программа составляет топологическое описание схемы, выполняет подготовку к численному расчету нелинейных уравнений итерационным методом Ньютона-Рафсона и открывает окно задания параметров моделирования DC Analysis Limits.
4.1.1. Задание параметров моделирования DC Analysis Limits
В окне задания параметров расчета передаточных характеристик по постоянному току, показанном на рис. 4.1, имеются следующие разделы.
К о м а н д ы:
Run — начало моделирование. Щелчок на пиктограмме
в строке инструментов или нажатие F2 также начинает моделирование. Моделирование может быть остановлено в любой момент времени нажатием на пиктограмму
или клавишу Esc. Последовательные нажатия на пиктограмму
прерывают и затем продолжают моделирование;
Add — добавление еще одной строки спецификации вывода результатов после строки, отмеченной курсором. На этой строке устанавливается способ отображения результатов и аналитические выражения для построения графиков. При наличии большого количества строк, не умещающихся на экране, появляется линейка прокрутки;
Delete — удаление строки спецификации вывода результатов, отмеченной курсором;
Expand — открытие дополнительного окна для ввода текста большого размера при расположении курсора в одной из граф, содержащих выражения, например Y Expression;
Stepping — открытие диалогового окна задания вариации параметров;
Properties — открытие диалогового окна задания параметров вывода результатов моделирования (окон графиков, текстовых надписей, толщины и цвета линий и др.);
Help — вызов раздела DC Analysis системы помощи.

Рис. 4.1. Задание параметров расчета в режиме DC
Ч и с л о в ы е п а р а м е т р ы:
Variable 1 — задание первой варьируемой переменной.
В графе Method выбирается метод варьирования переменной (Auto — выбираемый автоматически; Linear — линейный, задаваемый в графе Range по формату Final[,lnitial[,Step]], если опустить параметр Step (шаг), то шаг будет принят равным (Final— lnitial)/50, если опустить параметр Initial, то начальное значение будет положено равным нулю, если изменяется только один источник, то можно оставить строку пустой; Log — логарифмический; List — в виде списка значений, разделяемых запятыми).
В графе Name из списка, открываемого нажатием на кнопку
, выбирается имя варьируемой переменой — величины источника постоянного напряжения или тока, температуры или имени одного из компонентов, имеющих математические модели; при выборе в графе Name имени такого компонента в расположенном справа окне выбирается варьируемый параметр его математической модели.
Variable 2 — задание второй варьируемой переменной. Если она отсутствует, то в графе Method выбирается None.
Number of Points — количество точек, выводимых в таблицы, т. е. количество строк в таблице вывода результатов, минимальное значение равно 5. При выводе в таблицы применяется линейная интерполяция.
Temperature — диапазон изменения температуры в градусах Цельсия; при выборе параметра Linear имеет формат High[,Low[,Step]]; если параметр Step (шаг) опущен, то выполняется анализ при двух значениях температуры Low (минимальной) и High (максимальной), если опущены оба параметра Low и Step, то расчет проводится при единственной температуре, равной High, при выборе параметра List указывается список температур, разделяемых запятыми. При изменении температуры изменяются параметры компонентов, имеющие ненулевые температурные коэффициенты ТС, а также ряд параметров полупроводниковых приборов. Значение установленной здесь температуры может использоваться в различных выражениях, она обозначается как переменная TEMP.
Maximum change, % — максимально допустимое приращение графика первой функции на одном шаге (в процентах от полной шкалы). Если график функции изменяется быстрее, то шаг приращения первой переменной автоматически уменьшается.
О п ц и и:
Run Options — управление выдачей результатов расчетов:
Normal — результаты расчетов не сохраняются,
Save — сохранение результатов расчетов в бинарном дисковом файле <имя схемы>.DSА,
Retrieve — считывание последних результатов расчета из дискового файла<имя схемь.DSA, созданного ранее. При этом производится построение графиков и таблиц, как после обычного расчета.
Auto Scale Ranges — присвоение признака автоматического масштабирования "Auto" по осям X, Y для каждого нового варианта расчетов. Если эта опция выключена, то принимаются во внимание масштабы, указанные в графах X Range, Y Range.
В ы в о д р е з у л ь т а т о в м о д е л и р о в а н и я:
Ниже раздела «Числовые параметры» и слева от раздела «Выражения» расположена группа пиктограмм. Нажатие каждой пиктограммы определяет характер вывода данных, задаваемых в той же строке. Имеются следующие возможности:

X Log/Linear Scale — переключение между логарифмической и линейной шкалой по оси X. При выборе логарифмической шкалы диапазон изменения переменной должен быть положительным;

Y Log/Linear Scale — переключение между логарифмической и линейной шкалой по оси У. При выборе логарифмической шкалы диапазон изменения переменной должен быть положительным;
Color — вызов меню для выбора одного из 16 цветов для окрашивания графиков. График окрашивается в цвет кнопки;
Numeric Output — при нажатии этой кнопки в текстовый выходной файл заносится таблица отсчетов функции, заданной в графе Y Expression. Запись производится в файл «<имя схемы.АМО». Таблица просматривается в окне Numeric Output (открывается нажатием клавиши F5). Количество отсчетов функции (число строк в таблице) задается параметром Number of Points в разделе Числовые параметры;
Plot Group — в графе Р числом от 1 до 9 указывается номер графического окна, в котором должна быть построена данная функция. Все функции, помеченные одним и тем же номером, выводятся в одном окне. Если это поле пусто, график функции не строится.
В ы р а ж е н и я:
X Expression — математическое выражение переменной, откладываемой по оси X.
Y Expression — математическое выражение переменной, откладываемой по оси Y.
n-ch p-ch 





