При относительно высоком содержание в ПСВ растворимых органических веществ, представляющих техническую ценность (Фенолы, ж.к, бутилацетат, бутанол). Эффективным методом очистки является экстракция органическими растворителями - экстрагентами. Э. основана на распределении загрязняющего вещества в смеси 2— х взаимонерастворимых жидкостей соответственно его растворимости в них. Отношение взаимно уравновешивающих концентраций в 2-х несмешивающихся (слабосмешивающихся) растворителях при достижении равновесия является постоянным и называется коэффициентом распределения.
Кр = Св / Сст
где: Св, Сст, конц. экстрагируемого вещества в зкстрагенте и СВ при установившемся равновесии, кг/м3.
Кр зависит от t, наличие примесей.
После достижения равновесия Св вэкстрагенте >, чем в СВ. Сконцентрированное в экстрагенте вещество отделяется от растворителяи может быть утилизировано. Экстрагент после этого вновь используется в техническом процессе очистки.
Для успешного протекания Э. экстрагент должен иметь следующие свойства: хорошую экстрагирующую способность (высок и Кр), селективность, малую растворимость в воде, t кип, выделяемого вещества, малую взрывоопасность. Не должен взаимодействовать с экстрагируемым веществом, подвергается гидролизу. Методы экстрагирования органическим веществ по схемам контакта зкстрагента с СВ можно разделять на перекрестно точные, ступенчато-противоточные и непрерывно-противоточные. Прямоток в Э. не применяется.

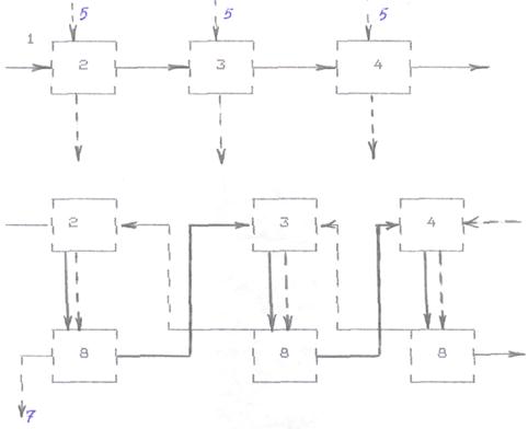
Многоступенчатая экстракция.
а) перекрестная экстракция
6) ступенчато-противоточная экстракция
1—подача СВ, 2, 3, 4 - экстракционные установки, 5 подача чистого зкстрагента, 6-выпуск обработанной СВ, 7- отводотработанного энстрагента, 8-отстойникиили сепараторы.
При многоступенчатой перекрестной схеме (РИС а) сточная вода на каждой ступени контактирует со свежим экстрагентом, что требует значительных расходов.
При ступенчато-противоточной экстракции (РИС.б) каждая ступень включает перемешивающие устройство для смешения Фаз и отстойник для их гравитационного разделения. Могут применяться также центробежные сепараторы, обладающие более высокой разделительной способностью по сравнению с гравитационными. Вода и экстрагент движутся навстречу друг к другу, экстракт последующей ступени смешивается в смесители сводной фазой предыдущей ступени. Смеситель должен обеспечивать максимальную степень диспергирования экстракта в воде исключающую, однако, возможности образования стойкий эмульсий, которые препятствуют разделению фаз.
Ступенчато-противоточную экстракцию может быть непрерывной или периодической (при малых количествах СВ).
При непрерывных противоточной экстракции вода и экстрагент движутся навстречу друг к другу в одном аппарате, обеспечивающим диспергирование экстрагента в воде: при этом примеси СВ непрерывно переходит в экстрагент. Если плотность обрабатываемой СВ больше плотности экстрагента, то вода вводится в экстракционную колонку сверху, а экстрагент снизу (РИС. а)). Если же плотность СВ меньше плотности экстрагента, то экстрагент вводится в верхнюю часть колонны, а СВ в нижнюю (РИС.б)).

РИС. Схема процесса непрерывной экстракции.
1,2 - подача соответственно экстракта и СВ.
3,4 - отвод соответственно отработанного экстракта и обработанной СВ.
Технологическая схема ПСВ экстракционным методом зависит количество и состава СВ, в свойства экстрагента, способов его регенерации обычно включает 4 установки.
1. Подготовка воды перед экстракцией - отстойники, флотаторы, фильтры, нейтрализаторы, охладители.
2. Экстракций - колонны для улавливания паров экстрагента, собственно экстракционная колонна, резервуары (сборники экстрагента). Конструкция экстракционных колонн зависит от способа контакта СВ и экстрагента. Существуют колонны без насадок и с насадками из керамики, металла, пластмасс. Применяются также тарельчатые колонны, колонки с пульсацией потоков.
3. Регенерация экстрагента из СВ. Отгонка экстрагента обычно осуществляется в насадочной колонне, в которую сверху подается обработанная СВ, а снизу - острый пар. Регенерация в зависимости от свойств экстрагента и его товарной стоимости может осуществляться отдувкой воздухом или другими газами, а также реэкстракцией.
4„ Регенерация экстрагента из экстракта - теплообменник, подогреватель, одно- или двухступенчатая регенерационная колонна, охлаждающие устройства, сепараторы.






