Для передачи сигнала от одного каскада к другому применяют различные схемы, называемые схемами межкаскадной связи. Эти схемы одновременно служат для подачи питающих напряжений на электроды усилительных элементов, а также для придания усилителю определенных свойств. Существует три вида схем межкаскадной связи: непосредственная, резисторная и трансформаторная. Название усилительного каскада определяется примененной в нем схемой межкаскадной связи.
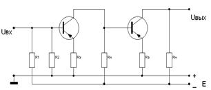
В каскадах со схемами непосредственной межкаскадной связи называют такие схемы, в которых выходной электрод предыдущего каскада соединяется с входным электродом последующего непосредственно (рис.3.8). Основным достоинством каскадов с непосредственной связью является их способность усиливать сигналы с постоянной составляющей. Недостатком, нарушающим нормальную работу усилителей, является дрейф нуля. К дополнительным недостаткам каскада с непосредственной связью относится трудность согласования потенциальных уровней выходных и входных цепей. Непосредственную связь используют в усилителях постоянного тока и в интегральных микросхемах.
|
|
|

Рис.3.8. Схема с непосредственной связи между каскадами
При резисторной (резисторно-емкостной) связи применяется разделительный конденсатор С1, который преграждает путь постоянной составляющей напряжения из выходной цепи на вход следующего каскада (рис.З.3). Резисторные каскады свободны от недостатков каскадов с непосредственной связью: они не обладают дрейфом нуля, передаваемым на следующий каскад, и без затруднения позволяют обеспечить необходимые напряжения на усилительных элементах при питании многокаскадного усилителя от одного источника. Резисторные каскады обладают хорошей частотной характеристикой, имеют небольшие нелинейные искажения и находят широкое применение.

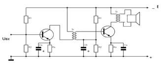
Рис.3.9. Схема трансформаторной связи
При трансформаторной межкаскадной связи используется трансформатор (рис.3.9). Через первичную обмотку трансформатора, включаемую в выходную цепь усилительного элемента, на выходной электрод подается напряжение питания, а ко вторичной присоединяют входную цепь следующего каскада. Переменная составляющая выходного тока, проходя через первичную обмотку, создает на ней напряжение сигнала, трансформирующееся во вторичную обмотку и подающееся на вход следующего каскада.






