Общие сведения
Бестрансформаторные двухтактные усилители мощности
Лекция №11
Непосредственное включение внешней нагрузки в выходную цепь усилительных элементов позволяет исключить трансформатор. Трансформаторы создают частотные и нелинейные искажения. Трансформаторные каскады не способны пропускать широкую полосу частот, а за счет больших фазовых сдвигов в таких каскадах или становится невозможным применение глубокой обратной связи. Трансформаторы громоздки, обладают большей массой и, в отличие от транзисторов, диодов и резисторов, не могут являться элементами интегральных схем.
Транзисторные бестрансформаторные усилители получили большое распространение из-за своих весьма высоких качественных показателей. Они являются основным звеном современной аппаратуры высококачественного усиления звуковых частот и наиболее перспективны, так как могут быть реализованы в интегральном исполнении.
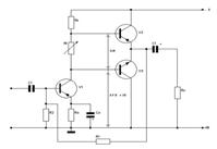
Бестрансформаторный усилитель представляет собой двухтактный каскад с последовательным питанием и параллельным возбуждением однофазным несимметричным напряжением, рис.11.1.

Рис.11.1. Бестрансформаторный усилитель мощности.
По постоянному току транзисторы V2 и V3 включены последовательно, а по переменному - параллельно. Поэтому выходное сопротивление каскада уменьшается, что снижает оптимальное сопротивление нагрузки, приближая его к сопротивлению электродинамических громкоговорителей (4 или 8 Ом). Внешняя нагрузка
подключается к общей точке эмиттеров через разделительный конденсатор С1, сопротивление которого на низшей рабочей частоте должно быть невелико по сравнению с
. Поэтому эта емкость С1 выбирается с большим номиналом.
Использование транзисторов с одинаковыми параметрами, но разной структурой позволяет объединить входные цепи плеч и исключить фазоинверсный каскад, так как сигнал, открывающий транзистор типа р-n-р, будет закрывать транзистор n-р-n. Плечи работают в противофазе и поочередно. Отрицательная полярность сигнала открывает V2 и закрывает V3. Выходной ток, протекая через С1, заряжает ее до 0,5Е. При положительной полярности транзистор V2 закрывается и открывается V3. Источником питания в этот период является заряд емкости С1. Следовательно, такой каскад может возбуждаться однофазным напряжением от обычного резисторного каскада с непосредственной связью.
Бестрансформаторные каскады могут работать как в режиме А, так и в режиме В, но более часто используется экономичный режим В. Транзисторы в режиме В могут работать и без смещения, однако в этом случае появляются искажения типа "ступеньки", характерные для режима В.
Для обеспечения начального смещения
и
выходных транзисторов V2 и V3 используют терморезистор
или диод, включенный в коллекторную цепь транзистора V1 последовательно с резистором нагрузки
. Ток покоя транзистора V1 предоконечного каскада, проходя через
, создает на нем небольшое падение напряжения, которое равно суммарному напряжению смещения
. Так как транзисторы оконечного каскада включаются последовательно по постоянному току, кроме того, их коллекторные напряжения должны быть одинаковыми, то общая точка эмиттеров транзисторов V2 и V3 будет иметь потенциал относительно общего провода, равный 0,5 Е0.
Терморезистор
осуществляет стабилизацию тока покоя оконечных транзисторов, так как его сопротивление, а, следовательно, и падение напряжения смещения на нем уменьшаются при повышении температуры. Терморезистор или диод устанавливается на радиаторе одного из оконечных транзисторов в непосредственной близости от него, так что их температуры будут примерно одинаковыми. В первом каскаде используется эмиттерная стабилизация точки покоя транзистора V1.
Для стабилизации потенциала общей точки эмиттеров (0,5 Ео) используется отрицательная обратная связь (ООС), охватывающая оба каскада. Ее элементами являются резисторы R1 и R2, одновременно образующие делитель смещения в цепи базы транзистора V1. OOC не только стабилизирует напряжение 0,5 Е0, но и улучшает качественные показатели усилителя, так как она введена по постоянному и переменному токам.
Однако эта схема бестрансформаторного усилителя обладает существенным недостатком, заключающимся в том, что обычный резисторный каскад не может обеспечить необходимой амплитуды возбуждения для полного использования выходных транзисторов, а это значительно снижает КПД усилителя. Так как выходные транзисторы оказываются включенными с общим коллектором (ОК), то напряжение возбуждения, подводимое к их входной цепи должно превышать выходное.