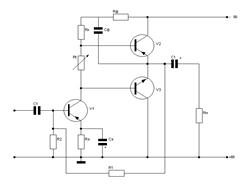
Бестрансформаторный усилитель мощности с дополнительной
Максимальная амплитуда напряжения сигнала на выходе оконечного каскада Uвыхт близка к 0.5 Е, а входное напряжение должно быть равно Uвхт= Uвыхт+Uб>0.5Е. Такое напряжение резисторный каскад при источнике питания с напряжением E отдать не в состоянии. Этот недостаток устраняют введением положительной обратной связи (ПОС), для чего верхний вывод резистора
присоединяют через емкость
к сопротивлению нагрузки
, рис.11.2.

Рис.11.2. Бестрансформаторный усилитель с вольтдобавкой.
При этом все выходное напряжение Uвыхт вводится во входную цепь оконечного каскада. Каждое плечо оконечного каскада является эмиттерным повторителем, поэтому выходное напряжение совпадает по фазе с напряжением возбуждения и увеличивает его примерно вдвое. Наличие положительной обратной связи позволяет уменьшить ток сигнала через резистор
и снизить необходимое напряжение сигнала на нем. При этом сигнал на входе оконечного каскада получается достаточным для полного использования выходных транзисторов по напряжению, и КПД каскада оказывается близким к теоретическому пределу.
|
|
|
Кроме конденсатора
в этой схеме необходим еще и резистор
, который по переменному току присоединен (через
, C1 и источник питания) параллельно внешней нагрузке Rн, поэтому сопротивление
не должно быть слишком малой величиной, чтобы не шунтировать Rн. Одновременно приходится считаться с тем, что на
теряется часть напряжения питания первого транзистора и, с этой точки зрения, необходимо, чтобы
<<
. Рассмотренный безтрансформаторный усилитель мощности с положительной обратной связью называют усилителем с вольтдобавкой или с дополнительной симметрией.






