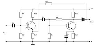
Принципиальная схема двухкаскадного усилителя, где оба каскада охвачены последовательной отрицательной обратной связью по напряжению, приведена на рис.14.5.

Рис.14.5. Усилитель с глубокой ООС.
Часть выходного напряжения посредством делителя напряжения
и
подается во входную цепь первого каскада последовательно и в противофазе с входным сигналом, Uос=Uвых(Rэ1/ Rэ1+Rос). Коэффициент передачи цепи обратной связи
. Кроме этой глубокой обратной связи, охватывающей два каскада усилителя, в схеме имеются местные обратные связи: первый каскад охвачен последовательной отрицательной обратной связью по току, а во втором каскаде имеет место параллельная отрицательная обратная связь по напряжению как по переменной, так и по постоянной составляющим.






