Резервирование – применение резервных (дополнительных) средств для обеспечения работоспособности объекта. Резервными средствами могут быть:
· резервные элементы, включаемые в структуру объекта;
· резервные возможности (элемент кроме основной функции может выполнять ряд дополнительных функций или заданная функция может выполняться с помощью различных средств);
· резерв времени, выделяемый для выполнения заданной функции;
· резерв информации, применяемый для восстановления используемой информации при ее искажении.
Резервирование по виду используемых средств может быть структурным, функциональным, временным, информационным.
Структурное резервирование. Структурное резервирование- резервирование с применением резервных элементов структуры объекта.
Если у разработчика возникает сомнение в надежности некоторого элемента структуры объекта, он дополнительно к нему вводит структуру резервный элемент.
Конечно, можно было такой элемент придать к объекту в качестве запасного, но замена отказавшего элемента запасным вызывает большие потери времени и часто технически не возможно в процессе эксплуатации.
|
|
|
Рассмотрим основные понятия.
Основной элемент структуры – элемент, выполняющий заданные функции.
Резервный элемент системы – элемент, предназначенный для замены основного элемента.
Элементами структуры могут быть детали, сборочные единицы и даже крупные комплексы.
Структурное резервирование, несмотря на кажущуюся простоту, требует внимательного отношения к себе. Не к каждому основному элементу может быть постоянно подключен резервный элемент.
Кратность резервирования – отношение числа резервных элементов r к числу основных s резервируемых ими элементов объекта

Обычно кратность резервирования m – целое число, так как s=1.
Если один основной элемент (s=1) резервируется одним резервным элементом (r=1), то такое резервирование называют дублированием (m=1).
Если число основных соединенных параллельно элементов s>1, то кратность резервирования дробная, например, m=1/2.
По времени функционирования резерва различают постоянное резервирование и резервирование замещением.
При постоянном резервировании (рис.6.а) резервные элементы функционируют наравне с основными, с момента включения их в работу.
При резервировании замещением функции основного элемента передаются резервному элементу только после отказа основного элемента (рис.6.б).

Рис. 6. Виды резервирования:
а – постоянное; б – замещением.
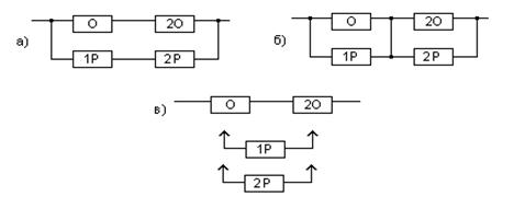
По виду схемы резервирование может быть общим, раздельным или скользящим.
Общее резервирование – резервирование, при котором объект резервируется в целом другим, обычно аналогичным объектом (рис.7.а).
|
|
|
Раздельное резервирование – резервирование, при котором резервируются отдельные элементы или их группы (рис.7.б).

Рис.7. Схемы резервирования:
а – общее; б – раздельное; в – скользящее.
Скользящее резервирование - резервирование, при котором группа одинаковых последовательно соединенных элементов резервируется одним или несколькими резервными элементами, каждый из которых может заменить любой отказавший основной элемент. (рис.7.в).
Например, если счетчик состоит из десяти последовательно соединенных триггеров, то любой отказавший триггер может быть заменен резервным триггером. Далее примеры с гирляндой из лампочек, бригадой рабочих и т. п.
По степени нагрузки резервных элементов различают нагруженный, облегченный, ненагруженный и смешанный по нагрузке резерв.
Нагруженный резерв – резервный элемент, находится в том же режиме, что и основной.
Облегченный резерв – резервный элемент, находящийся до момента замещения в менее нагруженном режиме, чем основной.
Смешанный по нагрузке резерв – резервные элементы (m>1), имеют разную степень нагрузки от нагруженного до ненагруженного резерва. При отказе любого из элементов, каждый из последующих отказавших элементов переходит в режим предыдущего.

Рис. Смешанный по нагрузке резерв
Структурное резервирование применяется не только для того, чтобы повысить безотказность изделия, но также и для повышения достоверности величин на его выходе. Например, с целью повышения достоверности результата работы вычислительной машины, две машины решают одну и ту же задачу. Результат считается верным, если совпадают результаты двух машин.
Функциональное резервирование.
Функциональное резервирование – резервирование, при котором используется способность элементов выполнять дополнительные функции, а также возможность выполнять заданную функцию дополнительными средствами. Например, компьютер может выполнять ряд функций:
· обработка информации;
· отображение информации;
· воспроизведение звука и т.п.
При использовании функционального резервирования эффективность работы объекта в основном и резервных режимах работы, как правило, существенно отличаются.
Временное резервирование. Временное резервирование – резервирование, при котором используется резервное время для выполнения заданной функции.
Пусть для выполнения некоторой операции, например, для передачи информации заданного объема, требуется время t. При планировании работы на эту операцию отводится время t+tp, где tp – резервное время. Резервное время могло быть использовано либо для повторения передачи информации, либо для устранения неисправности аппаратуры. Введение tp позволяет повысить достоверность работы. Но вместе с тем оно снижает производительность работы объекта.
Аппаратура передачи и приема информации может находиться в режиме непрерывной готовности, но информацию передает и принимает на небольших интервалах времени. В этом случае имеют место интервалы времени, на которых отказы аппаратуры не приводят к отказу функционирования системы. Таким образом, создается своеобразный резерв времени. Он может быть использован для устранения неисправностей.
Информационное резервирование. Информационное резервирование – резервирование, при котором в качестве резерва используется избыточная резервная информация. К этому виду резервирования относится введение избыточных информационных символов при передаче, обработке и отображении информации. На рис.8 приведены изображения цифр, с помощью некоторых комбинаций линий из семи возможных. При рассмотрении каждой из представленных цифр нетрудно установить, что единичный отказ (исчезновение одной из линий) для цифр, изображенных на рис.8.а может быть легко обнаружен. Значение же цифр, показанных на рис.8.б, искажается даже при одиночном отказе (например, 0 вместо 8, 5 вместо 6, и наоборот). В этом случае говорят, что один символ трансформируется в другой.
|
|
|
Таким образом, при изображении цифр 1,2,4 имеет место резерв информации, позволяющий повысить надежность в воспроизведении информации.

Рис.8. Пример семи сегментного индикатора с малым уровнем информационной избыточности
Существуют такие способы изображения информационных символов, при которых искажение одного из используемых элементов (сегментов) не приводит к искажению передаваемой информации.
К информационному резервированию относится использование дополнительных разрядов при кодировании информации. Это позволяет обнаружить и даже устранить ошибки при передаче информации (корректирующие коды).