Этот раствор обладает тройным ингибирующим действием.
Во-первых, хлорид калия как электролит при концентрации более 2% подавляет процессы набухания глин.
Во-вторых, ионы калия, проникая в кристаллическую решетку, меняют природу глин, делая их водонечувствительными.
В-третьих, особое ингибирующее действие в этой системе осуществляют гуматы, растворимость которых зависит от величины рН среды. Существуют критические значения рН (рНкр), выше которых гуматы растворимы даже в минерализованном буровом растворе и активно действуют как в регулировании водоотдачи, так и структурно-механических свойств. При значениях рН ниже критического уровня, гуматы высаливаются и полностью теряют активность, раствор загустевает, водоотдача повышается. В калиевом растворе величина рНкр колеблется от 8,5 до 9,5, поэтому для поддержания свойств этого раствора на заданном уровне величину рН в системе регулируют на 1-1,5 единицы выше, чем рНкр.
Процесс ингибирования глин гуматами происходит следующим образом. Фильтрат калиевого раствора, содержащий большое количество растворимых гуматов, проникает в микротрещины глинистой породы. Процесс гидратации глин сопровождается поглощением каустической соды, и величина рН снижается до 7-7,4, что значительно ниже критического значения. В такой среде гуматы высаливаются из фильтрата (выпадают в осадок) и существенно повышают прочность сформированных ионами калия коагуляционных контактов между активными плоскостями в микротрещинах глин. В результате такого действия гуматов устойчивость глин существенно повышается.
|
|
|
По некоторым данным ингибирующий эффект гуматов (индекс устойчивости) составляет 60-70% от общего ингибирующего действия данной системы ВИКР.
Регулировать величину рНкр можно известью и KCl. С повышением концентрации этих электролитов повышается рНкр.
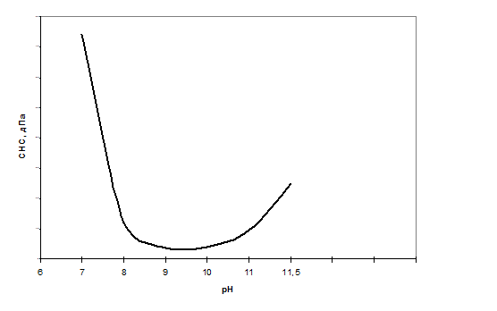
Методика определения рНкр
К исходному раствору малыми порциями (по 0,2 - 0,3 см3) добавляют 10%-ную серную кислоту. После каждой добавки раствор 5 минут перемешивают и замеряют рН и любую вязкость или СНС. Когда раствор сильно загустеет построить график AV(СНС) = ¦(рН) (рисунок 5.1.) рНкр определяют по кривой как начало резкого изменения AV(СНС).
Рисунок 5.1
Знание рНкр необходимо для регулирования величины рН бурового раствора на безопасном требуемом уровне, то есть на 1 - 1,5 единицы выше чем рНкр.
Состав раствора ВИКР, кг/м3
Бентонит 20 - 30
NaOH 2 - 3
ИКГУМ 40
KCl 50
ИКЛИГ-1 10
ИКДЕФОМ 0,3
ИКЛУБ 3 - 5
Свойства раствора
Плотность, г/см3 1,06
Условная вязкость, сек 25 - 30
Пластическая вязкость, сПз 10 - 15
ДНС, дПа 40 - 80
СНС0/10, дПа 15 - 30/30 - 60
Водоотдача, см3/30мин (API) 6 - 8
рН 10 - 11
рНкр 8,5 - 9,5
|
|
|
Бентонит - структурообразователь
ИКГУМ - регулятор водоотдачи, разжижитель, ингибитор глин.
ИКЛИК - 1 - разжижитель, регулятор свойств корки.
NaOH - регулятор рН.
KCl - ингибитор глин.
ИКЛУБ - смазывающая добавка.
ИКДЕФОМ - пеногоситель.
Технология приготовления ВИКР.
К воде добавляют бентонит, ИКГУМ, NaOH и ИКДЕФОМ, перемешивают 1 час, затем вводят KCl и все остальные реагенты, через 15 - 20 минут перемешивания раствор готов.
Основным недостатком системы ВИКР является отрицательное влияние фильтрата этого раствора на продуктивные пласты. Гуматы высаливаются из фильтрата в пласте также как в глинах за счет снижения величины рН вследствие адсорбционных и ионообменных реакций. Осажденные гуматы кольматируют продуктивный пласт, и проницаемость снижается в 2-4 раза.
Однако, в последнее время в бурении развивается тенденция применять для первичного вскрытия продуктивных пластов специальные жидкости типа ИКАРБ с полной заменой ранее применяемого раствора.
В связи с этим система ВИКР представляется весьма перспективной для бурения в неустойчивых глинах. Помимо высокой эффективности этот раствор отличается доступностью и низкой стоимостью основных реагентов и материалов.
5.8 Ингибирующий калиевый буровой раствор ИКСИЛ
Система ИКСИЛ является ингибирующим калиевым раствором повышенной активности. Этот раствор содержит два ингибитора глин - хлористый калий и органический ингибитор ИКМАК, который усиливает ингибирующее действие калиевого раствора на 20-40%. Кроме того, ИКМАК обладает универсальным действием: являясь активным ПАВ, этот реагент гидрофобизирует стенки каналов пласта и, следовательно, повышает качество вскрытия продуктивных пластов.
ИКМАК является хорошей смазывающей добавкой.
ИКМАК обладает умеренным разжижающим действием и частично снижает водоотдачу буровых растворов. Эти свойства особенно проявляются при высоких температурах, поэтому большинство рецептур термостойких растворов содержат реагент ИКМАК.
В растворе, содержащем ИКМАК, значительно снижается наработка раствора при разбуривании глинистых пород.
В целом по эффективности воздействия на неустойчивые глины система ИКСИЛ приближается к растворам на нефтяной основе. При содержании реагента ИКМАК в калиевом растворе на уровне 10-20кг/м3 можно получить ствол в неустойчивых глинах, диаметром близкий к номинальному.
Состав раствора, кг/м3
Бентонит 30 - 40
NaOH 1
Na2CO3 1
KCl 50
ИКМАК* 10 - 20
ЭКОПАК R 2
ЭКОПАК SL 8
ИКДЕФОМ 0,3
ИККАРБ-75/150 50
Свойства раствора
Плотность, г/см3 1,08 – 1,10
Условная вязкость, сек 30 - 40
Пластическая вязкость, сПз 10 - 18
ДНС, дПа 60 - 100
СНС0/10, дПа 10 - 30/20 - 60
Водоотдача, см3/30мин (API) 6 - 8
рН 9,5 – 10
Этот раствор может быть приготовлен и с применением других основных реагентов, например на основе комбинации лигносульфонатного реагента ИКЛИГ-2 (30-40 кг/м3) с ЭКОПАКом (3-5 кг/м3).
Вместо бентонита в этой системе можно использовать ХВ-Полимер в количестве 2-3кг/м3.
Бентонит - структорообразователь, регулятор водоотдачи.
Na2CO3 - реагент для связывания ионов Ca Mg.
NaOH – регулятор рН.
KCl – ингибитор глин.
ИКМАК – органический ингибитор глин, смазывающая добавка..
ЭКОПАК-R -регулятор водоотдачи и вязкости.
ЭКОПАК-SL – регулятор водоотдачи.
ИКДЕФОМ - пеногаситель.
ИККАРБ- 75/150– карбонатный утяжелитель из мрамора фракций 75 и 150мкм.
К воде добавляются каустическая и кальцинированная соды и бентонит. После одного часа перемешивания добавляют KCl, через 10 минут ЭКОПАК-R(SL) со скоростью 8-10 минут/мешок. Перемешивают раствор в течение одного часа, затем вводят пеногаситель и все остальные компоненты.
5.9 Высокоингибирующий буровой раствор ИКГЛИК
Буровой раствор ИКГЛИК - это новый, современный раствор на водной основе, который решает большинство проблем, возникающих при бурении и связанных с буровыми растворами.
|
|
|
В состав данного раствора входят гликоли, которые при сравнительно невысокой стоимости существенно меняют технологические свойства буровых растворов на водной основе.
Гликоли представляют собой вязкую, незамерзающую и нетоксичную жидкость с температурой вспышки более 100ОС.
Наименование раствора и реагента одинаково - ИКГЛИК.
Система ИКГЛИК предназначена
¨ для бурения в неустойчивых глинах,
¨ качественного вскрытия продуктивных пластов,
¨ для бурения наклонных и горизонтальных стволов большой протяженности.
Система ИКГЛИК обладает высокой степенью ингибирования водочувствительных неустойчивых глин. По эффективности эта система приближается к растворам на нефтяной основе со сбалансированной активностью водной фазы.
Благодаря применению раствора ИКГЛИК в неустойчивых глинах можно получать ствол скважины практически номинального диаметра. Для этих целей используются специально модифицированные гликоли. В обычных условиях эти соединения полностью растворимы в водной фазе любых растворов. Обладая особой химической структурой, молекулы модифицированных гликолей адсорбируются на активных участках поверхности глин. В результате особого экранирования этих участков происходит подавление процессов гидратации и набухания глинистых минералов.
Особенно эффективно ингибирующее действие гликолей в сочетании с ионами калия, когда происходит и электростатическая нейтрализация глин. При таком комбинированном воздействии активные поверхности глины слипаются, образуя устойчивые коагуляционные структуры. Вот почему гликоли чаще всего используются в системе KCl/ИКСТАБ, в которой капсулирующий агент ИКСТАБ замедляет проникновение фильтрата в микротрещины глин.
В итоге система ИКГЛИК позволяет полностью предупредить осыпи и обвалы неустойчивых глин.
Указанные процессы в одинаковой степени происходят как в стенке скважины, так и на частицах шлама. Последние слипаются в более крупные по размерам частицы и затем легко удаляются из раствора механическими средствами очистки. Следовательно, наработка раствора в системе ИКГЛИК минимальна.
|
|
|
Состав раствора ИКГЛИГ, кг/м3
ХВ - полимер 2 - 4
ИКГЛИК 20 - 50
KCl 50 -100
КОН (NаОН) 1 - 2
ИКСТАБ 0,2 - 2
ИКР 10 - 15
ЭКОПАК - R(SL) 2 - 4
ИКФАК 1
ИКБАК 1
ИКДЕФОМ 0,2
ИККАРБ - 75/150 50
Свойства раствора
Плотность, г/см3 1,03 - 1,10 и более
Условная вязкость, сек 30 - 50
Пластическая вязкость, сПз 10 - 20
ДНС, дПа 40 - 100
СНС0/10, дПа 10 - 20/30 - 60
Водоотдача, см3/30мин (API) 4 - 6
рН 9 - 10
Содержание гликоля в растворе зависит от физико-химической активности разбуриваемых глин и темпа углубления скважины в этих отложениях.
Система ИКГЛИК совместима с большинством реагентов и материалов, применяемых в буровых растворах на водной основе.
Гликоли несколько улучшают контроль водоотдачи.
Практические достоинства системы ИКГЛИК
В отличие от растворов на нефтяной основе, ИКГЛИК является экологически чистой системой. Входящие в состав раствора гликоли и другие компоненты нетоксичны.
Добавки гликолей к раствору на водной основе повышают качество вскрытия продуктивных пластов. Загрязнение пласта уменьшается за счет подавления процессов набухания глинистых частиц в пласте и уменьшения толщины гидратной оболочки на стенках каналов пласта вследствие адсорбции на них молекул гликоля.
По имеющимся данным система ИКГЛИК может обезвоживать увлажненные глины, например, межсолевые галопилиты и сократить, или предупредить осложнения, связанные с пластическим течением этих пород.
Установлено, что ингибирующее действие системы ИКГЛИК усиливается с повышением температуры в скважине.
Адсорбируясь на поверхности металла, молекулы гликоля предупреждают сальникообразование и повышают смазывающие свойства бурового раствора.
С применением системы ИКГЛИК снижаются затраты времени и средств на решение следующих проблем:
¨ проработки, затяжки и прихваты из-за осыпей и обвалов глинистых пород;
¨ предупреждение сальникообразований, затяжек и репрессий при подъеме инструмента;
¨ приготовление и обработка раствора;
¨ технологические промывки скважины;
¨ при высокой степени очистки снижается темп разбавления раствора, а, следовательно, сокращается расход реагентов и материалов;
¨ при эффективной очистке и низком содержании твердой фазы повышаются показатели работы долот;
¨ в стволе номинального диаметра сокращается расход цемента;
¨ при отсутствии каверн повышается качество разобщения пластов;
¨ значительно сокращаются затраты времени на освоение скважины
¨ по сравнению с растворами на нефтяной основе значительно снижаются затраты на решение экологических проблем
ХВ-Полимер – структурообразователь.
KCl – ингибитор глин.
ИКГЛИК - органический ингибитор глин, смазывающая добавка.
KOH (NaOH) – регуляторы рН.
ИКСТАБ - флокулянт, частично гидролизованный полиакриламид.
ИКР – эффективный регулятор водоотдачи на основе крахмала.
ЭКОПАК-R(SL) – регуляторы водоотдачи и вязкости.
ИКФАК - специальный ПАВ – гидрофобизатор стенок каналов продуктивного пласта.
ИКБАК – биоцид.
ИКДЕФОМ – пеногаситель.
ИККАРБ-75/150 – карбонатный утяжелитель на основе мраморной крошки фракций 75 и 150мкм.
К воде добавляются KOH (NaOH) и ХВ-Полимер. Через 1 час вводятся все остальные компоненты.
ИКФАК добавляется к раствору перед вскрытием продуктивного пласта.
Пеногаситель применяется по мере необходимости.
§. 2. Буровые растворы для вскрытия продуктивных пластов
Технология первичного вскрытия продуктивных пластов существенно влияет на последующую продуктивность скважин. В первую очередь, это связано с составом и свойствами бурового раствора, все компоненты которого активно участвуют в этом процессе.
ОАО «ИКФ» создана специальная система бурового раствора ИКАРБ, обеспечивающая качественное вскрытие продуктивных пластов и предупреждение основных осложнений, возникающих при бурении.
Этот раствор принципиально отличается от традиционных глинистых растворов по составу твёрдой фазы, составу фильтрата и реагентами - регуляторами свойств бурового раствора.
Система ИКАРБ - это безглинистый полимерный раствор. Ключевой компонент системы - ХВ-Полимер, который представляет собой высокоразветвленный биополимер с очень высоким молекулярным весом. ХВ-Полимер обеспечивает требуемую структуру и необходимые реологические свойства раствора как на пресной, так и на солёной воде независимо от степени минерализации. Уникальность свойств ХВ-Полимера заключается в том, что вязкость растворов на его основе значительно изменяется в зависимости от скорости потока. Так, полимерная система ИКАРБ при нормальных стандартных реологических константах обладает высокой вязкостью при низких скоростях сдвига(0,1-0,05с-1), что обеспечивает надёжную очистку скважины в застойных зонах наклонного и горизонтального участков ствола.
Твёрдая фаза раствора представлена мраморной крошкой с заданным размером частиц в зависимости от физических параметров продуктивного пласта (пористость, проницаемость, размер каналов). Высокопрочные частички мрамора в сочетании с полисахаридными реагентами (ХВ-Полимер, крахмальный реагент ИКР и ЭКОПАК) обеспечивают надёжную кольматацию приствольной зоны пласта. Глубина проникновения фильтрата в проницаемый пласт составляет 40-60см.
Фильтрат раствора содержит хлористый калий, который необратимо подавляет процесс набухания глинистых частиц, находящихся в порах пласта.
Полисахаридные полимеры, находящиеся в фильтрате раствора, проникшего в пласт, довольно быстро деструктируют (2-3 недели), и в результате этого вязкость фильтрата снижается практически до вязкости воды. Кроме того, в фильтрате раствора ИКАРБ содержится фторсодержащий ПАВ - ИКФАК, который эффективно гидрофобизирует стенки каналов пласта, повышая их проводимость по нефти.
В результате указанных процессов система ИКАРБ в минимальной степени загрязняет продуктивный пласт. Многочисленный промысловый опыт (более 100 скважин только в Западной Сибири) свидетельствует о том, что с применением растворов семейства ИКАРБ достигается сохранение естественной проницаемости пластов на 70-90%. При этом, резко снижаются затраты времени и средств на освоение скважин.
Одним из существенных технологических достоинств системы ИКАРБ является предупреждение аварий и осложнений при бурении.
Являясь наилучшей модификацией ингибирующих систем - полимеркалиевым раствором, стандартный ИКАРБ способен практически полностью предупредить осыпи и обвалы неустойчивых глин. При необходимости ингибирующая активность системы может быть усилена полигликолями и реагентом ИКМАК.
Раствор ИКАРБ представляет собой безглинистую полимерную систему с низким содержанием твердой фазы (2-4об.%), что в сочетании с нормальными свойствами (низкая водоотдача, наличие смазывающей добавки) обеспечивает практически полное предупреждение дифференциальных прихватов в наклонных и горизонтальных стволах.
Кроме того, при применении раствора с низким содержанием твердой фазы на 20-30% снижаются гидравлические потери в системе промывки, и на 20-40% повышаются показатели работы долот. Снижается также коэффициент трения, что очень важно в наклонной и горизонтальной части ствола.
Система ИКАРБ специально разработана как экологически чистый буровой раствор, который позволительно сбрасывать на землю и в море. Все реагенты этого раствора биологически разлагаемы.
Технология приготовления раствора ИКАРБ отличается простотой, а время приготовления практически ограничивается временем ввода основных реагентов и материалов в систему.
Содержание карбонатного утяжелителя в буровом растворе имеет важное значение для систем семейства ИКАРБ, особенно при повторном использовании этих растворов для вскрытия продуктивных отложений.
При бурении происходит загрязнение этих растворов и важно знать содержание карбонатной части твердой фазы с целью определения необходимости дополнительных обработок раствора этим материалом или частичного освежения системы.
Желательно в твердой фазе загрязненной системы ИКАРБ иметь не менее 50-60% карбонатной твердой фазы. Содержание карбонатного утяжелителя в твердой фазе свежеприготовленного раствора ИКАРБ колеблется от 92 до 95% от общего содержания твердой фазы.
Независимо от степени загрязнения раствора ИКАРБ выбуренной породой абсолютная концентрация карбоната кальция в этом растворе должна быть не ниже 40–50кг/м3 (методы контроля см. в Главе VI).
Существенной особенностью является то, что характер и степень минерализации воды затворения не оказывают влияния ни на качество получаемого раствора, ни на технологию его приготовления, в которой очередность ввода компонентов также несущественна.
Стоимость системы ИКАРБ выше по сравнению с обычными буровыми растворами. Однако, в силу указанных достоинств, система ИКАРБ становится эффективной. В сочетании с известными экономическими достоинствами в определенных условиях система ИКАРБ не имеет альтернативы.
5.10. Калиевый буровой раствор ИКАРБ
Состав калиевого ИКАРБ, кг/м3
ХВ - полимер 2 - 5
NаОН 1
ИКР 10 - 15
ЭКОПАК - R 3
ЭКОПАК - SL 2
КСl 50
ИККАРБ - 75/150 50
ИКФАК 1 - 2
ИКДЕФОМ 0,2
ИКБАК 1
Свойства раствора
Плотность, г/см3 1,06 – 1,08
Условная вязкость, сек 30 - 40
Пластическая вязкость, сПз 12 - 18
ДНС, дПа 50 - 150
СНС0/10, дПа 20-40/30-60
Водоотдача, см3/30мин (API) 6 - 8
рН 9 - 10






