Чаще всего цель статистических методов криптоанализа состоит в том, чтобы построить критерий Н, необходимый для применения метода “разделяй и побеждай”. Оказывается, что большинство поточных шифров дают возможность применять против них корреляционные методы атак. Идея метода состоит в том, чтобы заменить исходное преобразование в шифре другим, зависящим от части ключа, что открывает возможность применения метода “разделяй и побеждай” или аналитических методов. В последнем случае часто стремятся свести задачу криптоанализа к решению системы линейных уравнений. Замена одного преобразования другим осуществляется так, чтобы сохранялась корреляционная связь с известной по-следовательностью знаков шифра, полученной при настоящем преобразовании. Тогда при опробовании части ключа эта статистическая связь дает критерий Н для определения правильного варианта опробоваемой части ключа. Если происходит сведение к линейной системе уравнений, то указанная статистическая связь позволяет построить линейную систему относительно элементов ключа.
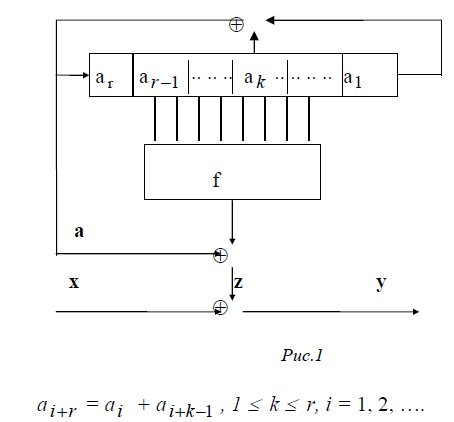
Пример 1. Рассмотрим генератор поточного шифра, в котором имеется известная двучленная линейная рекуррентная последовательность, усложненная некоторой булевой функцией f (неравновероятной), как это представлено на рис. 1.









