Биологическое воздействие ионизирующего излучения проявляется в виде первичных физико-химических процессов, возникающих в молекулах живых клеток и окружающего их субстрата, и в виде нарушения функций целого организма как следствия первичных процессов.
В результате облучения в живой ткани, как и в любой среде, поглощается энергия, возникают возбуждение, ионизация атомов облучаемого вещества. Поскольку у человека и млекопитающих основную часть массы тела составляет вода (75%), первичные процессы во многом определяются поглощением излучения водой клеток, ионизацией молекул воды с образованием высокоактивных в химическом отношении свободных радикалов типа ОН или Н и последующими цепными каталитическими реакциями (в основном окислением этими радикалами молекул белка). Это и есть косвенное (непрямое) действие излучения через продукты радиолиза воды.
Прямое воздействие ионизирующего излучения может вызвать расщепление молекул белка, разрыв наименее прочных связей, отрыв радикалов и другие процессы.
Прямая ионизация и непосредственная передача энергии тканям тела не объясняют повреждающего действия излучения. Так, при абсолютно смертельной дозе, равной 6 Гр на все тело, в 1 см 3 ткани образуются 10 15 ионов, что составляет одну ионизационную молекулу воды из 10 млн. молекул. В дальнейшем под действием первичных процессов в клетках возникают функциональные изменения, подчиняющиеся уже биологическим законам жизни клеток. Наиболее важные изменения в клетках: повреждение механизма митоза (деления) и хромосомного аппарата облученной клетки; блокирование процессов обновления и дифференцировки клеток; блокирование процессов пролиферации и последующей физиологической регенерации тканей.
Особо радиочувствительными являются клетки постоянно обновляющихся (дифференцирующихся) тканей и органов (костный мозг, половые железы, селезенка и т.д.) Изменение на клеточном уровне, гибель клеток приводят к нарушениям функций отдельных органов и межорганных, взаимосвязанных процессов в организме, а это вызывает разного рода последствия для организма или его гибель.
Медицинская практика показывает, что облучение организма человека в целом и отдельных органов приводит к разной степени поражения. Поэтому для обеспечения безопасности людей вводится понятие критический орган - часть тела, ткань, орган, при облучении которого причиняется наибольший ущерб человеку.
В порядке уменьшения радиочувствительности органы относят к I, II или III группам:
I – все тело, красный костный мозг, гонады;
II – мышцы, щитовидная железа, жировая ткань, печень, почки, селезенка;
III – кожный покров, костная ткань, кисти, предплечья, голени, стопы.
Все последствия, которые обусловливаются облучением организма, классифицируются по следующим группам:
соматические эффекты – степень поражения и тяжесть растет по мере увеличения дозы облучения;
-стохастические эффекты – эффекты вероятности возникновения опухолей органов, тканей, злокачественных изменений кроветворных клеток (порог по этим эффектам отсутствует);
генетические эффекты – врожденные уродства в результате мутаций и других нарушений, связанных с наследственностью (порога облучения не имеют и возможны при воздействии малых доз).
Для возникновения соматических эффектов существует дозовый порог.
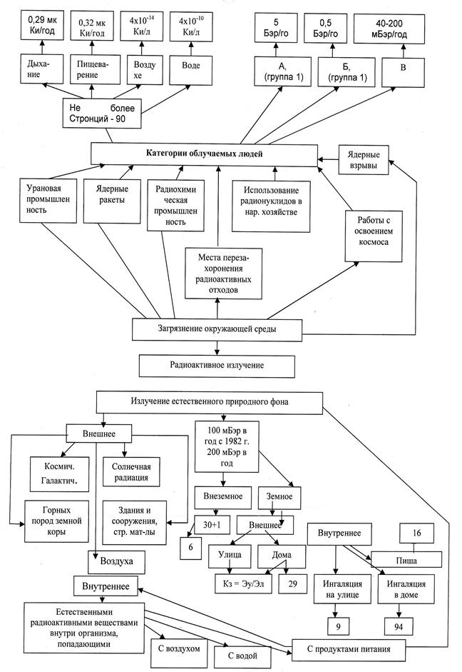
![]() |
Рис. 2.6.2. Радиоактивное загрязнение окружающей среды
При облучении человека незначительными дозами радиации изменений в здоровье не наблюдается. Так на Земле естественный радиационный фон на уровне моря составляет 0,5 мГр/год. На высоте 1 500 м он уже в 2 раза выше, на высоте 6 000 м (полет самолета) в 5 раз выше.
При однократном облучении всего тела человека возможны следующие биологические нарушения в зависимости от суммарной поглощенной дозы излучения:
до 0,25 Гр (25 Бэр) – видимых нарушений нет;
0,25 – 0,50 Гр (25-50 Бэр) – возможны изменения в крови;
0,50-1,00 Гр (50-100 Бэр) –изменения в крови, нарушается нормальное состояние, трудоспособность;
1,00-2,00 Гр (100-200 Бэр) -легкая форма лучевой болезни, скрытый период до 1 месяца, слабость, головная боль, тошнота, восстановление крови через 4 месяца;
2,00-3,00 Гр (200-300 Бэр) -средняя форма лучевой болезни, через 2-3 часа признаки легкой формы лучевой болезни, расстройство желудка, депрессия, нарушения сна, повышение температуры, кровотечение из десен, колики, кровоизлияние, восстановление через 6 месяцев. Возможен смертельный случай;
3,00-5,00 (300-500 Бэр) - тяжелая форма лучевой болезни, через час неукротимая рвота, все признаки лучевой болезни проявляются резко: озноб, отказ от пищи. Смерть в течение месяца составляет 50-60% от облученных.
более 5,00 Гр (более 500 Бэр) - крайне тяжелая форма лучевой болезни, через 15 мин. неукротимая рвота с кровью, потеря сознания, понос, непроходимость кишечника. Смерть наступает в течении 10 суток (100 % от общего числа пострадавших).
При облучении в 100-1 000 раз превышающую смертельную, человек погибнет во время облучения: «смерть под лучом».







