Конкретные технические реализации систем прерывания имеют множество вариантов и зависят от типа используемого процессора, структуры системного интерфейса, целевого назначения ЭВМ. В то же время все они являются сложными комбинациями небольшого количества базовых структур систем прерывания. Ниже рассматриваются две основные базовые структуры – радиальная и цепочечная.
· Радиальная структура
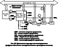
Обобщенная структура системы прерывания радиального типа представлена на рис. 6.5 (ША и ШУ не изображены).
Характерной особенностью радиальной структуры является то, что каждый ИЗП (в частном случае ПУ) подключен через ЛЗП к отдельному входу контроллера прерываний. В этом случае число подключаемых ИЗП определяется числом входов в систему прерывания. Поступающие запросы, как правило, фиксируются в разрядах РгЗП. Запросы от ИЗП могут быть представлены как уровнем потенциала, так и его перепадом, поскольку поступают в контроллер по отдельным линиям. Однако представление запроса потенциалом более предпочтительно, поскольку система прерывания становится более устойчивой как к помехам, так и к сбоям аппаратуры. Это существенно снижает вероятность пропуска запроса от ИЗП.
|
|
|

Основным преимуществом такой структуры является упрощение аппаратных средств ИЗП, относящихся к обслуживанию процесса прерывания, поскольку в их функции входит только формирование сигнала запроса прерывания, т.е. необходим только запросчик.
· Цепочечная структура
Обобщенная структура системы прерывания цепочечного типа представлена на рис. 6.6 (ША и ШУ не изображены).
Характерной особенностью цепочечной структуры является то, что к одной ЛЗП может подключаться множество ИЗП. Каждая ЛЗП соответствует одному входу в систему прерывания и обладает собственным уровнем приоритета. В отличие от радиальной структуры запросы от ИЗП всегда представлены уровнем потенциала. Поэтому выходные каскады аппаратных средств формирования запросов в каждом ИЗП представляют собой ключи с открытым коллектором, объединенные по схеме монтажного "или". Это позволяет исключить потерю запросов, одновременно выставленных разными источниками на одну ЛЗП. Запросы прерывания, поступающие с разных ЛЗП и имеющие различный приоритет, могут фиксироваться (как и в предыдущем случае) в разрядах РгЗП.

Основным преимуществом такой структуры является практически неограниченное количество ИЗП, подключаемых к одному входу системы прерывания (одной ЛЗП) без снижения быстродействия. Однако сложность и объем аппаратуры поддержки системы прерывания в каждом ИЗП существенно увеличиваются, что увеличивает стоимость системы прерывания и ЭВМ в целом. Помимо запросчика каждый ИЗП должен содержать также аппаратуру формирования кода адреса вектора прерывания. Да и аппаратура самого запросчика также усложняется. Кроме того, необходимо принять меры для того, чтобы при отсутствии любого ИЗП цепь распространения сигнала ПП не размыкалась. Это обеспечивается либо специальной конструкцией контактов слота, либо перемычками на системной плате.
|
|
|
Несмотря на усложнение и удорожание подобных систем прерывания по сравнению с радиальными, они очень широко используются в вычислительных системах самой разной архитектуры и назначения.






