Повышение эффективности светоинформационных систем работающих в мутных средах

На качество изображения глубоководного объекта определяющее воздействие оказывают такие подсистемы светоинформационных систем (СИС), как нестационарная гидросреда, представляющая собой пространственный фильтр нижних частот, а так же передачи и обработки информации. Передача видеоинформации без потерь, искажений и с высокой скоростью на борт исследовательского судна представляет сложную техническую задачу. Последнее является определяющим в глубоководных СИС, где имеют место большие потери передаваемой информации, обусловленные значительным затуханием видеосигнала в глубоководных кабель-тросах. Сложность здесь состоит в решении двух взаимосвязанных задач: компенсации искажений видеоинформации, вызванных нестационарной гидросредой, и максимальной помехозащищенностой информации, передаваемой на борт обеспечивающего судна с учетом нестационарности видеосигнала, обусловленной воздействием мутной среды. В связи с этим представляет интерес определить потенциальную возможность применения метода многоцелевого адаптивного предыскажения для повышения эффективности СИС.

Функциональная схема СИС с многоцелевым адаптивным предыскажением и корректированием изображена на рис. 2.8:

1. подводный объект, 2. гидросреда с нестационарной КЧХ, 3. источник сигнала изображения, 4. многоцелевое предыскажающее устройство, 5. канал связи, 6. многоцелевое корректирующее устройство, 7. воспроизводящее устройство, 8. анализатор АЧХ гидросреды, 9. цепь управления, 10. анализатор видеоспектра, 11. управляющее устройство адаптации, 12. канал управления, 13. источник флуктуационных помех.

Изображение подводного объекта 1, искаженное неравномерностью комплексной частотной характеристики (КЧХ) гидросреды 2, поступает на оптикоэлектронный преобразователь (источник сигнала изображения) 3, с выхода которого видеосигнал одновременно подается в канал коррекции и в канал связи 5 через многоцелевое предыскажающее устройство (МПУ) 4 с перестраиваемой КЧХ, причем с выхода МПУ видеосигнал поступает через анализатор спектра 10 и управляющее устройство адаптации 11 на его управляющий вход и на вход канала управления 12. Выход канала управления соединен с многоцелевым корректирующим устройством (МКУ) 6 с перестраиваемой КЧХ. На воспроизводящее устройство 7 сигнал изображения подается с выхода МКУ. Управляющее устройство адаптации формирует сигнал, пропорциональный отклонению мгновенного спектра предыскаженного сигнала от заданной модели спектра оптимально предыскаженного сигнала при наличии в канале белого шума. В соответствии с управляющим сигналом изменяются КЧХ многоцелевых устройств 4 и 6. Одновременно на выходе анализатора АЧХ гидросреды 5 формируется сигнал, пропорциональный мгновенному изменению КЧХ мутной среды. Указанный сигнал содержит в себе информацию о дополнительных искажениях формы мгновенного спектра сигнала изображения, обусловленных неравномерностью КЧХ гидросреды. Мгновенное изменение КЧХ гидросреды приводит к изменению сигнала коррекции на выходе анализатора модуля КЧХ гидросреды, который через цепь управления 9 подается на управляющее устройство адаптации 11, где производится сравнение сигнала коррекции с сигналом, поступающим в канал управления КЧХ многоцелевого перестраиваемого корректирующего устройства 6 таким образом, чтобы последнее не только обеспечило максимум отношения сигнал/помеха на входе воспроизводящего устройства, но и компенсировало бы искажения сигнала изображения, обусловленные неравномерностью гидросреды.

Физическую модель слоя гидросреды, которая располагается между плоскостями объекта и изображения, упрощенно можно представить в виде (рис. 2.9): S0(ωx, ωy) — пространственный спектр подводного объекта; S(ωx, ωy) — пространственный спектр изображения (в плоскости фотокатода передающей трубки). С учетом того, что влияние процессов поглощения и рассеяния света на качество подводного изображения может быть сведено к минимуму с помощью известных технических средств, представляется возможным моделировать слой мутной гидросреды пространственным фильтром нижних частот с нестационарной КЧХ. Анализ работ по оптике рассеивающих сред позволил найти удобную аппроксимацию АЧХ гидросреды, которая аппаратно реализует устройства для измерения параметров мутной среды:

|K (jω)| = exp (-t) + [1 – exp (-t)] exp (-0,77·10122) (2.1)

, где t= σL – безразмерная оптическая дальность наблюдения (толщина слоя гидросреды); σ— показатель рассеяния, м-1; L — геометрическая дальность, м; ω— круговая частота, рад/с.

На рис. 2.10 показано семейство АЧХ гидросреды в функции от пространственной частоты ⱱпри различных значениях t(здесь же изображены АЧХ передающих трубок, а также объективов):

— передающих трубок: суперортикона (1) и видикона (4);

— объективов: «Юпитер-12» (2) и «Мир-1» (3);

— слоя гидросреды: t= 0,5 (5); t= 1 (6); t= 2 (7); t = 3 (8). Анализ рис. 2.10 доказывает, что определяющие искажения в пространственный спектр вносит АЧХ гидросреды, причем искажения тем больше, чем больше безразмерная оптическая дальность t. Расчеты показывают, что, начиная приблизительно с 1 МГц (при заданных параметрах объекта) имеет место асимптотика АЧХ гидросреды. АЧХ объективов и передающих трубок в эффективной полосе пространственных частот не вносят искажений в пространственный спектр наблюдаемого объекта. Поэтому гидросреду можно рассматривать как пространственный фильтр нижних частот с АЧХ формула (2.1) и приближенно считать, что качество изображения не зависит от оптикоэлектронной части.


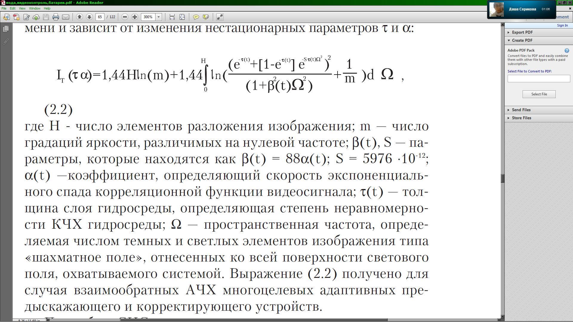
Исследования показали, что информационная емкость СИС с адаптивным многоцелевым предыскажением и корректированием, определяющая эффективность системы, является функцией вре мени и зависит от изменения нестационарных параметров t и α(2.2)

, где Н - число элементов разложения изображения; m — число градаций яркости, различимых на нулевой частоте; b(t), S — параметры, которые находятся как b (t) = 88α(t); S = 5976 *10-12; α(t) —коэффициент, определяющий скорость экспоненциального спада корреляционной функции видеосигнала; t(t) — тол щина слоя гидросреды, определяющая степень неравномерности КЧХ гидросреды; W — пространственная частота, определяемая числом темных и светлых элементов изображения типа «шахматное поле», отнесенных ко всей поверхности светового поля, охватываемого системой. Выражение (2.2) получено для случая взаимообратных АЧХ многоцелевых адаптивных предыскажающего и корректирующего устройств.


При работе СИС с многоцелевым адаптивным предыскажением в прозрачной среде (t(t) =0) из формулы (2.2) получаем (2.3)

В этом случае адаптация осуществляется только к изменению спектра видеосигнала, поскольку влияние неравномерности КЧХ гидросреды отсутствует, причем на выходе СИС с взаимообратными АЧХ многоцелевых предыскажающего и корректирующего устройств исходная форма спектра видеосигнала восстанавливается. Информационная емкость СИС с многоцелевым адаптивным предыскажением определяется системой трансцендентных уравнений, по результатам которых следует, что общее количество передаваемой информации в СИС определяется числом градаций m подводного объекта, увеличиваясь с ростом m.

Выводы. Наибольшей информационной емкостью обладает СИС с многоцелевым адаптивным предыскажением и корректированием, в которой отсутствуют пространственные потери информации. Реальная СИС достигает предельной информационной емкости идеальной системы только при W= 0. С ростом оптической толщины гидросреды tколичество передаваемой информации снижается, поскольку теряются совсем или передаются с меньшим числом градаций мелкие детали объекта. При t= 5 гидросредой пропускается лишь информация о крупных деталях объекта. Применение метода многоцелевого адаптивного предыскажения и корректирования в СИС позволяет приблизить информационную емкость системы при q = 103 (где q — отношение средней мощности видеосигнала к средней мощности аддитивной помехи в канале системы передачи информации) к предельно достижимой в случае взаимообратных АЧХ адаптивных устройств. При этом происходит компенсация пространственных искажений информации, обусловленных неравномерностью КЧХ гидросреды. Для случая малошумящих преобразователей «свет-сигнал» информационная емкость СИС с многоцелевым адаптивным предыскажением определяется помехоустойчивостью канала, причем с уменьшением отношения «сигнал/помеха» в канале количество передаваемой информации снижается.





Подборка статей по вашей теме: