Рассмотрим схемы работы измерительного канала:
1. Первый способ (рис.3.)

Рис.3 Схема измерительного канала с компенсацией в МП
Термопара измеряет температуру
объекта (технологического процесса) и преобразует ее в термоЭДС. Датчик температуры (терморезистор) измеряет температуру свободных концов термопары, изменяя свое электрическое сопротивление. Коммутатор по сигналу микропроцессора сначала подключает на вход АЦП сигнал термопары - термоЭДС, АЦП преобразует ее в цифровой код и направляет в микропроцессор. Затем микропроцессор подает сигнал коммутатору о подключении датчика температуры (терморезистора). Изменение сопротивления терморезистора преобразуется в напряжение с помощью преобразователя П, затем АЦП преобразует это напряжение в цифровой код, который подается в микропроцессор. Вычитая из первого цифрового кода второй, микропроцессор делает коррекцию и выдает реальную температуру объекта.
Достоинства:
· Мало электронных узлов в схеме;
· Малая погрешность канала.
|
|
|
Недостатки:
· Загруженность микропроцессора;
· Использование не менее 9-канального коммутатора для восьми каналов измерения.
Рассчитаем преобразователь сопротивление - напряжение.
Преобразование сопротивления в напряжение будем производить с использованием операционного усилителя (рис.4.).

Рис.4. Преобразователь «Сопротивление-напряжение».
Элементы схемы R1, R2 и VD1 представляют собой стабилизированный источник напряжения на стабилитроне VD1. Rт – терморезистор. Напряжение питания схемы 15 В.
Выбираем стабилитрон КС147А.
Характеристики стабилитрона КС147А:
Рабочий ток
=20 мА;
Напряжение стабилизации
=4,7 В.
Сопротивление
находим по формуле:
Ом;
Мощность рассеивания резистора
:
Вт
Достаточно выбрать резистор мощностью 0,5 Вт.
;
,
Следовательно,
Ом.
Выбираем
с запасом равным 10 кОм.
Мощность, которую может рассеять резистор
:
Вт ≈ 0
Достаточно выбрать резистор мощностью 0,125 Вт.
Напряжение на входе операционного усилителя
В.
Преобразователь сопротивление – напряжение построен на инвертирующем усилителе напряжения. Для него справедлива формула:
,
где
- сопротивление терморезистора, Ом;
- выходное напряжение ОУ, В.
Сопротивление терморезистора при температуре 60 ºС находим по формуле:
Ом;
Максимальное выходное напряжение ОУ (входное на АЦП)
равно 3 В.
Ом ≈ 100 Ом.
Мощность рассеивания резистора
:
Вт
Достаточно выбрать резистор мощностью 0,125 Вт.
Шаг квантования АЦП:
В.
Относительная погрешность квантования:
%.
Шаг квантования АЦП по температуре:
ºС.
Относительная погрешность квантования при 60 ºС:
%
2. Второй способ (рис.5.).

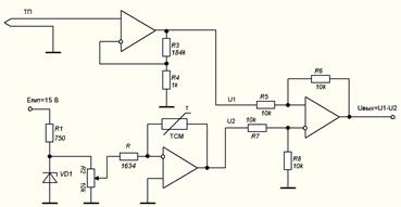
Рис.5. Схема измерительного канала с компенсацией в сумматоре
|
|
|
Этот способ отличается от первого тем, что здесь коррекцию производит не микропроцессор, а дополнительно введенный в схему сумматор, который автоматически суммирует (вычитает) напряжения термопары и терморезистора.
Достоинства:
· Микропроцессор менее загружен;
· Можно использовать 8-канальный коммутатор для восьми каналов измерения.
Недостатки:
· Дополнительный узел – сумматор;
· Сумматор вносит дополнительную погрешность в канал измерения.
Рассчитаем сумматор.
При
= 100 ºС и
= 0 ºС:



Тогда напряжение на входе сумматора
равно 1,5 В.
Пусть
=10 ºС.
Тогда
В;
В;
В.
Следовательно,
В.
При повышении температуры свободных концов
на каждые 10 ºС напряжение
повышается на 0,15 В.
Сопротивление терморезистора при 10 ºС:
Ом;
Тогда сопротивление Rв схеме операционного усилителя равно:
Ом.
Резистор Rбудет составным: 1000, 560, 56 и18 Ом.
Мощность рассеивания резистора R:
Вт ≈ 0
Достаточно выбрать резистор мощностью 0,125 Вт.
Для компенсации температуры свободных концов термопары выбираем второй способ с сумматором. Общая схема соединения показана на рис. 6.
В качестве сумматора выбираем операционный усилитель К140УД7.

Рис.6. Схема соединения датчиков температуры одного канала